Label Distribution Protocol

This chapter provides information to enable Label Distribution Protocol (LDP).

Label Distribution Protocol

Label Distribution Protocol (LDP) is a protocol used to distribute labels in non-traffic-engineered applications. LDP allows routers to establish label switched paths (LSPs) through a network by mapping network-layer routing information directly to data link layer-switched paths.

An LSP is defined by the set of labels from the ingress Label Switching Router (LSR) to the egress LSR. LDP associates a Forwarding Equivalence Class (FEC) with each LSP it creates. A FEC is a collection of common actions associated with a class of packets. When an LSR assigns a label to a FEC, it must allow other LSRs in the path know about the label. LDP helps to establish the LSP by providing a set of procedures that LSRs can use to distribute labels.

The FEC associated with an LSP specifies which packets are mapped to that LSP. LSPs are extended through a network as each LSR splices incoming labels for a FEC to the outgoing label assigned to the next hop for the specific FEC.

LDP allows an LSR to request a label from a downstream LSR so it can bind the label to a specific FEC. The downstream LSR responds to the request from the upstream LSR by sending the requested label.

LSRs can distribute a FEC label binding in response to an explicit request from another LSR. This is known as Downstream On Demand (DOD) label distribution. LSRs can also distribute label bindings to LSRs that have not explicitly requested them. This is called Downstream Unsolicited (DUS).

LDP and MPLS

LDP performs the label distribution only in MPLS environments. The LDP operation begins with a hello discovery process to find LDP peers in the network. LDP peers are two LSRs that use LDP to exchange label/FEC mapping information. An LDP session is created between LDP peers. A single LDP session allows each peer to learn the other's label mappings (LDP is bidirectional) and to exchange label binding information.

LDP signaling works with the MPLS label manager to manage the relationships between labels and the corresponding FEC. For service-based FECs, LDP works in tandem with the Service Manager to identify the virtual leased lines (VLLs) and Virtual Private LAN Services (VPLSs) to signal.

An MPLS label identifies a set of actions that the forwarding plane performs on an incoming packet before discarding it. The FEC is identified through the signaling protocol (in this case, LDP) and allocated a label. The mapping between the label and the FEC is communicated to the forwarding plane. In order for this processing on the packet to occur at high speeds, optimized tables are maintained in the forwarding plane that enable fast access and packet identification.

When an unlabeled packet ingresses the router, classification policies associate it with a FEC. The appropriate label is imposed on the packet, and the packet is forwarded. Other actions that can take place before a packet is forwarded are imposing additional labels, other encapsulations, learning actions, and so on. When all actions associated with the packet are completed, the packet is forwarded.

When a labeled packet ingresses the router, the label or stack of labels indicates the set of actions associated with the FEC for that label or label stack. The actions are preformed on the packet and then the packet is forwarded.

The LDP implementation supports DUS, ordered control, and the liberal label retention mode.

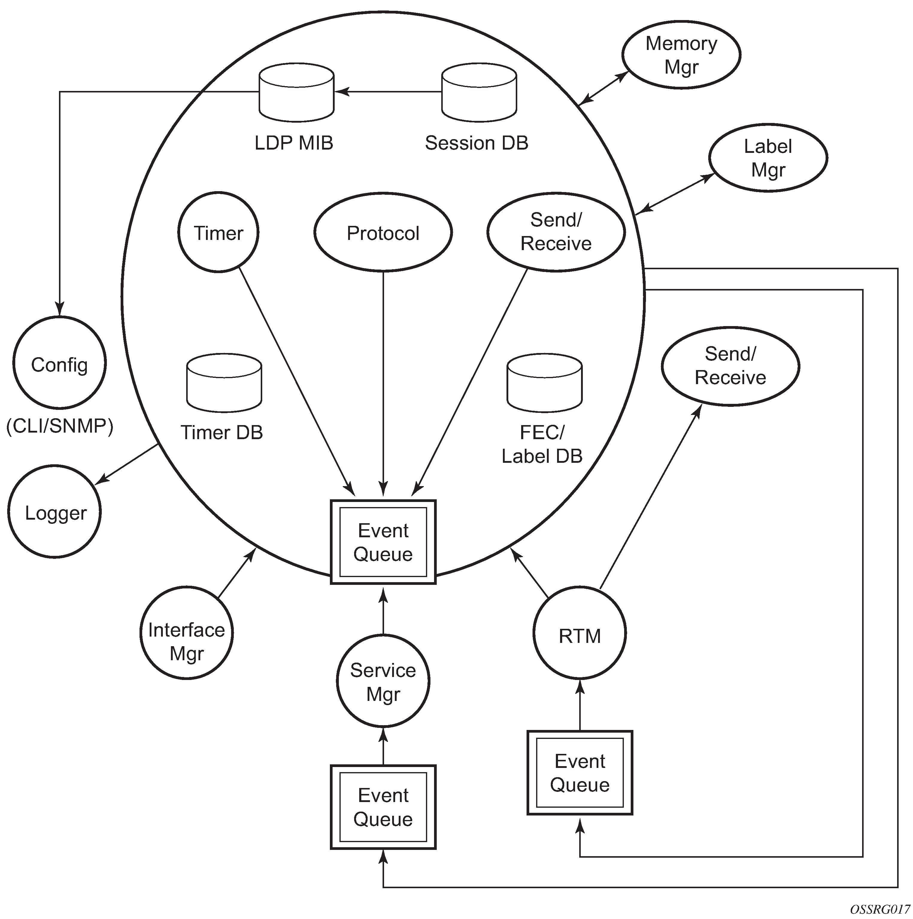
LDP architecture

LDP comprises a few processes that handle the protocol PDU transmission, timer-related issues, and protocol state machine. The number of processes is kept to a minimum to simplify the architecture and to allow for scalability. Scheduling within each process prevents starvation of any particular LDP session, while buffering alleviates TCP-related congestion issues.

The LDP subsystems and their relationships to other subsystems are illustrated in Subsystem interrelationships. This illustration shows the interaction of the LDP subsystem with other subsystems, including memory management, label management, service management, SNMP, interface management, and routing table management (RTM). In addition, debugging capabilities are provided through the logger.

Communication within LDP tasks is typically done by inter-process communication through the event queue, as well as through updates to the various data structures. The primary data structures that LDP maintains are:

  • FEC/label database

    This database contains all the FEC to label mappings that include, both sent and received. It also contains both address FECs (prefixes and host addresses) as well as service FECs (L2 VLLs and VPLS).

  • timer database

    This database contains all the timers for maintaining sessions and adjacencies.

  • session database

    This database contains all the session and adjacency records, and serves as a repository for the LDP MIB objects.

Subsystem interrelationships

The sections below describe how LDP and the other subsystems work to provide services.

Figure 1. Subsystem interrelationships

Memory manager and LDP

LDP does not use any memory until it is instantiated. It pre-allocates some amount of fixed memory so that initial startup actions can be performed. Memory allocation for LDP comes out of a pool reserved for LDP that can grow dynamically as needed. Fragmentation is minimized by allocating memory in larger chunks and managing the memory internally to LDP. When LDP is shut down, it releases all memory allocated to it.

Label manager

LDP assumes that the label manager is up and running. LDP will abort initialization if the label manager is not running. The label manager is initialized at system boot-up; therefore, anything that causes it to fail will likely imply that the system is not functional. The 7210 devices uses a label range from 28672 (28K) to 131071 (128K-1) to allocate all dynamic labels, including RSVP allocated labels and VC labels.

LDP configuration

The 7210 devices uses a single consistent interface to configure all protocols and services. CLI commands are translated to SNMP requests and are handled through an agent-LDP interface. LDP can be instantiated or deleted through SNMP. Also, LDP targeted sessions can be set up to specific endpoints. Targeted-session parameters are configurable.

Logger

LDP uses the logger interface to generate debug information relating to session setup and teardown, LDP events, label exchanges, and packet dumps. Per-session tracing can be performed.

Service manager

All interaction occurs between LDP and the service manager, becasue LDP is used primarily to exchange labels for Layer 2 services. In this context, the service manager informs LDP when an LDP session is to be set up or torn down, and when labels are to be exchanged or withdrawn. In turn, LDP informs service manager of relevant LDP events, such as connection setups and failures, timeouts, labels signaled/withdrawn.

Execution flow

LDP activity is limited to service-related signaling. Therefore, the configurable parameters are restricted to system-wide parameters, such as hello and keepalive timeouts.

Initialization

MPLS must be enabled when LDP is initialized. LDP makes sure that the various prerequisites, such as ensuring the system IP interface is operational, the label manager is operational, and there is memory available, are met. It then allocates itself a pool of memory and initializes its databases.

Session lifetime

In order for a targeted LDP (T-LDP) session to be established, an adjacency must be created. The LDP extended discovery mechanism requires hello messages to be exchanged between two peers for session establishment. After the adjacency establishment, session setup is attempted.

Adjacency establishment

In the router, the adjacency management is done through the establishment of a Service Distribution Path (SDP) object, which is a service entity in the Nokia service model. The Nokia service model uses logical entities that interact to provide a service. The service model requires the service provider to create configurations for four main entities:

  • customers

  • services

  • Service Access Paths (SAPs) on the local routers

  • Service Distribution Points (SDPs) that connect to one or more remote routers

An SDP is the network-side termination point for a tunnel to a remote router. An SDP defines a local entity that includes the system IP address of the remote routers and a path type. Each SDP comprises the following:

  • SDP ID

  • transport encapsulation type, MPLS

  • far-end system IP address

If the SDP is identified as using LDP signaling, then an LDP extended hello adjacency is attempted.

If another SDP is created to the same remote destination, and if LDP signaling is enabled, no further action is taken, because only one adjacency and one LDP session exists between the pair of nodes.

An SDP is a unidirectional object, so a pair of SDPs pointing at each other must be configured in order for an LDP adjacency to be established. When an adjacency is established, it is maintained through periodic hello messages.

Session establishment

When the LDP adjacency is established, the session setup follows as per the LDP specification. Initialization and keep-alive messages complete the session setup, followed by address messages to exchange all interface IP addresses. Periodic keepalives or other session messages maintain the session liveliness. Because TCP is back-pressured by the receiver, it is necessary to be able to push that back-pressure all the way into the protocol. Packets that cannot be sent are buffered on the session object and re-attempted as the back-pressure eases.

Label exchange

Label exchange is initiated by the service manager. When an SDP is attached to a service (for example, the service gets a transport tunnel), a message is sent from the service manager to LDP. This causes a label mapping message to be sent. Additionally, when the SDP binding is removed from the service, the VC label is withdrawn. The peer must send a label release to confirm that the label is not in use.

Other reasons for label actions

Other reasons for label actions include the following:

  • MTU changes

    LDP withdraws the previously assigned label, and re-signals the FEC with the new MTU in the interface parameter.

  • clear labels

    When a service manager command is issued to clear the labels, the labels are withdrawn, and new label mappings are issued.

  • SDP down

    When an SDP goes administratively down, the VC label associated with that SDP for each service is withdrawn.

  • memory allocation failure

    If there is no memory to store a received label, it is released.

  • VC type unsupported

    When an unsupported VC type is received, the received label is released.

Cleanup

LDP closes all sockets, frees all memory, and shuts down all its tasks when it is deleted, so its memory usage is 0 when it is not running.

Configuring implicit null label

The implicit null label option allows an egress LER to receive MPLS packets from the previous hop without the outer LSP label. The user can configure to signal the implicit operation of the previous hop is referred to as penultimate hop popping (PHP). This option is signaled by the egress LER to the previous hop during the FEC signaling by the LDP control protocol.

Enable the use of the implicit null option, for all LDP FECs for which this node is the egress LER, using the following command:

config>router>ldp>implicit-null-label

When the user changes the implicit null configuration option, LDP withdraws all the FECs and re-advertises them using the new label value.

Global LDP filters

Outbound filtering is performed by way of the configuration of an export policy. The Global LDP export policy can be used to explicitly originate label bindings for local interfaces. The Global LDP export policy does not filter out or stop propagation of any FEC received from neighbors. Use the LDP peer export prefix policy for this purpose.

The system IP address AND static FECs cannot be blocked using an export policy.

Finally, the 'neighbor interface' statement inside a global import policy is not considered by LDP.

Per LDP peer FEC import and export policies

The FEC prefix export policy provides a way to control which FEC prefixes received from prefixes received from other LDP and T-LDP peers are re-distributed to this LDP peer.

The user configures the FEC prefix export policy using the following command:

config>router>ldp>session-params>peer>export-prefixes policy-name

By default, all FEC prefixes are exported to this peer.

The FEC prefix import policy provides a mean of controlling which FEC prefixes received from this LDP peer are imported and installed by LDP on this node. If resolved these FEC prefixes are then re-distributed to other LDP and T-LDP peers.

The user configures the FEC prefix export policy using the following command:

config>router>ldp>session-params>peer>import-prefixes policy-name

By default, all FEC prefixes are imported from this peer.

ECMP support for LDP

This feature performs load balancing for LDP-based LSPs by supporting multiple outgoing next-hops for a specific IP prefix on ingress and transit LSRs.

An LSR that has multiple equal cost paths to a specific IP prefix can receive an LDP label mapping for this prefix from each downstream next-hop peer. The LDP implementation uses the liberal label retention mode to retain all the labels for an IP prefix received from multiple next-hop peers.

Without ECMP support, only one of these next-hop peers is selected and installed in the forwarding plane. The the next-hop peer selection algorithm looks up the route information obtained from the routing table manager (RTM) for this prefix and finds the first valid LDP next-hop peer (for example, the first neighbor in the RTM entry from which a label mapping was received). If the outgoing label to the installed next-hop is no longer valid (for example, if the session to the peer is lost or the peer withdraws the label), a new valid LDP next-hop peer is selected from the existing next-hop peers, and LDP reprograms the forwarding plane to use the label sent by this peer.

With ECMP support, all the valid LDP next-hop peers (peers that sent a label mapping for a specific IP prefix) are installed in the forwarding plane. In ingress LER and transit LSR, an ingress label is mapped to the next-hops that are in the RTM and from which a valid mapping label has been received. The forwarding plane then uses an internal hashing algorithm to determine how traffic will be distributed amongst these multiple next-hops, assigning each flow to a specific next-hop.

For more information about hash algorithms at LER and transit LSR, see "LAG hashing" in the 7210 SAS-D, Dxp, K 2F1C2T, K 2F6C4T, K 3SFP+ 8C Interface Configuration Guide.

Note:

LDP ECMP and LDP LFA are mutually exclusive.

Label operations

If an LSR is the ingress for a specific IP prefix, LDP programs a push operation for the prefix in the forwarding engine and creates an LSP ID for the mapped next-hop label forwarding entry (NHLFE) (LTN) and an LDP tunnel entry in the forwarding plane. LDP also informs the tunnel table manager (TTM) of this tunnel. Both the LTN entry and the tunnel entry have an NHLFE for the label mapping that the LSR received from each of its next-hop peers.

If the LSR behaves as a transit for a specific IP prefix, LDP programs a swap operation for the prefix in the forwarding engine. Programming a swap operation results in the creation of an incoming label map (ILM) entry in the forwarding plane. The ILM entry must map an incoming label to multiple NHLFEs. If the LSR is an egress for a specific IP prefix, LDP programs a POP entry in the forwarding engine. Programming a POP entry results in the creation of an ILM entry in the forwarding plane, but NHLFE entries are not created.

When unlabeled packets arrive at the ingress LER, the forwarding plane consults the LTN entry and uses a hashing algorithm to map the packet to one of the NHLFEs (push label), and forwards the packet to the corresponding next-hop peer. For labeled packets arriving at a transit or egress LSR, the forwarding plane consults the ILM entry and either uses a hashing algorithm to map it to one of the NHLFEs (swap label), or routes the packet if there are no NHLFEs (pop label).

A static FEC swap is not activated unless there is a matching route in the system route table that also matches the user-configured static FEC next hop.

Unnumbered interface support in LDP

This feature allows LDP to establish a Hello adjacency and to resolve unicast FECs over unnumbered LDP interfaces.

This feature also extends lsp-ping support to include testing an LDP unicast resolved over an unnumbered LDP interface.

Feature configuration

This feature does not introduce a new CLI command for adding an unnumbered interface into LDP. Instead, the fec-originate command is extended to specify the interface name, because an unnumbered interface does not have an IP address of its own. The user can, however, specify an interface name for numbered interfaces.

See the CLI command reference for the changes to the fec-originate command.

Operation of LDP over an unnumbered IP interface

Consider the setup shown in the following figure.

Figure 2. LDP adjacency and session over unnumbered interface

LSR A and LSR B have the following LDP identifiers respectively:

  • <LSR Id=A> : <label space id=0>

  • <LSR Id=B> : <label space id=0>

There are two P2P unnumbered interfaces between LSR A and LSR B. These interfaces are identified on each system with their unique local link identifier. In other words, the combination of {Router-ID, Local Link Identifier} uniquely identifies the interface in OSPF or IS-IS throughout the network.

A borrowed IP address is also assigned to the interface to be used as the source address of IP packets which need to be originated from the interface. The borrowed IP address defaults to the system loopback interface address (A and B respectively in this setup). The user can change the borrowed IP interface to any configured IP interface, loopback or not, by applying the following command:

config>router>if>unnumbered [ip-int-name | ip-address]

When the unnumbered interface is added into LDP, it will have the behavior described in the following sections.

Link LDP
  1. Hello adjacency will be brought up using link Hello packet with source IP address set to the interface borrowed IP address and a destination IP address set to 224.0.0.2.

  2. As a consequence of item 1, Hello packets with the same source IP address should be accepted when received over parallel unnumbered interfaces from the same peer LSR-ID. The corresponding Hello adjacencies would be associated with a single LDP session.

  3. The transport address for the TCP connection, which is encoded in the Hello packet, will always be set to the LSR-ID of the node regardless if the user enabled the interface option under config>router>ldp>if-params>if> ipv4>transport-address.

  4. The user can configure the local-lsr-id option on the interface and change the value of the LSR-ID to either the local interface or to some other interface name, loopback or not, numbered or not. If the local interface is selected or the provided interface name corresponds to an unnumbered IP interface, the unnumbered interface-borrowed IP address will be used as the LSR-ID. In all cases, the transport address for the LDP session will be updated to the new LSR-ID value but the link Hello packets will continue to use the interface-borrowed IP address as the source IP address.

  5. The LSR with the highest transport address, that is., LSR-ID in this case, will bootstrap the TCP connection and LDP session.

  6. Source and destination IP addresses of LDP packets are the transport addresses; that is, LDP LSR-IDs of systems A and B in this case.

Targeted LDP
  1. Source and destination addresses of targeted Hello packet are the LDP LSR-IDs of systems A and B.

  2. The user can configure the local-lsr-id option on the targeted session and change the value of the LSR-ID to either the local interface or to some other interface name, loopback or not, numbered or not. If the local interface is selected or the provided interface name corresponds to an unnumbered IP interface, the unnumbered interface-borrowed IP address will be used as the LSR-ID. In all cases, the transport address for the LDP session and the source IP address of targeted Hello message will be updated to the new LSR-ID value.

  3. The LSR with the highest transport address (that is, LSR-ID in this case) will bootstrap the TCP connection and LDP session.

  4. Source and destination IP addresses of LDP messages are the transport addresses; that is, LDP LSR-IDs of systems A and B in this case.

FEC resolution
  1. LDP will advertise/withdraw unnumbered interfaces using the Address/Address-Withdraw message. The borrowed IP address of the interface is used.

  2. A FEC can be resolved to an unnumbered interface in the same way as it is resolved to a numbered interface. The outgoing interface and next-hop are looked up in the RTM cache. The next-hop consists of the router-id and link identifier of the interface at the peer LSR.

  3. LDP FEC ECMP next-hops over a mix of unnumbered and numbered interfaces is supported.

  4. All LDP FEC types are supported.

  5. The fec-originate command is supported when the next-hop is over an unnumbered interface.

All LDP features are supported except for the following:

  1. BFD cannot be enabled on an unnumbered LDP interface. This is a consequence of the fact that BFD is not supported on unnumbered IP interface on the system.

  2. As a consequence of item 1, LDP FRR procedures will not be triggered via a BFD session timeout but only by physical failures and local interface down events.

  3. Unnumbered IP interfaces cannot be added into LDP global and peer prefix policies.

LDP Fast-Reroute for IS-IS and OSPF prefixes

LDP Fast Re-Route (FRR) is a feature which allows the user to provide local protection for an LDP FEC by precomputing and downloading to IOM both a primary and a backup NHLFE for this FEC.

The primary NHLFE corresponds to the label of the FEC received from the primary next-hop as per standard LDP resolution of the FEC prefix in RTM. The backup NHLFE corresponds to the label received for the same FEC from a Loop-Free Alternate (LFA) next-hop.

The LFA next-hop precomputation by IGP is described in RFC 5286, Basic Specification for IP Fast Reroute: Loop-Free Alternates. LDP FRR relies on using the label-FEC binding received from the LFA next-hop to forward traffic for a specific prefix as soon as the primary next-hop is not available. This means that a node resumes forwarding LDP packets to a destination prefix without waiting for the routing convergence. The label-FEC binding is received from the loop-free alternate next-hop ahead of time and is stored in the Label Information Base (LIB) because LDP on the router operates in the liberal retention mode.

This feature requires that IGP performs the Shortest Path First (SPF) computation of an LFA next-hop, in addition to the primary next-hop, for all prefixes used by LDP to resolve FECs. IGP also populates both routes in the Routing Table Manager (RTM).

LDP FRR configuration

The user enables Loop-Free Alternate (LFA) computation by SPF under the IS-IS or OSPF routing protocol level:

config>router>isis>loopfree-alternate

config>router>ospf>loopfree-alternate

The above commands instruct the IGP SPF to attempt to precompute both a primary next-hop and an LFA next-hop for every learned prefix. When found, the LFA next-hop is populated into the RTM along with the primary next-hop for the prefix.

Next the user enables the use by LDP of the LFA next-hop by configuring the following option:

config>router>ldp>fast-reroute

When this command is enabled, LDP will use both the primary next-hop and LFA next-hop, when available, for resolving the next-hop of an LDP FEC against the corresponding prefix in the RTM. This will result in LDP programming a primary NHLFE and a backup NHLFE into the IOMXCM for each next-hop of a FEC prefix for the purpose of forwarding packets over the LDP FEC.

Note that because LDP can detect the loss of a neighbor/next-hop independently, it is possible that it switches to the LFA next-hop while IGP is still using the primary next-hop. To avoid this situation, it is recommended to enable IGP-LDP synchronization on the LDP interface:

config>router>interface>ldp-sync-timer seconds

Reducing the scope of the LFA calculation by SPF

The user can instruct IGP to not include all interfaces participating in a specific IS-IS level or OSPF area in the SPF LFA computation. This provides a way of reducing the LFA SPF calculation where it is not needed.

config>router>isis>level>loopfree-alternate-exclude

config>router>ospf>area>loopfree-alternate-exclude

Note that if IGP shortcut are also enabled in LFA SPF, LSPs with destination address in that IS-IS level or OSPF area are also not included in the LFA SPF calculation.

The user can also exclude a specific IP interface from being included in the LFA SPF computation by IS-IS or OSPF:

config>router>isis>interface>loopfree-alternate-exclude

config>router>ospf>area>interface>loopfree-alternate-exclude

Note that when an interface is excluded from the LFA SPF in IS-IS, it is excluded in both level 1 and level 2. When the user excludes an interface from the LFA SPF in OSPF, it is excluded in all areas. However, the above OSPF command can only be executed under the area in which the specified interface is primary and once enabled, the interface is excluded in that area and in all other areas where the interface is secondary. If the user attempts to apply it to an area where the interface is secondary, the command will fail.

LDP FRR procedures

The LDP FEC resolution when LDP FRR is not enabled operates as follows. When LDP receives a "FEC, label" binding for a prefix, it will resolve it by checking if the exact prefix, or a longest match prefix when the aggregate-prefix-match option is enabled in LDP, exists in the routing table and is resolved against a next-hop which is an address belonging to the LDP peer that advertised the binding, as identified by its LSR-id. When the next-hop is no longer available, LDP deactivates the FEC and deprograms the NHLFE in the datapath. LDP will also immediately withdraw the labels it advertised for this FEC and deletes the ILM in the datapath unless the user configured the label-withdrawal-delay option to delay this operation. Traffic that is received while the ILM is still in the datapath is dropped. When routing computes and populates the routing table with a new next-hop for the prefix, LDP resolves again the FEC and programs the datapath accordingly.

When LDP FRR is enabled and an LFA backup next-hop exists for the FEC prefix in RTM, or for the longest prefix the FEC prefix matches to when aggregate-prefix-match option is enabled in LDP, LDP will resolve the FEC as above but will program the datapath with both a primary NHLFE and a backup NHLFE for each next-hop of the FEC.

In order perform a switchover to the backup NHLFE in the fast path, LDP follows the uniform FRR failover procedures which are also supported with RSVP FRR.

When any of the following events occurs, LDP instructs in the fast path the IOM to enable the backup NHLFE for each FEC next-hop impacted by this event. The IOM do that by simply flipping a single state bit associated with the failed interface or neighbor/next-hop:

  • An LDP interface goes operationally down, or is admin shutdown. In this case, LDP sends a neighbor/next-hop down message to the IOM for each LDP peer it has adjacency with over this interface.

  • An LDP session to a peer went down as the result of the Hello or Keep-Alive timer expiring over a specific interface. In this case, LDP sends a neighbor/next-hop down message to the IOM for this LDP peer only.

  • The TCP connection used by a link LDP session to a peer went down, due say to next-hop tracking of the LDP transport address in RTM, which brings down the LDP session. In this case, LDP sends a neighbor/next-hop down message to the IOM for this LDP peer only.

  • A BFD session, enabled on a T-LDP session to a peer, times-out and as a result the link LDP session to the same peer and which uses the same TCP connection as the T-LDP session goes also down. In this case, LDP sends a neighbor/next-hop down message to the IOM for this LDP peer only.

  • A BFD session enabled on the LDP interface to a directly connected peer, times-out and brings down the link LDP session to this peer. In this case, LDP sends a neighbor/next-hop down message to the IOM for this LDP peer only. BFD support on LDP interfaces is a new feature introduced for faster tracking of link LDP peers. See Section 1.2.1 for more details.

The tunnel-down-damp-time option or the label-withdrawal-delay option, when enabled, does not cause the corresponding timer to be activated for a FEC as long as a backup NHLFE is still available.

Link LDP Hello adjacency tracking with BFD

LDP can only track an LDP peer with which it established a link LDP session with using the Hello and Keep-Alive timers. If an IGP protocol registered with BFD on an IP interface to track a neighbor, and the BFD session times out, the next-hop for prefixes advertised by the neighbor are no longer resolved. This however does not bring down the link LDP session to the peer because the LDP peer is not directly tracked by BFD. More importantly the LSR-id of the LDP peer may not coincide with the neighbor's router-id IGP is tracking by way of BFD.

To properly track the link LDP peer, LDP needs to track the Hello adjacency to its peer by registering with BFD. This way, the peer next-hop is tracked.

The user enables Hello adjacency tracking with BFD by enabling BFD on an LDP interface:

config>router>ldp>interface-parameters>interface>bfd-enable

The parameters used for the BFD session, in other words, transmit-interval, receive-interval, and multiplier, are those configured under the IP interface in existing implementation:

config>router>interface>bfd

When multiple links exist to the same LDP peer, a Hello adjacency is established over each link but only a single LDP session will exist to the peer and will use a TCP connection over one of the link interfaces. Also, a separate BFD session should be enabled on each LDP interface. If a BFD session times out on a specific link, LDP will immediately bring down the Hello adjacency on that link. In addition, if the there are FECs which have their primary NHLFE over this link, LDP triggers the LDP FRR procedures by sending to IOM the neighbor/next-hop down message. This will result in moving the traffic of the impacted FECs to an LFA next-hop on a different link to the same LDP peer or to an LFA backup next-hop on a different LDP peer depending on the lowest backup cost path selected by the IGP SPF.

As soon as the last Hello adjacency goes down because of the BFD timing out, the LDP session goes down and the LDP FRR procedures will be triggered. This will result in moving the traffic to an LFA backup next-hop on a different LDP peer.

LDP FRR and RSVP shortcut (IGP shortcut)

When an RSVP LSP is used as a shortcut by IGP, it is included by SPF as a P2P link and can also be optionally advertised into the rest of the network by IGP. Thus the SPF is able of using a tunneled next-hop as the primary next-hop for a specific prefix. LDP is also able of resolving a FEC to a tunneled next-hop when the IGP shortcut feature is enabled.

Note:

Use of RSVP shortcut is supported only with LDR FRR LFA. It is not supported in the main SFP.

When both IGP shortcut and LFA are enabled in IS-IS or OSPF, and LDP FRR is also enabled, then the following additional LDP FRR capabilities are supported:

  • A FEC which is resolved to a direct primary next-hop can be backed up by a LFA tunneled next-hop.

  • A FEC which is resolved to a tunneled primary next-hop will not have an LFA next-hop. It will rely on RSVP FRR for protection.

The LFA SPF is extended to use IGP shortcuts as LFA next-hops as described in IS-IS and OSPF support for Loop-Free Alternate calculation.

IS-IS and OSPF support for Loop-Free Alternate calculation

SPF computation in IS-IS and OSPF is enhanced to compute LFA alternate routes for each learned prefix and populate it in RTM.

The following figure illustrates a simple network topology with point-to-point (P2P) interfaces and highlights three routes to reach router R5 from router R1.

Figure 3. Topology with primary and LFA routes

The primary route is by way of R3. The LFA route by way of R2 has two equal cost paths to reach R5. The path by way of R3 protects against failure of link R1-R3. This route is computed by R1 by checking that the cost for R2 to reach R5 by way of R3 is lower than the cost by way of routes R1 and R3. This condition is referred to as the loop-free criterion. R2 must be loop-free with respect to source node R1.

The path by way of R2 and R4 can be used to protect against the failure of router R3. However, with the link R2-R3 metric set to 5, R2 sees the same cost to forward a packet to R5 by way of R3 and R4. Thus R1 cannot guarantee that enabling the LFA next-hop R2 will protect against R3 node failure. This means that the LFA next-hop R2 provides link-protection only for prefix R5. If the metric of link R2-R3 is changed to 8, then the LFA next-hop R2 provides node protection since a packet to R5 will always go over R4. In other words it is required that R2 becomes loop-free with respect to both the source node R1 and the protected node R3.

Consider the case where the primary next-hop uses a broadcast interface as illustrated in the following figure.

Figure 4. Example topology with broadcast interfaces

In order for next-hop R2 to be a link-protect LFA for route R5 from R1, it must be loop-free with respect to the R1-R3 link’s Pseudo-Node (PN). However, since R2 has also a link to that PN, its cost to reach R5 by way of the PN or router R4 are the same. Thus R1 cannot guarantee that enabling the LFA next-hop R2 will protect against a failure impacting link R1-PN since this may cause the entire subnet represented by the PN to go down. If the metric of link R2-PN is changed to 8, then R2 next-hop will be an LFA providing link protection.

The following are the detailed rules for this criterion as provided in RFC 5286:

  • rule 1

    Link-protect LFA backup next-hop (primary next-hop R1-R3 is a P2P interface):

    Distance_opt(R2, R5) < Distance_opt(R2, R1) + Distance_opt(R1, R5)

    Distance_opt(R2, R5) >= Distance_opt(R2, R3) + Distance_opt(R3, R5)

  • rule 2

    Node-protect LFA backup next-hop (primary next-hop R1-R3 is a P2P interface):

    Distance_opt(R2, R5) < Distance_opt(R2, R1) + Distance_opt(R1, R5)

    Distance_opt(R2, R5) < Distance_opt(R2, R3) + Distance_opt(R3, R5)

  • rule 3

    Link-protect LFA backup next-hop (primary next-hop R1-R3 is a broadcast interface):

    Distance_opt(R2, R5) < Distance_opt(R2, R1) + Distance_opt(R1, R5)

    Distance_opt(R2, R5) < Distance_opt(R2, PN) + Distance_opt(PN, R5)

    where; PN stands for the R1-R3 link Pseudo-Node.

For the case of P2P interface, if SPF finds multiple LFA next-hops for a specific primary next-hop, it follows the following selection algorithm:

  1. It will pick the node-protect type in favor of the link-protect type.

  2. If there is more than one LFA next-hop within the selected type, then it will pick one based on the least cost.

  3. If more than one LFA next-hop with the same cost results from item 2, then SPF will select the first one. This is not a deterministic selection and will vary following each SPF calculation.

For the case of a broadcast interface, a node-protect LFA is not necessarily a link protect LFA if the path to the LFA next-hop goes over the same PN as the primary next-hop. Similarly, a link protect LFA may not guarantee link protection if it goes over the same PN as the primary next-hop.

The selection algorithm when SPF finds multiple LFA next-hops for a specific primary next-hop is modified as follows:

  1. The algorithm splits the LFA next-hops into two sets:

    • The first set consists of LFA next-hops which do not go over the PN used by primary next-hop.

    • The second set consists of LFA next-hops which do go over the PN used by the primary next-hop.

  2. If there is more than one LFA next-hop in the first set, it will pick the node-protect type in favor of the link-protect type.

  3. If there is more than one LFA next-hop within the selected type, then it will pick one based on the least cost.

  4. If more than one LFA next-hop with equal cost results from item 3, SPF will select the first one from the remaining set. This is not a deterministic selection and will vary following each SPF calculation.

  5. If no LFA next-hop results from Step 4, SPF will rerun items 2-4 using the second set.

Note this algorithm is more flexible than strictly applying rule 3 above; the link protect rule in the presence of a PN and specified in RFC 5286. A node-protect LFA which does not avoid the PN; does not guarantee link protection, can still be selected as a last resort. The same thing, a link-protect LFA which does not avoid the PN may still be selected as a last resort. Both the computed primary next-hop and LFA next-hop for a specific prefix are programmed into RTM.

Loop-Free Alternate calculation in the presence of IGP shortcuts

To expand the coverage of the LFA backup protection in a network, RSVP LSP based IGP shortcuts can be placed selectively in parts of the network and be used as an LFA backup next-hop.

When IGP shortcut is enabled in IS-IS or OSPF on a specific node, all RSVP LSP originating on this node and with a destination address matching the router-id of any other node in the network are included in the main SPF by default. Use of RSVP tunnel as an IGP shortcut in the main SFP is not supported on the 7210 SAS-K 2F6C4T or 7210 SAS-K 3SFP+ 8C.

To limit the time it takes to compute the LFA SPF, the user must explicitly enable the use of an IGP shortcut as LFA backup next-hop using one of a couple of new optional argument for the existing LSP level IGP shortcut command:

config>router>mpls>lsp>igp-shortcut [lfa-only]

The lfa-only option allows an LSP to be included in the LFA SPFs only such that the introduction of IGP shortcuts does not impact the main SPF decision. For a specific prefix, the main SPF always selects a direct primary next-hop. The LFA SPF will select a an LFA next-hop for this prefix but will prefer a direct LFA next-hop over a tunneled LFA next-hop. Only this option is supported on the 7210 SAS-K 2F6C4T and 7210 SAS-K 3SFP+ 8C to improve coverage.

Thus the selection algorithm in Section 1.3 when SPF finds multiple LFA next-hops for a specific primary next-hop is modified as follows:

  • The algorithm splits the LFA next-hops into two sets:

    • The first set consists of direct LFA next-hops.

    • The second set consists of tunneled LFA next-hops. after excluding the LSPs which use the same outgoing interface as the primary next-hop.

  • The algorithms continues with first set if not empty, otherwise it continues with second set.

  • If the second set is used, the algorithm selects the tunneled LFA next-hop which endpoint corresponds to the node advertising the prefix.

    • If more than one tunneled next-hop exists, it selects the one with the lowest LSP metric.

    • If still more than one tunneled next-hop exists, it selects the one with the lowest tunnel-id.

    • If none is available, it continues with rest of the tunneled LFAs in second set.

  • Within the selected set, the algorithm splits the LFA next-hops into two sets:

    • The first set consists of LFA next-hops which do not go over the PN used by the primary next-hop.

    • The second set consists of LFA next-hops which go over the PN used by the primary next-hop.

  • If there is more than one LFA next-hop in the selected set, it will pick the node-protect type in favor of the link-protect type.

  • If there is more than one LFA next-hop within the selected type, then it will pick one based on the least total cost for the prefix. For a tunneled next-hop, it means the LSP metric plus the cost of the LSP endpoint to the destination of the prefix.

  • If there is more than one LFA next-hop within the selected type (ecmp-case) in the first set, it will select the first direct next-hop from the remaining set. This is not a deterministic selection and will vary following each SPF calculation.

  • If there is more than one LFA next-hop within the selected type (ecmp-case) in the second set, it will pick the tunneled next-hop with the lowest cost from the endpoint of the LSP to the destination prefix. If there remains more than one, it will pick the tunneled next-hop with the lowest tunnel-id.

Loop-Free Alternate Shortest Path First (LFA SPF) policies

An LFA SPF policy allows the user to apply specific criteria, such as admin group and SRLG constraints, to the selection of a LFA backup next-hop for a subset of prefixes that resolve to a specific primary next-hop. See more details in the section titled "Loop-Free Alternate Shortest Path First (LFA SPF) Policies" in the Routing Protocols Guide.

Multi-area and Multi-instance extensions to LDP

To extend LDP across multiple areas of an IGP instance or across multiple IGP instances, the current standard LDP implementation based on RFC 3036 requires that all the /32 prefixes of PEs be leaked between the areas or instances. This is because an exact match of the prefix in the routing table has to install the prefix binding in the LDP Forwarding Information Base (FIB).

Multi-area and multi-instance extensions to LDP provide an optional behavior by which LDP installs a prefix binding in the LDP FIB by simply performing a longest prefix match with an aggregate prefix in the routing table (RIB). The ABR is configured to summarize the /32 prefixes of PE routers. This method is compliant with RFC 5283, LDP Extension for Inter-Area Label Switched Paths (LSPs).

LDP process overview

The following figure shows the basic LDP parameter provisioning process.

Figure 5. Basic LDP parameter provisioning

The following figure shows the LDP configuration and implementation process.

Figure 6. LDP configuration and implementation

Configuring LDP with CLI

This section provides information to configure LDP using the command line interface.

LDP configuration overview

When the implementation of LDP is instantiated, the protocol is in the no shutdown state. In addition, targeted sessions are then enabled. The default parameters for LDP are set to the documented values for targeted sessions in draft-ietf-mpls-ldp-mib-09.txt.

Basic LDP configuration

This chapter provides information to configure LDP and remove configuration examples of common configuration tasks.

The LDP protocol instance is created in the no shutdown (enabled) state.

Common configuration tasks

Enabling LDP

LDP must be enabled in order for the protocol to be active. MPLS must also be enabled. MPLS is enabled in the config>router>mpls context.

Use the ldp command to enable LDP on a router.

LDP syntax

config>router# ldp

Configuring graceful-restart helper parameters

Graceful-restart helper advertises to its LDP neighbors by carrying the fault tolerant (FT) session TLV in the LDP initialization message, assisting the LDP in preserving its IP forwarding state across the restart. Nokia’s recovery is self-contained and relies on information stored internally to self-heal. This feature is only used to help third-party routers without a self-healing capability to recover.

Maximum recovery time is the time (in seconds) the sender of the TLV would like the receiver to wait, after detecting the failure of LDP communication with the sender.

Neighbor liveness time is the time (in seconds) the LSR is willing to retain its MPLS forwarding state. The time should be long enough to allow the neighboring LSRs to re-sync all the LSPs in a graceful manner, without creating congestion in the LDP control plane.

Use the following syntax to configure graceful-restart parameters.

config>router>ldp
[no] graceful-restart
   [no] maximum-recovery-time interval
   [no] neighbor-liveness-time interval

Applying export and import policies

Both inbound and outbound label binding filtering are supported. Inbound filtering allows a route policy to control the label bindings an LSR accepts from its peers. An import policy can accept or reject label bindings received from LDP peers.

Label bindings can be filtered based on:

  • neighbor

    Match on bindings received from the specified peer.

  • interface

    Match on bindings received from a neighbor or neighbors adjacent over the specified interface.

  • prefix list

    Match on bindings with the specified prefix/prefixes.

Outbound filtering allows a route policy to control the set of LDP label bindings advertised by the LSR. An export policy can control the set of LDP label bindings advertised by the router. By default, label bindings for only the system address are advertised and propagate all FECs that are received.

Matches can be based on:

  • loopback - loopback interfaces

  • all - all local subnets

  • match - match on bindings with the specified prefix/prefixes

Use the following syntax to apply import and export policies.

config>router>ldp
export policy-name [policy-name...(upto 32 max)]
import policy-name [policy-name...(upto 32 max)]

Targeted session parameters

Use the following syntax to specify targeted-session parameters.

config>router# ldp
targeted-session
disable-targeted-session
hello timeout factor
keepalive timeout factor
peer ip-address
   no bfd-enable
   hello timeout factor
   keepalive timeout factor
   no shutdown

LDP configuration output

A:ALA-1>config>router>ldp# info
----------------------------------------------
...
            targeted-session
              hello 5000 255
              keepalive 5000 255
              peer 10.10.10.104

                  hello 2500 104
                  keepalive 15 3
                exit
            exit
----------------------------------------------
A:ALA-1>config>router>ldp#

Interface parameters

Use the following syntax to configure interface parameters.

config>router# ldp
interface-parameters
hello timeout factor
keepalive timeout factor
transport-address {system|interface}
interface ip-int-name
   hello timeout factor
   keepalive timeout factor
   transport-address {system|interface}
   no shutdown

Interface parameter configuration output

A:ALU_SIM11>config>router>ldp# info
----------------------------------------------
     aggregate-prefix-match
          prefix-exclude "sample"
          exit
     graceful-restart
          exit
     session-parameters
     peer 1.1.1.1
               ttl-security 1
          exit
     exit
     interface-parameters
               interface "a"
          exit
     exit
     targeted-session
     exit
----------------------------------------------

Session parameters

Use the following syntax to specify session parameters.

config>router# ldp
session-parameters
peer ip-address
  auth-keychain name
  authentication-key [authentication-key|hash-key] [hash|hash2]

Session parameter configuration output

A:ALA-1>config>router>ldp# info
----------------------------------------------
     session-parameters
          peer 10.10.10.104
          authentication-key "3WErEDozxyQ" hash
          exit
     exit
     targeted-session
          hello 5000 255
          keepalive 5000 255
          peer 10.10.10.104
     no bfd-enable
          hello 2500 100
          keepalive 15 3
          exit
     exit
----------------------------------------------
A:ALA-1>config>router>ldp#

LDP signaling and services

When LDP is enabled, targeted sessions can be established to create remote adjacencies with nodes that are not directly connected. When service distribution paths (SDPs) are configured, extended discovery mechanisms enable LDP to send periodic targeted hello messages to the SDP's far-end point. The exchange of LDP hellos trigger session establishment. The SDP's signaling default enables tldp. The service SDP uses the targeted-session parameters configured in the config>router>ldp>targeted-session context.

Use the following syntax to configure enable LDP on an MPLS SDP.

config>service>sdp#
signaling {off|tldp}

SDP configuration output

The following example displays the SDP configuration output with the signaling default tldp enabled.

A:ALA-1>config>service>sdp# info detail
----------------------------------------------
            description "MPLS: to-99"
            far-end 10.10.10.99
            lsp A_D_1
            signaling tldp
            path-mtu 4462
            keep-alive
                hello-time 10
                hold-down-time 10
                max-drop-count 3
                timeout 5
                no message-length
                no shutdown
            exit
            no shutdown
----------------------------------------------
A:ALA-1>config>service>sdp# 

LDP configuration management tasks

This section describes the LDP configuration management tasks.

Disabling LDP

The no ldp command disables the LDP protocol on the router. All parameters revert to the default settings. LDP must be shut down before it can be disabled.

Use the following command syntax to disable LDP.

no ldp
shutdown

Modifying targeted session parameters

The modification of LDP targeted session parameters does not take effect until the next time the session goes down and is re-establishes. Individual parameters cannot be deleted. The no form of a targeted-session parameter command reverts modified values back to the default.

Command usage to revert targeted session parameters back to the default values

config>router# ldp
config>router>ldp# targeted-session
config>router>ldp>targeted# no authentication-key
config>router>ldp>targeted# no disable-targeted-session
config>router>ldp>targeted# no hello
config>router>ldp>targeted# no keepalive 
config>router>ldp>targeted# no peer 10.10.10.99

Default values output for targeted session parameters

A:ALA-1>config>router>ldp>targeted# info detail
----------------------------------------------
                no disable-targeted-session
                hello 45 3
                keepalive 40 4
----------------------------------------------
A:ALA-1>config>router>ldp>targeted#

Modifying interface parameters

The modification of LDP targeted session parameters does not take effect until the next time the session goes down and is re-establishes. Individual parameters cannot be deleted. The no form of a interface-parameter command reverts modified values back to the defaults.

LDP command reference

Command hierarchies

LDP commands

config
    - router
        - [no] ldp
            - [no] aggregate-prefix-match
                - prefix-exclude policy-name [policy-name...(up to 5 max)]
                - no prefix-exclude
                - [no] shutdown
            - export policy-name [policy-name...(up to 5 max)]
            - no export
            - fast-reroute
            - no fast-reroute
            - fec-originate ip-prefix/mask [advertised-label in-label] [swap-label out-label] interface interface-name
            - fec-originate ip-prefix/mask [advertised-label in-label] next-hop ip-address [swap-label out-label]
            - fec-originate ip-prefix/mask [advertised-label in-label] next-hop ip-address [swap-label out-label] interface interface-name
            - fec-originate ip-prefix/mask [advertised-label in-label] pop
            - no fec-originate ip-prefix/mask interface interface-name
            - no fec-originate ip-prefix/mask next-hop ip-address 
            - no fec-originate ip-prefix/mask next-hop ip-address interface interface-name
            - no fec-originate ip-prefix/mask pop
            - [no] graceful-restart 
                - maximum-recovery-time interval
                - no maximum-recovery-time
                - neighbor-liveness-time interval
                - no neighbor-liveness-time
            - [no] implicit-null-label
            - import policy-name [policy-name...(up to 5 max)]
            - interface-parameters
                - [no] interface ip-int-name
                    - bfd-enable
                    - no bfd-enable
                    - ipv4
                        - fec-type-capability
                            - prefix-ipv4 {enable | disable}
                        - hello timeout factor
                        - no hello
                        - keepalive timeout factor
                        - no keepalive
                        - [no] shutdown
                        - transport-address {system | interface}
            - label-withdrawal-delay seconds
            - session-parameters
                - [no] peer ip-address
                    - export-addresses policy-name [policy-name ... (up to 5 max)]
                    - no export-addresses
                    - export-prefixes policy-name [policy-name ... (up to 5 max)]
                    - no export-prefixes
                    - fec-type-capability
                        - prefix-ipv4 {enable | disable}
                        - fec129-cisco-interop {enable | disable}
                    - import-prefixes policy-name [policy-name ... (up to 5 max)]
                    - no import-prefixes
            - [no] shutdown
            - targeted-session 
                - [no] disable-targeted-session
                - ipv4
                    - hello timeout factor
                    - no hello
                    - hello-reduction {enable factor | disable}
                    - no hello-reduction
                    - keepalive timeout factor 
                    - no keepalive
                - peer ip-address
                - no peer ip-address
                    - hello timeout factor
                    - no hello
                    - keepalive timeout factor 
                    - no keepalive
                    - local-lsr-id interface-name
                    - no local-lsr-id
                    - [no] shutdown

Show commands

show
    - router
        - ldp 
            - auth-keychain [keychain]
            - bindings active [fec-type prefixes] [prefix ip-prefix/mask] [egress-nh ip-address | egress-if port-id | egress-lsp tunnel-id] [summary]
            - bindings active 
            - bindings active prefixes [family] [{summary | detail}] [egress-if port-id]
            - bindings active prefixes [family] [{summary | detail}] [egress-lsp tunnel-id]
            - bindings active prefixes [egress-nh ip-address] [family] [{summary | detail}]
            - bindings active prefixes prefix ip-prefix/ip-prefix-length [{summary | detail}] [egress-if port-id]
            - bindings active prefixes prefix ip-prefix/ip-prefix-length [{summary | detail}] [egress-lsp tunnel-id]
            - bindings active prefixes prefix ip-prefix/ip-prefix-length [egress-nh ip-address] [{summary | detail}]
            - bindings fec-type {prefixes|services} [session ip-addr 4c5]] [summary| detail]
            - bindings[fec-type fec-type [detail]] [session ip-addr[:label-space]] 
            - bindings [label-type] [start-label [end-label]
            - bindings {prefix ip-prefix/mask [detail]}[session ip-addr[:label-space]]
            - bindings prefixes prefix ip-prefix/ip-prefix-length [{summary | detail}] [session ip-addr[:label-space]]
            - bindings prefixes [family] [{summary | detail}] [session ip-addr[:label-space]]
            - bindings active [prefix ip-prefix/mask] 
            - bindings service-id service-id [detail]
            - bindings vc-type vc-type [{vc-id vc-id| agi agi} [session ip-addr[:lab el-space]]]
            - discovery [{peer [ip-address]} | {interface [ip-int-name]}] [state state] [detail] 
            - parameters
            - session [ip-addr[label-space]] [session-type] [state state] [summary | detail]
            - session [ip-addr[label-space]] local-addresses [sent | recv] [family]
            - session [ip-addr[label-space]][sent | recv] overload [fec-type fec-type]
            - session [sent | recv] overload [fec-type fec-type] [family]
            - session [ip-addr[label-space]] statistics [packet-type] [session-type]
            - session statistics [packet-type] [session-type] [family]
            - session [session-type] [state state] [summary | detail] [family]
            - session-parameters [family]
            - session-parameters peer-ip-address
            - statistics
            - status
            - targ-peer [ip-address] [detail]
            - targ-peer [detail] family
            - targ-peer resource-failures [family]
            - targ-peer-template [peer-template]
            - targ-peer-template-map [template-name [peers]]
            - tcp-session-parameters [family]
            - tcp-session-parameters [keychain keychain]
            - tcp-session-parameters [transport-peer-ip-address]

Tools commands

tools
    - dump
        - ldp-treetrace {prefix ip-prefix/mask | manual-prefix ip-prefix/mask}[path-destination ip-address] [trace-tree]
        - router
            - ldp
                - instance
                - interface ip-int-name
                - memory-usage
                - peer ip-address
                - session ip-addr[label-space] [connection | peer | adjacency]
                - sockets
                - timers [session ip-addr[label-space]]
            - static-route ldp-sync-status
    - perform
        - router
            - isis
                - ldp-sync-exit
                - run-manual-spf
            - ospf
                - ldp-sync-exit
                - refresh-lsas [lsa-type] [area-id]
                - run-manual-spf [externals-only]

Command descriptions

Configuration commands

Generic commands
shutdown
Syntax

[no] shutdown

Context

config>router>ldp

config>router>ldp>targ-session>peer

config>router>ldp>interface-parameters>interface>ipv4

config>router>ldp>interface-parameters>ipv4

config>router>ldp>aggregate-prefix-match

Platforms

Supported on all 7210 SAS platforms as described in this document

Description

This command administratively disables an entity. When disabled, an entity does not change, reset, or remove any configuration settings or statistics.

The operational state of the entity is disabled as well as the operational state of any entities contained within. Many objects must be shut down before they may be deleted.

Unlike other commands and parameters where the default state is not indicated in the configuration file, the shutdown and no shutdown states are always indicated in system generated configuration files.

The no form of this command places an entity in an administratively enabled state.

Default

no shutdown

LDP global commands
ldp
Syntax

[no] ldp

Context

config>router

Platforms

Supported on all 7210 SAS platforms as described in this document

Description

Commands in this context configure LDP parameters. LDP is not enabled by default and must be explicitly enabled (no shutdown).

To suspend the LDP protocol, use the shutdown command. Configuration parameters are not affected. The LDP instance must first be disabled using the shutdown command before being deleted.

The no form of this command deletes the LDP protocol instance, removing all associated configuration parameters.

aggregate-prefix-match
Syntax

[no] aggregate-prefix-match

Context

config>router>ldp

Platforms

Supported on all 7210 SAS platforms as described in this document

Description

The command enables LDP to use the aggregate prefix match function instead of requiring an exact prefix match.

When this command is enabled, LDP performs the following procedures for all prefixes. When an LSR receives a FEC-label binding from an LDP neighbor for a specific FEC1 element, it installs the binding in the LDP FIB if:

  • it is able to perform a successful longest IP match of the FEC prefix with an entry in the routing table

  • the advertising LDP neighbor is the next-hop to reach the FEC prefix

When the FEC-label binding has been installed in the LDP FIB, LDP programs an NHLFE entry in the egress datapath to forward packets to FEC1. LDP also advertises a new FEC-label binding for FEC1 to all its LDP neighbors.

When a new prefix appears in the routing table, LDP inspects the LDP FIB to determine if this prefix is a closer match for any of the installed FEC elements. For any FEC for which this is true, LDP may have to update the NHLFE entry for this FEC.

When a prefix is removed from the routing table, LDP checks the LDP FIB for all FEC elements that matched this prefix to determine if another match exists in the routing table. If another match exists, it updates the NHLFE entry. If not, it sends a label withdraw message to its LDP neighbors to remove the binding.

If the next hop for a routing prefix changes, LDP updates the LDP FIB entry for the FEC elements that matched this prefix. It also updates the NHLFE entry for these FEC elements.

The no form of this command disables the use of the aggregate prefix match function and deletes the configuration. LDP then performs only exact prefix matching for FEC elements.

Default

no aggregate-prefix-match

prefix-exclude
Syntax

prefix-exclude policy-name [policy-name... (up to 5 max)]

no prefix-exclude

Context

config>router>ldp>aggregate-prefix-match

Platforms

Supported on all 7210 SAS platforms as described in this document

Description

This command specifies the policy name containing the prefixes to be excluded from the aggregate prefix match function. Against each excluded prefix, LDP performs an exact match of a specific FEC element prefix, instead of a longest prefix match of one or more LDP FEC element prefixes when it receives a FEC-label binding or when a change to this prefix occurs in the routing table.

The no form of this command removes all policies from the configuration.

Default

no prefix-exclude.

Parameters
policy-name

Specifies the import route policy name. Allowed values are any string up to 32 characters long composed of printable, 7-bit ASCII characters. If the string contains special characters (#, $, spaces, and so on), the entire string must be enclosed within double quotes.

export
Syntax

export policy-name [policy-name … (up to 5 max)]

no export

Context

config>router>ldp

Platforms

Supported on all 7210 SAS platforms as described in this document

Description

This command specifies the export route policies that determine which routes are exported to LDP. Policies are configured in the config>router>policy-options context.

If no export policy is specified, non-LDP routes are not exported from the routing table manager to LDP, and LDP-learned routes are exported only to LDP neighbors. The currenty implementation of the export policy (outbound filtering) can be used only to add FECs for label propagation. The export policy does not control propagation of FECs that an LSR receives from its neighbors.

If multiple policy names are specified, the policies are evaluated in the order they are specified. The first policy that matches is applied. If multiple export commands are issued, the last command entered overrides the previous command. A maximum of five policy names can be specified. Specified names must already be defined.

The no form of this command removes all policies from the configuration.

Default

no export

Parameters
policy-name

Specifies the export route policy name. Allowed values are any string up to 32 characters composed of printable, 7-bit ASCII characters. If the string contains special characters (#, $, spaces, and so on), the entire string must be enclosed within double quotes.

fast-reroute
Syntax

fast-reroute

no fast-reroute

Context

config>router>ldp

Platforms

Supported on all 7210 SAS platforms as described in this document

Description

This command enables LDP Fast-Reroute (FRR). When enabled, LDP uses both the primary next hop and LFA next hop, when available, for resolving the next hop of an LDP FEC against the corresponding prefix in the routing table. This results in LDP programming a primary NHLFE and a backup NHLFE into the forwarding engine for each next hop of a FEC prefix for the purpose of forwarding packets over the LDP FEC.

The backup NHLFE is enabled for each affected FEC next hop when any of the following events occurs.

  • An LDP interface goes operationally down or is administratively shut down. In this case, LDP sends a neighbor/next-hop down message to the IOM for each LDP peer it has adjacency with over this interface.

  • An LDP session to a peer goes down because the Hello or keepalive timer has expired over a specific interface. In this case, LDP sends a neighbor/next-hop down message to the IOM for this LDP peer only.

  • The TCP connection used by a link LDP session to a peer goes down, because, for example, next-hop tracking of the LDP transport address in RTM brings down the LDP session. In this case, LDP sends a neighbor/next-hop down message to the IOM for this LDP peer only.

  • A BFD session, enabled on a T-LDP session to a peer, times out and causes the link LDP session to the same peer, which uses the same TCP connection as the T-LDP session, to also go down. In this case, LDP sends a neighbor/next-hop down message to the IOM for this LDP peer only.

  • A BFD session enabled on the LDP interface to a directly connected peer times out and brings down the link LDP session to this peer. In this case, LDP sends a neighbor/next-hop down message to the IOM for this LDP peer only. BFD support on LDP interfaces is a recent feature that provides faster tracking of link LDP peers.

The tunnel-down-damp-time command or the label-withdrawal-delay command, when enabled, do not cause the corresponding timer to be activated for a FEC as long as a backup NHLFE is still available.

Because LDP can detect the loss of a neighbor/next-hop independently, it is possible that it will switch to the LFA next hop while IGP is still using the primary next hop. Also, when the interface for the previous primary next hop is restored, IGP may reconverge before LDP completes the FEC exchange with its neighbor over that interface. This may cause LDP to deprogram the LFA next hop from the FEC and blackhole traffic. To avoid this situation, IGP-LDP synchronization should be enabled on the LDP interface.

When the SPF computation determines there is more than one primary next hop for a prefix, it does not program an LFA next hop in RTM. The LDP FEC will resolve to the multiple primary next hops that provide the required protection.

The no form of this command disables LDP FRR.

Default

no fast-reroute

fec-originate
Syntax

fec-originate ip-prefix/mask [advertised-label in-label] [swap-label out-label] interface interface-name

fec-originate ip-prefix/mask [advertised-label in-label] next-hop ip-address [swap-label out-label]

fec-originate ip-prefix/mask [advertised-label in-label] next-hop ip-address [swap-label out-label] interface interface-name

fec-originate ip-prefix/mask [advertised-label in-label] pop

no fec-originate ip-prefix/mask interface interface-name

no fec-originate ip-prefix/mask next-hop ip-address

no fec-originate ip-prefix/mask next-hop ip-address interface interface-name

no fec-originate ip-prefix/mask pop

Context

config>router>ldp

Platforms

Supported on all 7210 SAS platforms as described in this document

Description

This command adds a FEC to the LDP prefix database with a specific label operation on the node.

Permitted operations are swap to originate a FEC for which the LSR is not egress or pop to originate a FEC for which the LSR is egress.

The next-hop, advertised-label, and swap-label keywords are optional. If next-hop is configured but no out-label is specified, a swap occurs with label 3, such as, pop and forward to the next hop. If the next-hop and swap-label are configured, a regular swap occurs. If no parameters are specified, a pop and route is performed.

Parameters
ip-prefix/mask

Specifies the information for the IP prefix and mask length.

Values

ip-address/mask

ipv4-prefix:

a.b.c.d

ipv4-prefix-le:

0 to 32

next-hop

Keyword to specify the IP address of the next hop of the prefix.

advertised-label

Keyword to specify the label advertised to the upstream peer. If not configured, the label advertised should be from the label pool. If the configured static label is not available, the IP prefix is not advertised.

out-label

Specifies the number of labels to send to the peer associated with this FEC. If configured, the LSR should swap the label with the configured swap-label. If not configured, the default action is pop if the next-hop parameter is not defined.

Values

16 to 1048575

in-label

Specifies the number of labels to send to the peer associated with this FEC.

Values

32 to 1023

pop

Keyword to specify to pop the label and transmit without the label.

interface interface-name

Specifies the name of the interface that the label for the originated FEC is swapped to. For an unnumbered interface, this parameter is mandatory because there is no address for the next hop. For a numbered interface, it is optional.

graceful-restart
Syntax

[no] graceful-restart

Context

config>router>ldp

Platforms

Supported on all 7210 SAS platforms as described in this document

Description

This command enables graceful restart helper.

The no form of this command disables graceful restart.

Default

no graceful-restart

implicit-null-label
Syntax

[no] implicit-null-label

Context

config>router>ldp

Platforms

Supported on all 7210 SAS platforms as described in this document

Description

This command enables the implicit null label. Use this command to signal the IMPLICIT NULL option for all LDP FECs for which this node is the egress LER.

The no form of this command disables the signaling of the implicit null label.

Default

no implicit-null-label

maximum-recovery-time
Syntax

maximum-recovery-time interval

no maximum-recovery-time

Context

config>router>ldp>graceful-restart

Platforms

Supported on all 7210 SAS platforms as described in this document

Description

This command configures the local maximum recovery time.

The no form of this command reverts to the default value.

Default

120

Parameters
interval

Specifies the length of time, in seconds.

Values

15 to 1800

neighbor-liveness-time
Syntax

neighbor-liveness-time interval

no neighbor-liveness-time

Context

config>router>ldp>graceful-restart

Platforms

Supported on all 7210 SAS platforms as described in this document

Description

This command configures the neighbor liveness time.

The no form of this command reverts to the default value.

Default

120

Parameters
interval

Specifies the length of time, in seconds.

Values

5 to 300

import
Syntax

import policy-name [policy-name … (up to 5 max)]

no import

Context

config>router>ldp

Platforms

Supported on all 7210 SAS platforms as described in this document

Description

This command configures import route policies to determine which label bindings (FECs) are accepted from LDP neighbors. Policies are configured in the config>router>policy-options context.

If no import policy is specified, LDP accepts all label bindings from configured LDP neighbors. Import policies can be used to limit or modify the routes accepted and their corresponding parameters and metrics.

If multiple policy names are specified, the policies are evaluated in the order they are specified. The first policy that matches is applied. If multiple import commands are issued, the last command entered overrides the previous command. A maximum of five policy names can be specified. The specified names must already be defined.

The no form of this command removes all policies from the configuration.

Default

no import

Parameters
policy-name

Specifies the import route policy name. Allowed values are any string up to 32 characters composed of printable, 7-bit ASCII characters. If the string contains special characters (#, $, spaces, and so on), the entire string must be enclosed within double quotes.

label-withdrawal-delay
Syntax

label-withdrawal-delay seconds

Context

config>router>ldp

Platforms

Supported on all 7210 SAS platforms as described in this document

Description

This command configures the time interval, in seconds, that LDP will delay the withdrawal of the FEC-label binding it distributed to its neighbors when FEC is deactivated. When the timer expires, LDP then sends a label withdrawal for the FEC to all its neighbors. This is applicable only to LDP transport tunnels (IPv4 prefix FECs) and is not applicable to pseudowires (service FECs).

Default

no label-withdrawal-delay

Parameters
seconds

Specifies the time that LDP delays the withdrawal of the FEC-label binding it distributed to its neighbors when FEC is deactivated.

Values

3 to 120

keepalive
Syntax

keepalive timeout factor

no keepalive

Context

config>router>ldp>interface-parameters>interface>ipv4

config>router>ldp>interface-parameters>ipv4

config>router>ldp>targ-session>ipv4

config>router>ldp>targ-session>peer

Platforms

Supported on all 7210 SAS platforms as described in this document

Description

This command configures the time, in seconds, that LDP waits before tearing down the session. The factor parameter is the keepalive interval.

If no LDP messages are exchanged for the configured amount of time, the LDP session is torn down. Keepalive timeout is usually three times the keepalive interval. To maintain the session permanently, regardless of the activity, set the value to zero.

When the LDP session is being set up, the keepalive timeout is negotiated to the lower of the two peers. When a operational value is agreed upon, the keepalive factor derives the value of the keepalive interval. The session needs to be flapped for the new settings to work.

The no form of this command at the interface level sets the timeout and factor to the values defined under the interface-parameters level.

The no form of this command at the peer level sets the timeout and factor to the values defined under the targeted-session level.

Default

The default value is dependent upon the CLI context. Keepalive timeout factor default values lists the keepalive timeout factor default values.

Table 1. Keepalive timeout factor default values

Context

Timeout

Factor

config>router>ldp>if-params

30

3

config>router>ldp>targ-session

40

4

config>router>ldp>if-params>if

Inherits values from interface-parameters context

config>router>ldp>targ-session>peer

Inherits values from targeted-session context

Parameters
timeout

Specifies the time, in seconds, that LDP waits before tearing down the session.

Values

3 to 65535

factor

Specifies the number of keepalive messages, expressed as a decimal integer, that should be sent on an idle LDP session in the keepalive timeout interval.

Values

1 to 255

local-lsr-id
Syntax

local-lsr-id interface-name

no local-lsr-id

Context

config>router>ldp>targeted-session>peer

Platforms

Supported on all 7210 SAS platforms as described in this document

Description

This command enables the use of the address of a specific interface as the LSR ID for the hello adjacency of a T-LDP session. The interface can be a regular interface or a loopback interface, including the system interface.

By default, a T-LDP session uses the system interface address as the LSR ID; however, the system interface must always be configured on the router or the LDP protocol will not come up on the node. There is no requirement to include the system interface in any routing protocol.

At initial configuration, the T-LDP session remains down while the specified interface is down. LDP does not try to bring it up using the system interface.

If the LSR ID is changed on the fly while the T-LDP session is up, LDP immediately tears down the session and attempts to establish one using the new LSR ID, regardless of the operational state of the new interface.

If the interface used as the LSR ID goes down, the T-LDP session also goes down.

The user-configured LSR ID is used exclusively for extended peer discovery to establish the T-LDP hello adjacency. It is also used as the transport address for the TCP session of the LDP session when it is bootstrapped by the T-LDP hello adjacency. The user-configured LSR ID is, however, not used in basic peer discovery to establish a link-level LDP hello adjacency.

The no form of this command reverts to the default behavior, in which case the system interface address is used as the LSR ID.

Default

no local-lsr-id

Parameters
interface-name

Specifies the name of the network IP interface. An interface name cannot be in the form of an IP address. If the string contains special characters (#, $, spaces, and so on), the entire string must be enclosed within double quotes.

Values

1 to 32 characters

interface-parameters
Syntax

interface-parameters

Context

config>router>ldp

Platforms

Supported on all 7210 SAS platforms as described in this document

Description

Commands in this context configure LDP interfaces and parameters applied to LDP interfaces.

prefix-ipv4
Syntax

prefix-ipv4 {enable | disable}

Context

config>router>ldp>interface-params>interface>ipv4>fec-type-capability

Platforms

Supported on all 7210 SAS platforms as described in this document

Description

This command enables and disables IPv4 prefix FEC capability on the interface.

Parameters
enable

Keyword to enable IPv4 FEC capability.

disable

Keyword to disable IPv4 FEC capability.

hello
Syntax

hello timeout factor

no hello

Context

config>router>ldp>interface-parameters>interface>ipv4

config>router>ldp>interface-parameters>ipv4

config>router>ldp>targ-session>ipv4

config>router>ldp>targ-session>peer

Platforms

Supported on all 7210 SAS platforms as described in this document

Description

This command configures the time interval to wait before declaring a neighbor down. The factor parameter derives the hello interval.

Hold time is local to the system and sent in the hello messages to the neighbor. Hold time cannot be less than three times the hello interval.

When LDP session is being set up, the hold-down time is negotiated to the lower of the two peers. After a operational value is agreed upon, the hello factor is used to derive the value of the hello interval. The session needs to be flapped for the new settings to operate.

The no form of this command at the targeted-session level sets the hello timeout and the hello factor to the default values.

The no form of this command at the peer level sets the hello timeout and the hello factor to the value defined under the targeted-session level.

Default

The default value is dependent upon the CLI context. The following table lists the hello timeout factor default values.

Table 2. Hello timeout factor default values

Context

Timeout

Factor

config>router>ldp>if-params

15

3

config>router>ldp>targ-session

45

3

config>router>ldp>if-params>if

Inherits values from interface-parameters context

config>router>ldp>targ-session>peer

Inherits values from targeted-session context

Parameters
timeout

Specifies the time interval, in seconds, that LDP waits before declaring a neighbor down.

Values

3 to 65535

factor

Specifies the number of keepalive messages that should be sent on an idle LDP session in the hello timeout interval.

Values

1 to 255

hello-reduction
Syntax

hello-reduction {enable factor | disable}

no hello-reduction

Context

config>router>ldp>targ-session>ipv4

Platforms

Supported on all 7210 SAS platforms as described in this document

Description

This command enables the suppression of periodic targeted hello messages between LDP peers after the targeted LDP session is brought up.

When this feature is enabled, the target hello adjacency is brought up by advertising the hold-time value that the user configured in the hello timeout parameter for the targeted session. The LSR node starts advertising an exponentially increasing hold-time value in the hello message as soon as the targeted LDP session to the peer is up. Each new incremented hold-time value is sent in several hello messages equal to the value of the argument factor (the dampening factor) before the next exponential value is advertised. This functionality provides time for the two peers to settle on the new value. When the hold-time reaches the maximum value of 0xffff (binary 65535), the two peers send hello messages at a frequency of every [(65535-1)/local helloFactor] seconds for the lifetime of the targeted-LDP session; for example, if the local hello factor is three (3), hello messages are sent every 21844 seconds.

The LSR node continues to compute the frequency of sending the hello messages based on the minimum of its local hold-time value and the one advertised by its peer, as in RFC 5036. For the targeted LDP session to suppress the periodic hello messages, both peers must bring their advertised hold-time to the maximum value. If one of the LDP peers does not, the frequency of the hello messages sent by both peers continues to be governed by the smaller of the two hold-time values.

When the user enables the hello-reduction command on the LSR node while the targeted LDP session to the peer is operationally up, the change takes effect immediately. The LSR node starts advertising an exponentially increasing hold-time value in the hello message, starting with the currently configured hold-time value.

When the user disables the hello-reduction command while the targeted LDP session to the peer is operationally up, the change in the hold-time from 0xffff (binary 65535) to the user-configured value for this peer takea effect immediately. The local LSR immediately advertises the user-configured hold-time value and does not wait until the next scheduled time to send a hello to make sure the peer adjusts its local hold timeout value.

In general, any configuration change to the parameters of the T-LDP hello adjacency (modifying the hello adjacency hello timeout or factor, enabling or disabling hello-reduction, or modifying the hello-reduction factor) causes the LSR node to immediately trigger an updated hello message with the updated hold-time value without waiting for the next scheduled time to send a hello.

The no form of this command disables hello reduction.

Default

no hello-reduction

Parameters
disable

Keyword that disables hello reduction.

factor

Specifies the hello-reduction dampening factor.

Values

3 to 20

interface
Syntax

[no] interface ip-int-name

Context

config>router>ldp>if-params

Platforms

Supported on all 7210 SAS platforms as described in this document

Description

This command enables LDP on the specified IP interface. The LDP interface must be disabled using the shutdown command before it can be deleted.

The no form of this command deletes the LDP interface and all configuration information associated with the LDP interface.

Parameters
ip-int-name

Specifies the name of an existing interface. If the string contains special characters (#, $, spaces, and so on), the entire string must be enclosed within double quotes.

bfd-enable
Syntax

bfd-enable

no bfd-enable

Context

config>router>ldp>interface-parameters>interface

Platforms

Supported on all 7210 SAS platforms as described in this document

Description

This command enables tracking of the hello adjacency to an LDP peer using BFD.

When this command is enabled on an LDP interface, LDP registers with BFD and starts tracking the LSR ID of all peers it formed hello adjacencies with over that LDP interface. The LDP hello mechanism determines the remote address to be used for the BFD session. The parameters used for the BFD session, that is, transmit-interval, receive-interval, and multiplier, are those configured under the IP interface in the config router interface bfd command.

When multiple links exist to the same LDP peer, a hello adjacency is established over each link and a separate BFD session is enabled on each LDP interface. If a BFD session times out on a specific link, LDP immediately associates the LDP session with one of the remaining hello adjacencies and triggers the LDP FRR procedures. As soon as the last hello adjacency goes down because of BFD timing out, the LDP session goes down and the LDP FRR procedures are triggered.

Note:

For more information about the list of protocols that support BFD, see 7210 SAS-D, Dxp, K 2F1C2T, K 2F6C4T, K 3SFP+ 8C Router Configuration Guide.

The no form of this command disables BFD on the LDP interface.

Default

no bfd-enable

ipv4
Syntax

ipv4

Context

config>router>ldp>interface-parameters>interface

config>router>ldp>interface-parameters

config>router>ldp>targeted-session

Platforms

Supported on all 7210 SAS platforms as described in this document

Description

Commands in this context configure IPv4 LDP parameters for the interface.

transport-address
Syntax

transport-address {interface | system}

no transport-address

Context

config>router>ldp>interface-parameters>interface>ipv4

config>router>ldp>interface-parameters>ipv4

Platforms

Supported on all 7210 SAS platforms as described in this document

Description

This command configures the transport address used when setting up LDP TCP sessions. The transport address can be configured as interface or system. The transport address can be configured globally (applies to all LDP interfaces) or per interface. The most specific value is used.

With the transport-address command, users set up the LDP interface to the connection that can be set to the interface address or system address. However, there can be an issue of which address to use when there are parallel adjacencies. This address selection situation can also occur when there is a link and a targeted adjacency, because targeted adjacencies request the session to be set up only to the system IP address.

The transport-address value should not be interface if multiple interfaces exist between two LDP neighbors.

Depending on the first adjacency formed, the TCP endpoint is chosen. If one LDP interface is set up as transport-address interface and another as transport-address system, depending on which adjacency was set up first, the TCP endpoint addresses are determined. After that, because the hello contains the LSR ID, the LDP session can be checked to verify that it is set up and then the adjacency can be matched to the session.

For any specific ILDP interface, as the local-lsr-id parameters is changed to interface, the transport-address configuration loses effectiveness, because it is ignored and the ILDP session always uses the relevant interface IP address as the transport address even though system is chosen.

The no form of this command at the global level reverts the transport address to the default value.

The no form of this command at the interface level sets the transport address to the value defined under the global level.

Default

system

Parameters
interface

Keyword to specify the IP interface address is used to set up the LDP session between neighbors. The transport address interface cannot be used if multiple interfaces exist between two neighbors, because only one LDP session is set up between two neighbors.

system

Keyword to specify the system IP address is used to set up the LDP session between neighbors.

Session parameters commands
session-parameters
Syntax

session-parameters

Context

config>router>ldp

Platforms

Supported on all 7210 SAS platforms as described in this document

Description

Commands in this context configure peer-specific parameters.

peer
Syntax

[no] peer ip-address

Context

config>router>ldp>session-parameters

Platforms

Supported on all 7210 SAS platforms as described in this document

Description

This command configures parameters for an LDP peer.

Parameters
ip-address

Specifies the IP address of the LDP peer, in dotted-decimal notation.

export-addresses
Syntax

export-addresses policy-name [policy-name ... (up to 5 max)]

no export-addresses

Context

config>router>ldp>session-params>peer

Platforms

Supported on all 7210 SAS platforms as described in this document

Description

This command configures the export prefix policy to local addresses advertised to this peer.

Policies are configured in the config>router>policy-options context. A maximum of five policy names can be specified. The specified names must already be defined.

The no form of this command removes the policy from the configuration.

Default

no export-addresses

Parameters
policy-name

Specifies the export-prefix route policy name. Allowed values are any string up to 32 characters composed of printable, 7-bit ASCII characters excluding double quotes. If the string contains spaces, use double quotes to delimit the start and end of the string.

export-prefixes
Syntax

export-prefixes policy-name [policy-name ... (up to 5 max)]

no export-prefixes

Context

config>router>ldp>session-params>peer

Platforms

Supported on all 7210 SAS platforms as described in this document

Description

This command configures the export route policy used to determine which prefixes received from other LDP and T-LDP peers are redistributed to this LDP peer via the LDP/T-LDP session to this peer. A prefix that is filtered out (deny) is not exported. A prefix that is filtered in (accept) is exported.

If no export policy is specified, all FEC prefixes learned are exported to this LDP peer. This policy is applied in addition to the global LDP policy and targeted session policy.

Policies are configured in the config>router>policy-options context. A maximum of five policy names can be specified. The peer address must be the peer LSR ID address. The specified names must already be defined.

The no form of this command removes the policy from the configuration.

Default

no export-prefixes

Parameters
policy-name

Specifies the export-prefix route policy name. Allowed values are any string up to 32 characters composed of printable, 7-bit ASCII characters excluding double quotes. If the string contains spaces, use double quotes to delimit the start and end of the string.

fec-type-capability
Syntax

fec-type-capability

Context

config>router>ldp>session-params>peer

config>router>ldp>interface-params>interface>ipv4

Platforms

Supported on all 7210 SAS platforms as described in this document

Description

Commands in this context configure FEC type capabilities for the session or interface.

prefix-ipv4
Syntax

prefix-ipv4 {enable | disable}

Context

config>router>ldp>session-params>peer>fec-type-capability

Platforms

Supported on all 7210 SAS platforms as described in this document

Description

This command enables or disables IPv4 prefix FEC capability on the session or interface.

Default

prefix-ipv4 enable

Parameters
enable

Keyword to specify that IPv4 prefix FEC capability is enabled.

disable

Keyword to specify that IPv4 prefix FEC capability is disabled.

fec129-cisco-interop
Syntax

[no] fec129-cisco-interop

Context

config>router>ldp>session-params>peer

Platforms

Supported on all 7210 SAS platforms as described in this document

Description

This command configures whether LDP provides translation between non-compliant FEC 129 Cisco formats. Peer LDP sessions must be manually configured toward the non-compliant Cisco PEs.

When enabled, Cisco non-compliant format is used to send and interpret received label release messages. The FEC129 SAII and TAII fields are reversed.

The no form of this command disables use and support of Cisco non-compliant forms. The peer address must be the peer LSR ID address.

Default

no fec129-cisco-interop

import-prefixes
Syntax

import-prefixes policy-name [policy-name... (up to 5 max)]

no import-prefixes

Context

config>router>ldp>session-params>peer

Platforms

Supported on all 7210 SAS platforms as described in this document

Description

This command configures the import FEC prefix policy to determine which prefixes received from this LDP peer are imported and installed by LDP on this node. If resolved, these FEC prefixes are then redistributed to other LDP and T-LDP peers. A FEC prefix that is filtered out (deny) is not imported. A FEC prefix that is filtered in (accept) is imported.

If no import policy is specified, the node imports all prefixes received from this LDP/T-LDP peer. This policy is applied in addition to the global LDP policy and targeted session policy. Policies are configured in the config>router>policy-options context. A maximum of five policy names can be specified. The peer address has to be the peer LSR ID address. The specified names must already be defined.

The no form of this command removes the policy from the configuration.

Default

no import-prefixes

Parameters
policy-name

Specifies the import-prefix route policy name. Allowed values are any string up to 32 characters composed of printable, 7-bit ASCII characters excluding double quotes. If the string contains spaces, use double quotes to delimit the start and end of the string.

Targeted session commands
targeted-session
Syntax

targeted-session

Context

config>router>ldp

Platforms

Supported on all 7210 SAS platforms as described in this document

Description

This command configures targeted LDP sessions. Targeted sessions are LDP sessions between non-directly connected peers. Hello messages are sent directly to the peer platform instead of to all the routers on this subnet multicast address.

The discovery messages for an indirect LDP session are addressed to the specified peer and not to the multicast address.

disable-targeted-session
Syntax

[no] disable-targeted-session

Context

config>router>ldp>targ-session

Platforms

Supported on all 7210 SAS platforms as described in this document

Description

This command disables support for SDP triggered automatic generated targeted sessions. Targeted sessions are LDP sessions between non-directly connected peers. The discovery messages for an indirect LDP session are addressed to the specified peer and not to the multicast address.

The no form of this command enables the set up of any targeted sessions.

Default

no disable-targeted-session

peer
Syntax

[no] peer ip-address

Context

config>router>ldp>targeted-session

Platforms

Supported on all 7210 SAS platforms as described in this document

Description

This command configures parameters for an LDP peer.

Parameters
ip-address

Specifies the IP address of the LDP peer in dotted-decimal notation.

tunneling
Syntax

[no] tunneling

Context

config>router>ldp>targ-session>peer

Platforms

Supported on all 7210 SAS platforms as described in this document

Description

This command enables LDP over tunnels.

The no form of this command disables tunneling.

Default

no tunneling

lsp
Syntax

[no] lsp lsp-name

Context

config>router>ldp>targ-session>tunneling

Platforms

Supported on all 7210 SAS platforms as described in this document

Description

This command configures a specific LSP destined for this peer and to be used for tunneling of LDP FEC over RSVP. A maximum of four RSVP LSPs can be explicitly used for tunneling LDP FECs to the T-LDP peer.

It is not necessary to specify an RSVP LSP in this context unless there is a need to restrict the tunneling to selected LSPs. All RSVP LSPs with a "to" address matching that of the T-LDP peer are eligible by default. The user can also exclude specific LSP names by using the ldp-over-rsvp exclude command in the config>router>mpls>lsp context.

Default

no tunneling

Show commands

auth-keychain
Syntax

auth-keychain [keychain]

Context

show>router>ldp

Platforms

Supported on all 7210 SAS platforms as described in this document

Description

This command displays LDP sessions using a particular authentication keychain.

Parameters
keychain

Specifies an existing keychain name.

Output

The following output is an example of LDP authentication keychain information, and Output fields: LDP auth-keychain describes the output fields.

Sample output
*A:ALA-48>config>router>ldp# show router ldp auth-keychain
===============================================================================
LDP Peers
===============================================================================
Peer             TTL Security Min-TTL-Value Authentication Auth key chain
-------------------------------------------------------------------------------
10.20.1.3        Disabled     n/a           Disabled       eta_keychain1
-------------------------------------------------------------------------------
No. of Peers: 1
===============================================================================
*A:ALA-48>config>router>ldp#
Table 3. Output fields: LDP auth-keychain

Label

Description

Peer

The IP address of the peer

TTL Security

Indicates whether LDP peering session security is enabled

Min-TTL-Value

The minimum TTL value for an incoming packet

Authentication

Indicates whether authentication using MD5 message-based digest protocol is enabled

Auth key chain

Indicates the authentication keychain associated with the session, if applicable

bindings
Syntax

bindings active

bindings active prefixes [family] [{summary | detail}] [egress-if port-id]

bindings active prefixes [family] [{summary | detail}] [egress-lsp tunnel-id]

bindings active prefixes [egress-nh ip-address] [family] [{summary | detail}]

bindings prefix ip-prefix/ip-prefix-length [{summary | detail}] [egress-if port-id]

bindings prefix ip-prefix/ip-prefix-length [{summary | detail}] [egress-lsp tunnel-id]

bindings prefix ip-prefix/ip-prefix-length [egress-nh ip-address] [{summary | detail}]

bindings fec-type {prefixes|services} [session ip-addr 4c5]] [summary| detail]

bindings p2mp source ip-address group mcast-address

bindings [fec-type fec-type [detail]] [session ip-addr[:label-space]]

bindings [fec-type fec-type [detail]] [session ip-addr[:label-space]]

bindings label-type start-label [end-label]

bindings {prefix ip-prefix/mask [detail]} [session ip-addr[:label-space]]

Context

show>router>ldp

Platforms

Supported on all 7210 SAS platforms as described in this document

Description

This command displays the contents of the label information base.

Parameters
family

Specifies the family type.

Values

ipv4

summary

Displays information in a summarized format.

detail

Displays detailed information.

session ip-addr

Displays configuration information about LDP sessions.

ip-prefix

Specifies information for the specified IP prefix and mask length. Host bits must be 0.

ip-prefix-length

Specifies the length of the IP prefix.

label-space

Specifies the label space identifier that the router is advertising on the interface.

Values

0 to 65535

mask

Specifies the 32-bit address mask used to indicate the bits of an IP address that are being used for the subnet address.

Values

0 to 32

ip-address

Specifies the egress IP address.

start-label

Specifies a label value to begin the display.

Values

16 to 1048575

end-label

Specifies a label value to end the display.

Values

17 to 1048575

vc-type

Specifies the VC type to display.

Values

ethernet, vlan, mirror

vc-id

Specifies the VC ID to display.

Values

1 to 4294967295

group multicast-address

Displays the P2MP group multicast address bindings.

Values

a.b.c.d

service-id

Specifies the service ID number to display.

Values

1 to 2147483647

Output

The following output is an example of LDP bindings information, and Output fields: LDP bindings describes the output fields.

Sample output
A:7210SAS# show router ldp bindings 

===============================================================================
LDP LSR ID: 2.2.2.2
===============================================================================
Legend: U - Label In Use, N - Label Not In Use, W - Label Withdrawn
        S - Status Signaled Up,  D - Status Signaled Down
        E - Epipe Service, V - VPLS Service, M - Mirror Service
        I - IES Service, R - VPRN service
        WP - Label Withdraw Pending
        BU - Alternate Next-hop for Fast Re-Route, TLV - (Type, Length: Value)
===============================================================================
LDP Prefix Bindings
===============================================================================
Prefix              IngLbl       EgrLbl     EgrIntf/         EgrNextHop
   Peer                                     LspId            
-------------------------------------------------------------------------------
10.1.1.1/32            --         262143     1/1/3:12         10.11.12.1
   1.1.1.1                                                      
10.1.1.1/32          131069U      131069       --               --
   6.6.6.6                                                      
10.2.2.2/32          131071U        --         --               --
   1.1.1.1                                                      
10.2.2.2/32          131071U        --         --               --
   6.6.6.6                                                      
.......... 
10.6.6.6/32            --         131071     1/1/9:26         10.11.26.6
   6.6.6.6                                                      
-------------------------------------------------------------------------------
No. of Prefix Bindings: 10
===============================================================================
                                      
===============================================================================
LDP Generic P2MP Bindings
===============================================================================
P2MP-Id            RootAddr                                      
Interface          Peer            IngLbl    EgrLbl EgrIntf/    EgrNextHop
                                                    LspId       
-------------------------------------------------------------------------------
8193               10.1.1.1                                       
73732              1.1.1.1         131065U     --     --          --
                                                                 
8193               10.2.2.2                                       
73728              1.1.1.1           --      262139 1/1/3:12    10.11.12.1
                                                                 
88194              10.6.6.6                                       
73738              6.6.6.6         131054U     --     --          --
                                                                 
8195               10.6.6.6                                       
73739              6.6.6.6         131053U     --     --          --
                                                                 
-------------------------------------------------------------------------------
No. of Generic P2MP Bindings: 13
===============================================================================

===============================================================================
LDP In-Band-SSM P2MP Bindings
===============================================================================
Source                                                           
Group                                                            
Interface          RootAddr                                      
                   Peer            IngLbl    EgrLbl EgrIntf/    EgrNextHop
-------------------------------------------------------------------------------
-------------------------------------------------------------------------------
No Matching Entries Found
===============================================================================

===============================================================================
LDP Service FEC 128 Bindings
===============================================================================
Type   VCId       SvcId      SDPId    Peer            IngLbl  EgrLbl  LMTU RMTU
-------------------------------------------------------------------------------
-------------------------------------------------------------------------------
No Matching Entries Found
===============================================================================

===============================================================================
LDP Service FEC 129 Bindings
===============================================================================
AGI                                   SAII                                  
                                      TAII                                  
Type              SvcId      SDPId    Peer            IngLbl  EgrLbl  LMTU RMTU
-------------------------------------------------------------------------------
-------------------------------------------------------------------------------
No Matching Entries Found             
===============================================================================
A:7210SAS#  




A:7210SAS# show router ldp bindings p2mp-id 8193 root 2.2.2.2 detail 

===============================================================================
LDP LSR ID: 2.2.2.2
===============================================================================
Legend: U - Label In Use,  N - Label Not In Use, W - Label Withdrawn
        WP - Label Withdraw Pending, BU - Alternate Next-hop for Fast Re-Route
===============================================================================
LDP Generic P2MP Bindings
===============================================================================
-------------------------------------------------------------------------------
P2MP Type          : 1                   P2MP-Id             : 8193
                                         Root-Addr           : 10.2.2.2
-------------------------------------------------------------------------------
Ing Lbl            :   --                Peer                : 1.1.1.1
Egr Lbl            : 262139              
Egr Int/LspId      : 1/1/3:12
EgrNextHop         : 10.11.12.1          
Egr. Flags         : None                Ing. Flags          : None
Metric             : 1                   Mtu                 : 1560
-------------------------------------------------------------------------------
P2MP Type          : 1                   P2MP-Id             : 8193
                                         Root-Addr           : 2.2.2.2
-------------------------------------------------------------------------------
Ing Lbl            :   --                Peer                : 6.6.6.6
Egr Lbl            : 131059              
Egr Int/LspId      : 1/1/9:26
EgrNextHop         : 10.11.26.6          
Egr. Flags         : None                Ing. Flags          : None
Metric             : 1                   Mtu                 : 1560
===============================================================================
No. of Generic P2MP Bindings: 2
===============================================================================
A:7210SAS# 
A:7210SAS# show router ldp bindings active fec-type p2mp 

===============================================================================
LDP Generic P2MP Bindings (Active)
===============================================================================
P2MP-Id         RootAddr                                         
Interface       Op              IngLbl    EgrLbl EgrIntf/       EgrNextHop
                                                 LspId          
-------------------------------------------------------------------------------
8193            10.1.1.1                                          
73731           Pop             131064      --     --             --
                                                                 
8193            10.1.1.1                                          
7 
8195            10.6.6.6                                          
73738           Pop             131058      --     --             --
                                                                 
-------------------------------------------------------------------------------
No. of Generic P2MP Active Bindings: 15
===============================================================================

===============================================================================
LDP In-Band-SSM P2MP Bindings (Active)
===============================================================================
Source                                                           
Group                                                            
Interface       RootAddr                                         
                Op              IngLbl    EgrLbl EgrIntf/       EgrNextHop
-------------------------------------------------------------------------------
-------------------------------------------------------------------------------
No Matching Entries Found
===============================================================================
A:7210SAS# 

A:7210SAS# show router ldp bindings fec-type p2mp detail 

===============================================================================
LDP LSR ID: 2.2.2.2
===============================================================================
Legend: U - Label In Use,  N - Label Not In Use, W - Label Withdrawn
        WP - Label Withdraw Pending, BU - Alternate Next-hop for Fast Re-Route
===============================================================================
LDP Generic P2MP Bindings
===============================================================================
-------------------------------------------------------------------------------
P2MP Type          : 1                   P2MP-Id             : 8193
                                         Root-Addr           : 1.1.1.1
-------------------------------------------------------------------------------
Ing Lbl            : 131053U             Peer                : 6.6.6.6
Egr Lbl            :   --                
Egr Int/LspId      :   --
EgrNextHop         :   --                
Egr. Flags         : None                Ing. Flags          : None
===============================================================================
No. of Generic P2MP Bindings: 13
===============================================================================

===============================================================================
LDP In-Band-SSM P2MP Bindings
===============================================================================
No Matching Entries Found
===============================================================================
A:7210SAS# 

A:7210SAS# show router ldp bindings p2mp-id 8193 root 2.2.2.2 detail 

===============================================================================
LDP LSR ID: 2.2.2.2
===============================================================================
Legend: U - Label In Use,  N - Label Not In Use, W - Label Withdrawn
        WP - Label Withdraw Pending, BU - Alternate Next-hop for Fast Re-Route
===============================================================================
LDP Generic P2MP Bindings
===============================================================================
-------------------------------------------------------------------------------
P2MP Type          : 1                   P2MP-Id             : 8193
                                         Root-Addr           : 2.2.2.2
-------------------------------------------------------------------------------
Ing Lbl            :   --                Peer                : 1.1.1.1
Egr Lbl            : 262139              
Egr Int/LspId      : 1/1/3:12
EgrNextHop         : 10.11.12.1          
Egr. Flags         : None                Ing. Flags          : None
Metric             : 1                   Mtu                 : 1560
-------------------------------------------------------------------------------
P2MP Type          : 1                   P2MP-Id             : 8193
                                         Root-Addr           : 2.2.2.2
-------------------------------------------------------------------------------
Ing Lbl            :   --                Peer                : 6.6.6.6
Egr Lbl            : 131059              
Egr Int/LspId      : 1/1/9:26
EgrNextHop         : 10.11.26.6          
Egr. Flags         : None                Ing. Flags          : None
Metric             : 1                   Mtu                 : 1560
===============================================================================
No. of Generic P2MP Bindings: 2
===============================================================================
A:7210SAS#  

The following outputs pertain to unicast FEC resolved over an unnumbered interface.

A:7210SAS# # show router ldp bindings active 
===============================================================================
Legend:  (S) - Static       (M) - Multi-homed Secondary Support
         (B) - BGP Next Hop (BU) - Alternate Next-hop for Fast Re-Route
===============================================================================
LDP Prefix Bindings (Active)
===============================================================================
Prefix                  Op   IngLbl    EgrLbl    EgrIntf/LspId  EgrNextHop
-------------------------------------------------------------------------------
10.20.1.1/32            Push   --      262143    1/1/1          Unnumbered
10.20.1.1/32            Swap 262138    262143    1/1/1          Unnumbered
10.20.1.2/32            Push   --      262143    lag-1          Unnumbered
10.20.1.2/32            Swap 262139    262143    lag-1          Unnumbered
10.20.1.3/32            Pop  262143      --        --             --
10.20.1.4/32            Push   --      262143    2/1/2          Unnumbered
10.20.1.4/32            Swap 262142    262143    2/1/2          Unnumbered
10.20.1.5/32            Push   --      262143    2/1/1          Unnumbered
10.20.1.5/32            Swap 262141    262143    2/1/1          Unnumbered
10.20.1.6/32            Push   --      262140    2/1/2          Unnumbered
10.20.1.6/32            Swap 262140    262140    2/1/2          Unnumbered
-------------------------------------------------------------------------------
No. of Prefix Active Bindings: 11
===============================================================================
A:7210SAS# 
A:7210SAS# show router ldp bindings 
===============================================================================
LDP LSR ID: 10.20.1.3
===============================================================================
Legend: U - Label In Use, N - Label Not In Use, W - Label Withdrawn
        S - Status Signaled Up,  D - Status Signaled Down
        E - Epipe Service, V - VPLS Service, M - Mirror Service
        I - IES Service, R - VPRN service
        WP - Label Withdraw Pending
        BU - Alternate For Fast Re-Route, TLV - (Type, Length: Value)
===============================================================================
LDP Prefix Bindings
===============================================================================
Prefix              IngLbl       EgrLbl     EgrIntf/         EgrNextHop
   Peer                                     LspId            
-------------------------------------------------------------------------------
10.20.1.1/32          --         262143     1/1/1            Unnumbered
   10.20.1.1                                                    
10.20.1.1/32        262138U      262142       --               --
   10.20.1.2                                                    
10.20.1.1/32        262138U      262138       --               --
   10.20.1.4                                                    
10.20.1.1/32        262138U      262138       --               --
   10.20.1.5                                                    
10.20.1.2/32        262139U      262142       --               --
   10.20.1.1                                                    
10.20.1.2/32          --         262143     lag-1            Unnumbered
   10.20.1.2                                                    
10.20.1.2/32        262139U      262139       --               --
   10.20.1.4                                                    
10.20.1.2/32        262139U      262139       --               --
   10.20.1.5                                                    
10.20.1.3/32        262143U        --         --               --
   10.20.1.1                                                    
10.20.1.3/32        262143U        --         --               --
   10.20.1.2                                                    
10.20.1.3/32        262143U        --         --               --
   10.20.1.4                                                    
10.20.1.3/32        262143U        --         --               --
   10.20.1.5                                                    
10.20.1.4/32        262142U      262141       --               --
   10.20.1.1                                                    
10.20.1.4/32        262142U      262141       --               --
   10.20.1.2                                                    
10.20.1.4/32          --         262143     2/1/2            Unnumbered
   10.20.1.4                                                    
10.20.1.4/32        262142U      262141       --               --
   10.20.1.5                                                    
10.20.1.5/32        262141U      262138       --               --
   10.20.1.1                                                    
10.20.1.5/32        262141U      262139       --               --
   10.20.1.2                                                    
10.20.1.5/32        262141U      262141       --               --
   10.20.1.4                                                    
10.20.1.5/32          --         262143     2/1/1            Unnumbered
   10.20.1.5                                                    
10.20.1.6/32        262140U      262140       --               --
   10.20.1.1                                                    
10.20.1.6/32        262140U      262138       --               --
   10.20.1.2                                                    
10.20.1.6/32        262140N      262140     2/1/2            Unnumbered
   10.20.1.4                                                    
10.20.1.6/32        262140U      262140       --               --
   10.20.1.5                                                    
-------------------------------------------------------------------------------
No. of Prefix Bindings: 24
===============================================================================
A:7210SAS#  


A:7210SAS# show router ldp bindings detail

===============================================================================
LDP LSR ID: 10.20.1.3
===============================================================================
Legend: U - Label In Use, N - Label Not In Use, W - Label Withdrawn
        S - Status Signaled Up,  D - Status Signaled Down
        E - Epipe Service, V - VPLS Service, M - Mirror Service
        I - IES Service, R - VPRN service
        WP - Label Withdraw Pending
        BU - Alternate For Fast Re-Route, TLV - (Type, Length: Value)
===============================================================================
LDP Prefix Bindings
===============================================================================
-------------------------------------------------------------------------------
Prefix             : 10.20.1.1/32        
-------------------------------------------------------------------------------
Ing Lbl            :   --                Peer                : 10.20.1.1
Egr Lbl            : 262143              
Egr Int/LspId      : 1/1/1
EgrNextHop         : Unnumbered          
Egr. Flags         : None                Ing. Flags          : None
Egr If Name        : ip-10.10.2.3
Metric             : 1000                Mtu                 : 1500
-------------------------------------------------------------------------------
Prefix             : 10.20.1.1/32        
-------------------------------------------------------------------------------
Ing Lbl            : 262138U             Peer                : 10.20.1.2
Egr Lbl            : 262142              
Egr Int/LspId      :   --
EgrNextHop         :   --                
Egr. Flags         : None                Ing. Flags          : None
Egr If Name        : n/a
-------------------------------------------------------------------------------
Prefix             : 10.20.1.1/32        
-------------------------------------------------------------------------------
Ing Lbl            : 262138U             Peer                : 10.20.1.4
Egr Lbl            : 262138              
Egr Int/LspId      :   --
EgrNextHop         :   --                
Egr. Flags         : None                Ing. Flags          : None
Egr If Name        : n/a
-------------------------------------------------------------------------------
Prefix             : 10.20.1.1/32        
-------------------------------------------------------------------------------
Ing Lbl            : 262138U             Peer                : 10.20.1.5
Egr Lbl            : 262138              
Egr Int/LspId      :   --
EgrNextHop         :   --                
Egr. Flags         : None                Ing. Flags          : None
Egr If Name        : n/a
-------------------------------------------------------------------------------
Prefix             : 10.20.1.2/32        
-------------------------------------------------------------------------------
Ing Lbl            : 262139U             Peer                : 10.20.1.1
Egr Lbl            : 262142              
Egr Int/LspId      :   --
EgrNextHop         :   --                
Egr. Flags         : None                Ing. Flags          : None
Egr If Name        : n/a
-------------------------------------------------------------------------------


A:7210SAS# show router ldp session local-addresses 
===============================================================================
LDP Session Local-Addresses
===============================================================================
-------------------------------------------------------------------------------
Session with Peer 10.20.1.2:0, Local 10.20.1.3:0
-------------------------------------------------------------------------------
Sent Addresses: 10.1.1.1        10.10.12.3      10.10.22.3      10.20.1.3
                10.180.2.3      10.180.3.3      10.180.5.3      10.180.11.3
                10.181.2.3      10.181.3.3      10.181.5.3      10.181.11.3
                10.182.2.3      10.182.3.3      10.182.5.3      10.182.11.3

Recv Addresses: 10.2.2.2        10.10.12.2      10.20.1.2       10.180.1.2
                10.180.3.2      10.180.4.2      10.181.1.2      10.181.3.2
                10.181.4.2      10.182.1.2      10.182.3.2      10.182.4.2
-------------------------------------------------------------------------------
Session with Peer 10.20.1.4:0, Local 10.20.1.3:0
-------------------------------------------------------------------------------
Sent Addresses: 10.1.1.1        10.10.12.3      10.10.22.3      10.20.1.3
                10.180.2.3      10.180.3.3      10.180.5.3      10.180.11.3
                10.181.2.3      10.181.3.3      10.181.5.3      10.181.11.3
                10.182.2.3      10.182.3.3      10.182.5.3      10.182.11.3

Recv Addresses: 10.10.22.4      10.20.1.4       10.180.4.4      10.180.6.4
                10.180.9.4      10.180.11.4     10.181.4.4      10.181.6.4
                10.181.9.4      10.181.11.4     10.182.4.4      10.182.6.4
                10.182.9.4      10.182.11.4     
-------------------------------------------------------------------------------
Session with Peer 10.20.1.5:0, Local 10.20.1.3:0
-------------------------------------------------------------------------------
Sent Addresses: 10.1.1.1        10.10.12.3      10.10.22.3      10.20.1.3
                10.180.2.3      10.180.3.3      10.180.5.3      10.180.11.3
                10.181.2.3      10.181.3.3      10.181.5.3      10.181.11.3
                10.182.2.3      10.182.3.3      10.182.5.3      10.182.11.3

Recv Addresses: 10.20.1.5       10.180.5.5      10.180.6.5      10.180.10.5
                10.181.5.5      10.181.6.5      10.181.10.5     10.182.5.5
                10.182.6.5      10.182.10.5     
===============================================================================
A:7210SAS# 
Table 4. Output fields: LDP bindings

Label

Description

Legend

U: Label In Use

N: Label Not In Use

W: Label Withdrawn

S: Status Signaled Up

D: Status Signaled Down

E: Epipe service

V: VPLS service

M: Mirror service

I: IES service

R: VPRN service

WP: Label Withdraw Pending

TLV: (Type, Length: Value)

Type

The service type exchanging labels. The possible types displayed are VPLS, Epipe, Spoke, and Unknown.

VCId

The value used by each end of an SDP tunnel to identify the VC

SvcID

The unique service identification number identifying the service in the service domain

Peer

The IP address of the peer

Op

Label Operation carried out (can be one of: pop, swap, or push)

EgrNextHop

The next-hop gateway IP address

EgrIntf/LspId

Displays the LSP Tunnel ID (not the LSP path ID)

IngLbl

The ingress LDP label

U — Label in use

R — Label released

EgrLbl

The egress LDP label

LMTU

The local MTU value

RMTU

The remote MTU value

No. of Service Bindings

The total number of LDP bindings on the router

discovery
Syntax

discovery [{peer [ip-address]} | {interface [ip-int-name]}] [state state] [detail] [adjacency-type type]

Context

show>router>ldp

Platforms

Supported on all 7210 SAS platforms as described in this document

Description

This command displays the status of the interfaces participating in LDP discovery.

Parameters
peer ip-address

Displays the IP address of the peer.

ip-int-name

Specifies the name of an existing interface. If the string contains special characters (#, $, spaces, and so on), the entire string must be enclosed within double quotes.

state

Displays the current operational state of the adjacency.

Values

established, trying, down

detail

Displays detailed information.

adjacency-type type

Displays the adjacency type.

Values

link, targeted

Output

The following output is an example of LDP discovery information, and Output fields: LDP discovery describes the output fields.

Sample output
ALU-12# show router ldp discovery
===============================================================================
LDP Hello Adjacencies
===============================================================================
Interface Name Local Addr Peer Addr AdjType State
-------------------------------------------------------------------------------
N/A 10.10.10.103 10.10.10.93 Targ Trying
N/A 10.10.10.103 10.10.10.104 Targ Estab
to-104 10.0.0.103 224.0.0.2 Link Trying
-------------------------------------------------------------------------------
No. of Hello Adjacencies: 3
===============================================================================
ALU-12#
Table 5. Output fields: LDP discovery

Label

Description

Interface Name

The name of the interface

Local Addr

The IP address of the originating (local) router

Peer Addr

The IP address of the peer

Adj Type

The adjacency type between the LDP peer and LDP session is targeted

State

Established — adjacency is established

Trying — adjacency is not yet established

No. of Hello Adjacencies

The total number of hello adjacencies discovered

Up Time

The amount of time the adjacency has been enabled

Hold-Time Remaining

The time left before a neighbor is declared to be down

Hello Mesg Recv

The number of hello messages received for this adjacency

Hello Mesg Sent

The number of hello messages that have been sent for this adjacency

Remote Cfg Seq No

The configuration sequence number that was in the hello received when this adjacency started up. This configuration sequence number changes when there is a change of configuration.

Remote IP Address

The IP address used on the remote end for the LDP session

Local Cfg Seq No

The configuration sequence number that was used in the hello sent when this adjacency started up. This configuration sequence number changes when there is a change of configuration.

Local IP Address

The IP address used locally for the LDP session

interface
Syntax

interface [ip-int-name | ip-address] [detail]

Context

show>router>ldp

Platforms

Supported on all 7210 SAS platforms as described in this document

Description

This command displays configuration information about LDP interfaces.

Parameters
ip-int-name

Specifies the name of an existing interface. If the string contains special characters (#, $, spaces, and so on), the entire string must be enclosed within double quotes.

ip-address

Specifies the IP address of the LDP neighbor.

detail

Displays detailed information.

Output

The following output is an example of LDP interface information, and Output fields: LDP interface describes the output fields.

Sample output

*A:ALU_SIM11>show>router>ldp# interface
===============================================================================
LDP Interfaces
===============================================================================
Interface                        Adm Opr  Hello  Hold  KA     KA      Transport
                                          Factor Time  Factor Timeout Address
-------------------------------------------------------------------------------
a                                Up  Up   3      15    3      30      System
-------------------------------------------------------------------------------
No. of Interfaces: 1
===============================================================================
*A:ALU_SIM11>show>router>ldp# interface detail
*A:ALU_SIM11>show>router>ldp# 
===============================================================================
LDP Interfaces (Detail)
===============================================================================
Interface "a"
-------------------------------------------------------------------------------
Admin State        : Up                  Oper State       : Up
Hold Time          : 15                  Hello Factor     : 3
Keepalive Timeout  : 30                  Keepalive Factor : 3
Transport Addr     : System              Last Modified    : 07/06/2010 10:36:59
Active Adjacencies : 1
Tunneling          : Disabled
Lsp Name           : None
===============================================================================
*A:ALU_SIM11>show>router>ldp#
Table 6. Output fields: LDP interface

Label

Description

Interface

Specifies the interface associated with the LDP instance

Adm

Up — The LDP is administratively enabled

Down — The LDP is administratively disabled

Opr

Up — The LDP is operationally enabled

Down — The LDP is operationally disabled

Hello Factor

The value by which the hello timeout should be divided to give the hello-time between LDP hello messages

LDP uses hello messages to discover neighbors and to detect loss of connectivity with its neighbors.

Hold Time

The hello-time, also known as hold-time

It is the time interval, in seconds, that LDP waits before declaring a neighbor to be down. Hello timeout is local to the system and is sent in the hello messages to a neighbor.

KA Factor

The value by which the keepalive timeout should be divided to give the keepalive time between LDP keepalive messages. LDP keepalive messages are sent to keep the LDP session from timing out when no other LDP traffic is being sent between the neighbors.

KA Timeout

The time interval, in seconds, that LDP waits before tearing down a session. If no LDP messages are exchanged during this time interval, the LDP session is torn down. Generally the value is configured to be 3 times the keepalive time (the time interval between successive LDP keepalive messages).

Auth

Enabled — Authentication using MD5 message based digest protocol is enabled

Disabled — No authentication is used

No. of Interface

The total number of LDP interfaces

parameters
Syntax

parameters

Context

show>router>ldp

Platforms

Supported on all 7210 SAS platforms as described in this document

Description

This command displays configuration information about LDP parameters.

Output

The following output is an example of LDP parameters information, and Output fields: LDP parameters describes the output fields.

Sample output
*A:SRU4>config>router>ldp# show router ldp parameters
===============================================================================
LDP Parameters (LSR ID 110.20.1.4)
===============================================================================
-------------------------------------------------------------------------------
Graceful Restart Parameters
-------------------------------------------------------------------------------
Nbor Liveness Time : 5 sec                 Max Recovery Time : 30
-------------------------------------------------------------------------------
Interface Parameters
-------------------------------------------------------------------------------
Keepalive Timeout  : 30 sec                Keepalive Factor  : 3
Hold Time          : 15 sec                Hello Factor      : 3
Propagate Policy   : system                Transport Address : system
Deaggregate FECs   : False                 Route Preference  : 9
Label Distribution : downstreamUnsolicited Label Retention   : liberal
Control Mode       : ordered               Loop Detection    : none
-------------------------------------------------------------------------------
Targeted Session Parameters
-------------------------------------------------------------------------------
Keepalive Timeout  : 40 sec                Keepalive Factor  : 4
Hold Time          : 45 sec                Hello Factor      : 3
Passive Mode       : False                 Targeted Sessions : Enabled
===============================================================================
*A:SRU4>config>router>ldp#
Table 7. Output fields: LDP parameters

Label

Description

Keepalive Timeout

The factor used to derive the Keepalive interval

Keepalive Factor

The time interval, in seconds, that LDP waits before tearing down the session

Hold-Time

The time left before a neighbor is declared down

Hello Factor

The value by which the hello timeout should be divided to give the hello time between LDP hello messages. LDP uses hello messages to discover neighbors and detect loss of connectivity with its neighbors.

Auth

Enabled — Authentication using MD5 message based digest protocol is enabled

Disabled — No authentication is used

Passive-Mode

true — LDP responds only when it gets a connect request from a peer and will not attempt to actively connect to its neighbors

false — LDP actively tries to connect to its peers

Targeted-Sessions

true — Targeted sessions are enabled

false — Targeted sessions are disabled

session
Syntax

session [ip-addr[label-space] local-addresses [sent | recv] ip-addr ip-address

session [ip-addr[label-space] [session-type] [state state] [summary | detail]

session [ip-addr[label-space] local-addresses [sent|recv] [family]

session [ip-addr[label-space] [sent | recv] overload [fec-type fec-type]

session [sent|recv] overload [fec-type fec-type] [family]

session [ip-addr[label-space] statistics [packet-type] [session-type]

session statistics [packet-type] [session-type] [family]

session [session-type] [state state] [summary | detail] [family]

Context

show>router>ldp

Platforms

Supported on all 7210 SAS platforms as described in this document

Description

This command displays configuration information about LDP sessions.

Parameters
ip-address

Specifies the IP address of the LDP peer.

label-space

Specifies the label space identifier that the router is advertising on the interface.

Values

0 to 65535

detail

Displays detailed information.

statistics packet-type

Specifies the packet type.

Values

hello, keepalive, init, label, notification, address

session-type

Specifies to display the session type.

family

Displays IPv4 LDP session information.

Values

link, targeted, both

Output

The following output is an example of LDP session information, and Output fields: LDP session describes the output fields.

Sample output
*A:SRU4>config>router>ldp#   show router ldp session
==============================================================================
LDP Sessions
==============================================================================
Peer LDP Id        Adj Type   State         Msg Sent  Msg Recv  Up Time
------------------------------------------------------------------------------
10.1.1.1:0          Link       Nonexistent   2         1         0d 00:00:04
10.8.100.15:0      Both       Nonexistent   14653     21054     0d 12:48:25
10.20.1.20:0       Both       Established   105187    84837     0d 12:48:27
10.20.1.22:0       Both       Established   144586    95148     0d 12:48:23
10.22.10.2:0       Link       Nonexistent   4         2         0d 00:00:16
10.22.11.2:0       Link       Nonexistent   4         4         0d 00:00:14
10.22.13.2:0       Link       Nonexistent   5         6         0d 00:00:20
10.66.33.1:0       Link       Nonexistent   6         7         0d 00:00:25
10.66.34.1:0       Link       Nonexistent   2         2         0d 00:00:05
10.66.35.1:0       Link       Nonexistent   4         4         0d 00:00:14
10.20.1.1:0        Targeted   Nonexistent   0         1         0d 00:00:04
10.20.1.3:0        Both       Established   94        97        0d 00:00:55
10.20.1.5:0        Both       Established   230866    286216    0d 12:48:27
10.20.1.110:0      Link       Nonexistent   2         2         0d 00:00:05
10.0.0.1:0         Link       Nonexistent   2         2         0d 00:00:05
------------------------------------------------------------------------------
No. of Sessions: 15
==============================================================================
*A:SRU4>config>router>ldp#


*A:SRU4>config>router>ldp# show router ldp session 10.20.1.20:0
==============================================================================
LDP Sessions
==============================================================================
Peer LDP Id        Adj Type   State         Msg Sent  Msg Recv  Up Time
------------------------------------------------------------------------------
10.20.1.20:0       Both       Established   105204    84859     0d 12:49:05
------------------------------------------------------------------------------
No. of Sessions: 1
==============================================================================
*A:SRU4>config>router>ldp#


*7210SAS# show router ldp session detail 

===============================================================================
LDP Sessions (Detail)
===============================================================================
Legend:  DoD - Downstream on Demand (for address FEC's only)
         DU  - Downstream Unsolicited
===============================================================================
-------------------------------------------------------------------------------
Session with Peer 2.2.2.2:0, Local 1.1.1.1:0
-------------------------------------------------------------------------------
Adjacency Type    : Both           State                 : Established
Up Time           : 0d 00:07:48    
Max PDU Length    : 4096           KA/Hold Time Remaining: 29
Link Adjacencies  : 1              Targeted Adjacencies  : 1
Local Address     : 1.1.1.1        Peer Address          : 2.2.2.2
Local TCP Port    : 646            Peer TCP Port         : 50980
Local KA Timeout  : 30             Peer KA Timeout       : 30
Mesg Sent         : 478            Mesg Recv             : 480
FECs Sent         : 182            FECs Recv             : 170
Addrs Sent        : 13             Addrs Recv            : 16
GR State          : Capable        Label Distribution    : DU
Nbr Liveness Time : 0              Max Recovery Time     : 0
MP MBB                : Not Capable
Dynamic Capability: Not Capable    
Advertise         : Address/Servi* BFD Operational Status: inService
-------------------------------------------------------------------------------
Session with Peer 3.3.3.3:0, Local 1.1.1.1:0
-------------------------------------------------------------------------------
Adjacency Type    : Both           State                 : Established
Up Time           : 0d 00:07:48    
Max PDU Length    : 4096           KA/Hold Time Remaining: 29
Link Adjacencies  : 1              Targeted Adjacencies  : 1
Local Address     : 1.1.1.1        Peer Address          : 3.3.3.3
Local TCP Port    : 646            Peer TCP Port         : 49823
Local KA Timeout  : 30             Peer KA Timeout       : 30
Mesg Sent         : 502            Mesg Recv             : 418
FECs Sent         : 124            FECs Recv             : 124
Addrs Sent        : 13             Addrs Recv            : 5
GR State          : Capable        Label Distribution    : DU
Nbr Liveness Time : 0              Max Recovery Time     : 0
MP MBB                : Not Capable
Dynamic Capability: Not Capable    
Advertise         : Address/Servi* BFD Operational Status: inService
-------------------------------------------------------------------------------
Session with Peer 4.4.4.4:0, Local 1.1.1.1:0
-------------------------------------------------------------------------------
Adjacency Type    : Targeted       State                 : Established
Up Time           : 0d 00:07:47    
Max PDU Length    : 4096           KA/Hold Time Remaining: 36
Link Adjacencies  : 0              Targeted Adjacencies  : 1
Local Address     : 1.1.1.1        Peer Address          : 4.4.4.4
Local TCP Port    : 646            Peer TCP Port         : 51307
Local KA Timeout  : 40             Peer KA Timeout       : 40
Mesg Sent         : 122            Mesg Recv             : 124
FECs Sent         : 36             FECs Recv             : 36
Addrs Sent        : 13             Addrs Recv            : 3
GR State          : Capable        Label Distribution    : DU
Nbr Liveness Time : 0              Max Recovery Time     : 0
MP MBB                : Not Capable
Dynamic Capability: Not Capable    
Advertise         : Service        BFD Operational Status: inService
===============================================================================
* indicates that the corresponding row element may have been truncated.
Table 8. Output fields: LDP session

Label

Description

Peer LDP ID

The IP address of the LDP peer

Adj Type

The adjacency type between the LDP peer and LDP session is targeted

Link — Specifies that this adjacency is a result of a link hello

Targeted — Specifies that this adjacency is a result of a targeted hello

State

Established — The adjacency is established

Trying — The adjacency is not yet established

Mesg Sent

The number of messages sent

Mesg Rcvd

The number of messages received

Up Time

The amount of time the adjacency has been enabled

session-parameters
Syntax

session-parameters [family]

session-parameters [peer-ip-address]

Context

show>router>ldp

Platforms

Supported on all 7210 SAS platforms as described in this document

Description

This command displays LDP peer information.

Parameters
family

Specifies a peer family for which to display information.

Values

ipv4

ip-address

Specifies the IP address of a targeted LDP peer for which to display information.

ipv4-address — a.b.c.d

Output

The following output is an example of LDP session parameters, and Output fields: Session parameters describes the output fields.

Sample output
===============================================================================
LDP IPv4 Session Parameters
===============================================================================
-------------------------------------------------------------------------------
Peer : 10.12.12.12
-------------------------------------------------------------------------------
DOD                : Disabled           Adv Adj Addr Only  : Disabled
FEC129 Cisco Inter*: Disabled
PE-ID MAC Flush In*: Disabled
Fec Limit          : 0                  Fec Limit Threshold: 90
Fec Limit Log Only : Disabled
Import Policies    : None               Export Policies    : None
IPv4 Prefix Fec Cap: Enabled            
P2MP Fec Cap       : Disabled
Address Export     : None
===============================================================================
No. of IPv4 Peers: 1
===============================================================================
* indicates that the corresponding row element may have been truncated.

===============================================================================
Table 9. Output fields: Session parameters

Label

Description

Peer

Displays the IP address of the peer

DOD

Indicates whether Downstream on Demand (DOD) label distribution is enabled

Adv Adj Addr Only

Indicates whether the LDP router advertises only the local IPv4 or IPv6 interfaces it uses to establish hello adjacencies with an LDP peer

FEC129 Cisco Interop

Indicates whether LDP will provide translation between non-compliant FEC 129 formats of Cisco

enabled — Cisco non-compliant format is used to send and interpret received label release messages

disabled — Cisco non-compliant format is not used or supported. The peer address must be the peer LSR-ID address

FEC Limit

Displays the limit of the number of FECs that an LSR accepts from a peer and adds to the LDP label database, if configured

statistics
Syntax

statistics

Context

show>router>ldp

Platforms

Supported on all 7210 SAS platforms as described in this document

Description

This command displays LDP statistics information.

status
Syntax

status

Context

show>router>ldp

Platforms

Supported on all 7210 SAS platforms as described in this document

Description

This command displays LDP status information.

Output

The following output is an example of LDP status information, and Output fields: LDP status describes the fields.

Sample output
*A:Dut-A# show router ldp status
=============================================================================
LDP Status for IPv4 LSR ID 10.20.1.1:0
IPv6 LSR ID ::[0]
=============================================================================
Created at : 02/18/15 20:43:15
Last Change : 02/18/15 20:43:15
Admin State : Up
IPv4 Oper State : Up IPv6 Oper State : Down
IPv4 Up Time : 0d 01:33:06 IPv6 Down Time : 0d 01:33:06
IPv4 Oper Down Rea*: n/a IPv6 Oper Down Reason: systemIpDown
IPv4 Oper Down Eve*: 0 IPv6 Oper Down Events: 0
Tunn Down Damp Time: 3 sec
Label Withdraw Del*: 0 sec Implicit Null Label : Disabled
Short. TTL Local : Enabled Short. TTL Transit : Enabled
Import Policies : None Export Policies : None
Tunl Exp Policies : None Class-Forwarding : Enabled
FRR : Disabled Mcast Upstream FRR : Disabled
MP MBB Time : 3
Aggregate Prefix : False Agg Prefix Policies : None
-----------------------------------------------------------------------------
Capabilities
-----------------------------------------------------------------------------
Dynamic : Enabled P2MP : Enabled
IPv4 Prefix Fec : Enabled IPv6 Prefix Fec : Enabled
Service Fec128 : Enabled Service Fec129 : Enabled
MP MBB : Enabled Overload : Enabled
=============================================================================
* indicates that the corresponding row element may have been truncated.
Table 10. Output fields: LDP status

Label

Description

Admin State

Up — The LDP is administratively enabled

Down — The LDP is administratively disabled

Oper State

Up — The LDP is operationally enabled

Down — The LDP is operationally disabled

Created at

The date and time when the LDP instance was created

Up Time

The time, in hundredths of a second, that the LDP instance has been operationally up

Last Change

The date and time when the LDP instance was last modified

Oper Down Events

The number of times the LDP instance has gone operationally down because the instance was created

Active Adjacencies

The number of active adjacencies (established sessions) associated with the LDP instance

Active Sessions

The number of active sessions (session in some form of creation) associated with the LDP instance

Active Interfaces

The number of active (operationally up) interfaces associated with the LDP instance

Inactive Interfaces

The number of inactive (operationally down) interfaces

associated with the LDP instance

Active Peers

The number of active LDP peers

Inactive Peers

The number of inactive LDP peers

Addr FECs Sent

The number of labels that have been sent to the peer associated with this FEC

Addr FECs Recv

The number of labels that have been received from the peer associated with this FEC

Serv FECs Sent

The number of labels that have been sent to the peer associated with this FEC

Serv FECs Recv

The number of labels that have been received from the peer associated with this FEC

Attempted Sessions

The total number of attempted sessions for this LDP instance

No Hello Err

The total number of Session Rejected or No Hello Error notification messages sent or received by this LDP instance

Param Adv Err

The total number of Session Rejected or Parameters Advertisement Mode Error notification messages sent or received by this LDP instance

Max PDU Err

The total number of Session Rejected or Parameters Max PDU Length Error notification messages sent or received by this LDP instance

Label Range Err

The total number of Session Rejected or Parameters Label Range Error notification messages sent or received by this LDP instance

Bad LDP Id Err

The number of bad LDP identifier fatal errors detected for sessions associated with this LDP instance

Bad PDU Len Err

The number of bad PDU length fatal errors detected for sessions associated with this LDP instance

Bad Mesg Len Err

The number of bad message length fatal errors detected for sessions associated with this LDP instance

Bad TLV Len Err

The number of bad TLV length fatal errors detected for sessions associated with this LDP instance

Malformed TLV Err

The number of malformed TLV value fatal errors detected for sessions associated with this LDP instance

Shutdown Notif Sent

The number of shutdown notifications sent related to sessions associated with this LDP instance

Keepalive Expired Err

The number of session Keepalive timer expired errors detected for sessions associated with this LDP instance

Shutdown Notif Recv

The number of shutdown notifications received related to sessions associated with this LDP instance

targ-peer
Syntax

targ-peer [ip-address] [detail]

targ-peer [detail] family

targ-peer resource-failures [family]

Context

show>router>ldp

Platforms

Supported on all 7210 SAS platforms as described in this document

Description

This command displays targeted LDP peer information.

Parameters
detail

Displays detailed information.

family

Specifies a peer family for which to display information.

Values

ipv4

ip-address

Specifies the IP address of a targeted LDP peer for which to display information.

resource-failures

Displays resource failure information for targeted LDP peers.

Output

The following sample output shows targeted LDP peer information, and Output fields: LDP targeted peer describes the output fields.

Sample output
===============================================================================
LDP IPv4 Targeted Peers
===============================================================================
Peer                                    Adm/    Hello Hold  KA   KA    Auto
                                        Opr     Fctr  Time  Fctr Time  Created
-------------------------------------------------------------------------------
1.1.1.1                                 Up/Up   3     45    4    40    yes

2.2.2.2                                 Up/Up   3     45    4    40    yes

3.3.3.3                                 Up/Up   3     45    4    40    yes

5.5.5.5                                 Up/Up   3     45    4    40    yes

6.6.6.6                                 Up/Up   3     45    4    40    yes

-------------------------------------------------------------------------------
No. of IPv4 Targeted Peers: 5
===============================================================================

===============================================================================
Table 11. Output fields: LDP targeted peer

Label

Description

Peer

The IP address of the peer

Adm

Up — The LDP is administratively enabled

Down — The LDP is administratively disabled

Opr

Up — The LDP is operationally enabled

Down — The LDP is operationally disabled

Hello Fctr

The value by which the hello timeout should be divided to give the hello time, for example, the time interval (in s), between LDP hello messages. LDP uses hello messages to discover neighbors and to detect loss of connectivity with its neighbors.

Hold Time

The hello time or hold time. The time interval (in seconds) that LDP waits before declaring a neighbor to be down. Hello timeout is local to the system and is sent in the hello messages to a neighbor.

KA Fctr

The value by which the keepalive timeout is divided to calculate the keepalive time, for example, the time interval (in seconds) between LDP keepalive messages. LDP keepalive messages are sent to keep the LDP session from timing out when no other LDP traffic is being sent between the neighbors.

KA Time

The time interval (in seconds) that LDP waits before tearing down a session. If no LDP messages are exchanged during this time interval, the LDP session is torn down. Generally, the value is configured to be 3 times the keepalive time (the time interval between successive LDP keepalive messages).

Auth

Enabled — Authentication using MD5 message-based digest protocol is enabled

Disabled — No authentication is used

Passive Mode

The mode used to set up LDP sessions. This value is only applicable to targeted sessions and not to LDP interfaces.

True — LDP responds only when it gets a connect request from a peer and will not attempt to actively connect to its neighbors

False — LDP actively tries to connect to its peers

Auto Created

Specifies that a targeted peer was automatically created through service manager

For an LDP interface, this value is always false

No. of Peers

The total number of LDP peers

targ-peer-template
Syntax

targ-peer-template [peer-template]

Context

show>router>ldp

Platforms

Supported on all 7210 SAS platforms as described in this document

Description

This command displays information about targeted LDP peer templates.

Parameters
peer-template

Specifies the name of a peer template, up to 32 characters.

targ-peer-template-map
Syntax

targ-peer-template-map [template-name [peer]]

Context

show>router>ldp

Platforms

Supported on all 7210 SAS platforms as described in this document

Description

This command displays information about targeted LDP peer template mapping.

Parameters
template-name

Specifies the name of a template map, up to 32 characters.

peer

Displays peer information.

tcp-session-parameters
Syntax

tcp-session-parameters [family]

tcp-session-parameters [keychain keychain]

tcp-session-parameters [transport-peer-ip-address]

Context

show>router>ldp

Platforms

Supported on all 7210 SAS platforms as described in this document

Description

This command displays information about the TCP transport session of an LDP peer.

Parameters
family

Specifies a peer family for which to display information.

Values

ipv4

keychain

Specifies the name of an auth-keychain, up to 32 characters.

transport-peer-ip-address

Specifies the IP address of a TCP transport peer for which to display information.

Values

ipv4-address — a.b.c.d

Clear commands

instance
Syntax

instance

Context

clear>router>ldp

Platforms

Supported on all 7210 SAS platforms as described in this document

Description

This command resets the LDP instance.

interface
Syntax

interface [ip-int-name]

Context

clear>router>ldp

Platforms

Supported on all 7210 SAS platforms as described in this document

Description

This command clears statistics for LDP interfaces.

Parameters
ip-int-name

Specifies the name of an existing interface. If the string contains special characters (#, $, spaces and other special characters), the entire string must be enclosed within double quotes.

peer
Syntax

peer [ip-address] [statistics]

Context

clear>router>ldp

Platforms

Supported on all 7210 SAS platforms as described in this document

Description

This command restarts or clears statistics for LDP targeted peers.

Parameters
ip-address

Specifies the IP address of a targeted peer.

statistics

Keyword that clears only the statistics for a targeted peer.

session
Syntax

session [ip-addr[:label-space]] [statistics]

Context

clear>router>ldp

Platforms

Supported on all 7210 SAS platforms as described in this document

Description

This command clears statistics for LDP sessions.

Parameters
label-space

Specifies the label space identifier that the router is advertising on the interface.

Values

0 to 65535

statistics

Keyword that clears only the statistics for a session.

statistics
Syntax

statistics

Context

clear>router>ldp

Platforms

Supported on all 7210 SAS platforms as described in this document

Description

This command clears LDP instance statistics.

Debug commands

The following output is an example debug LDP configuration that is described in this section.

A:ALA-12# debug router ldp peer 10.10.10.104
A:ALA-12>debug>router>ldp# show debug ldp
debug
    router "Base"
        ldp peer 10.10.10.104
            event
                bindings
                messages
            exit
            packet
                hello
                init
                keepalive
                label
            exit
        exit
    exit
exit
A:ALA-12>debug>router>ldp#
ldp
Syntax

[no] ldp

Context

debug>router

Platforms

Supported on all 7210 SAS platforms as described in this document

Description

This command configures LDP debugging.

interface
Syntax

[no] interface interface-name

Context

debug>router>ldp

Platforms

Supported on all 7210 SAS platforms as described in this document

Description

This command debugs an LDP interface.

Parameters
interface-name

Specifies the name of an existing interface.

peer
Syntax

[no] peer ip-address

Context

debug>router>ldp

Platforms

Supported on all 7210 SAS platforms as described in this document

Description

This command debugs an LDP peer.

Parameters
ip-address

Specifies the IP address of the LDP peer.

event
Syntax

[no] event

Context

debug>router>ldp>peer

Platforms

Supported on all 7210 SAS platforms as described in this document

Description

This command configures debugging for specific LDP events.

bindings
Syntax

[no] bindings

Context

debug>router>ldp>peer>event

Platforms

Supported on all 7210 SAS platforms as described in this document

Description

This command displays debugging information about addresses and label bindings learned from LDP peers for LDP bindings.

The no form of this command disables the debugging output.

messages
Syntax

[no] messages

Context

debug>router>ldp>peer>event

Platforms

Supported on all 7210 SAS platforms as described in this document

Description

This command displays specific information (for example, message type, source, and destination) about LDP messages sent to and received from LDP peers.

The no form of this command disables debugging output for LDP messages.

packet
Syntax

packet [detail]

no packet

Context

debug>router>ldp>peer

Platforms

Supported on all 7210 SAS platforms as described in this document

Description

This command enables debugging for specific LDP packets.

The no form of this command disables the debugging output.

Parameters
detail

Displays detailed information.

hello
Syntax

hello [detail]

no hello

Context

debug>router>ldp>peer>packet

Platforms

Supported on all 7210 SAS platforms as described in this document

Description

This command enables debugging for LDP hello packets.

The no form of this command disables the debugging output.

Parameters
detail

Displays detailed information.

init
Syntax

init [detail]

no init

Context

debug>router>ldp>peer>packet

Platforms

Supported on all 7210 SAS platforms as described in this document

Description

This command enables debugging for LDP Init packets.

The no form of this command disables the debugging output.

Parameters
detail

Displays detailed information.

keepalive
Syntax

[no] keepalive

Context

debug>router>ldp>peer>packet

Platforms

Supported on all 7210 SAS platforms as described in this document

Description

This command enables debugging for LDP Keepalive packets.

The no form of this command disables the debugging output.

label
Syntax

label [detail]

no label

Context

debug>router>ldp>peer>packet

Platforms

Supported on all 7210 SAS platforms as described in this document

Description

This command enables debugging for LDP Label packets.

The no form of this command disables the debugging output.

Parameters
detail

Displays detailed information.

Tools commands

peer
Syntax

peer ip-address

Context

tools>dump>router>ldp

Platforms

Supported on all 7210 SAS platforms as described in this document

Description

This command dumps information for an LDP peer.

instance
Syntax

instance

Context

tools>dump>router>ldp

Platforms

Supported on all 7210 SAS platforms as described in this document

Description

This command dumps information for the LDP instance.

interface
Syntax

interface ip-int-name

Context

tools>dump>router>ldp

Platforms

Supported on all 7210 SAS platforms as described in this document

Description

This command dumps information for an LDP interface.

Parameters
ip-int-name

Specifies the name of an existing router.

memory-usage
Syntax

memory-usage

Context

tools>dump>router>ldp

Platforms

Supported on all 7210 SAS platforms as described in this document

Description

This command dumps memory usage information for LDP.

peer
Syntax

peer ip-address

Context

tools>dump>router>ldp

Platforms

Supported on all 7210 SAS platforms as described in this document

Description

This command dumps information for an LDP peer.

session
Syntax

session ip-addr[label-space] [connection | peer | adjacency]

Context

tools>dump>router>ldp

Platforms

Supported on all 7210 SAS platforms as described in this document

Description

This command dumps information for an LDP session.

Parameters
ip-addr[label-space]

Dumps information for the specified IP address and label space identifier.

Values

ip-addr[label-spa*]: ipv4-address:label-space] label-space — 0 to 65535

connection

Filters output for connection information.

peer

Filters output for peering information.

adjacency

Filters output for adjacency information.

sockets
Syntax

sockets

Context

tools>dump>router>ldp

Platforms

Supported on all 7210 SAS platforms as described in this document

Description

This command dumps information for all LDP sockets.

timers
Syntax

timers [session ip-addr[label-space]]

Context

tools>dump>router>ldp

Platforms

Supported on all 7210 SAS platforms as described in this document

Description

This command dumps information for LDP timers.

static-route
Syntax

static-route ldp-sync-status

Context

tools>dump>router

Platforms

Supported on all 7210 SAS platforms as described in this document

Description

This command dumps the sync status of LDP interfaces that static-route tracks.

Parameters
ldp-sync-status

Displays the sync status of LDP interfaces that static-route tracks.

ldp-sync-exit
Syntax

ldp-sync-exit

Context

tools>perform>router>isis

Platforms

Supported on all 7210 SAS platforms as described in this document

Description

This command terminates LDP synchronization and restores the actual cost of an IS-IS interface.

run-manual-spf
Syntax

run-manual-spf

Context

tools>perform>router>isis

Platforms

Supported on all 7210 SAS platforms as described in this document

Description

This command runs the Shortest Path First (SPF) algorithm.

ldp-sync-exit
Syntax

ldp-sync-exit

Context

tools>perform>router>ospf

Platforms

Supported on all 7210 SAS platforms as described in this document

Description

This command terminates LDP synchronization and restores the actual cost of an OSPF interface.

refresh-lsas
Syntax

refresh-lsas [lsa-type] [area-id]

Context

tools>perform>router>ospf

Platforms

Supported on all 7210 SAS platforms as described in this document

Description

This command refreshes LSAs for OSPF.

run-manual-spf
Syntax

run-manual-spf [externals-only]

Context

tools>perform>router>ospf

Platforms

Supported on all 7210 SAS platforms as described in this document

Description

This command runs the Shorted Path First (SPF) algorithm.

Parameters
externals-only

Runs external only SPF.