SNMP

This chapter provides information to configure SNMP.

SNMP overview

This section provides an overview of SNMP information.

SNMP architecture

The Service Assurance Manager (SAM) is comprised of two elements: managers and agents. The manager is the entity through which network management tasks are facilitated. Agents interface managed objects. Managed devices, such as bridges, hubs, routers, and network servers can contain managed objects. A managed object can be a configuration attribute, performance statistic, or control action that is directly related to the operation of a device.

Managed devices collect and store management information and use Simple Network Management Protocol (SNMP). SNMP is an application-layer protocol that provides a message format to facilitate communication between SNMP managers and agents. SNMP provides a standard framework to monitor and manage devices in a network from a central location.

An SNMP manager controls and monitors the activities of network hosts which use SNMP. An SNMP manager can obtain (get) a value from an SNMP agent or store (set) a value in the agent. The manager uses definitions in the management information base (MIB) to perform operations on the managed device such as retrieving values from variables or blocks of data, replying to requests, and processing traps.

Between the SNMP agent and the SNMP manager the following actions can occur:

  • The manager can get information from the agent.

  • The manager can set the value of a MIB object that is controlled by an agent.

  • The agent can send traps to notify the manager of significant events that occur on the router.

Management information base

A MIB is a formal specifications document with definitions of management information used to remotely monitor, configure, and control a managed device or network system. The agent management information consists of a set of network objects that can be managed with SNMP. Object identifiers are unique object names that are organized in a hierarchical tree structure. The main branches are defined by the Internet Engineering Task Force (IETF). When requested, the Internet Assigned Numbers Authority (IANA) assigns a unique branch for use by a private organization or company. The branch assigned to Alcatel-Lucent (TiMetra) is 1.3.6.1.4.1.6527.

The SNMP agent provides management information to support a collection of IETF specified MIBs and a number of MIBs defined to manage device parameters and network data unique to Nokia router.

SNMP protocol operations

Between the SNMP agent and the SNMP manager the following actions can occur:

  • The manager can get information from the agent.

  • The manager can set the value of a MIB object that is controlled by an agent.

  • The agent notifies the manager of significant events that occur on the router.

SNMP versions

The agent supports multiple versions of the SNMP protocol:

  • SNMP Version 1 (SNMPv1) is the original Internet-standard network management framework.

    SNMPv1 uses a community string match for authentication.

  • The implementation uses SNMPv2c, the community-based administrative framework for SNMPv2. SNMPv2c uses a community string match for authentication.

  • In SNMP Version 3 (SNMPv3), USM defines the user authentication and encryption features. View Access Control MIB (VACM) defines the user access control features. The SNMP-COMMUNITY-MIB is used to associate SNMPv1/SNMPv2c community strings with SNMPv3 VACM access control.

    SNMPv3 uses a username match for authentication.

Management information access control

By default, the implementation of SNMP uses SNMPv3. SNMPv3 incorporates security model and security level features. A security model is the authentication type for the group and the security level is the permitted level of security within a security model. The combination of the security level and security model determines which security mechanism handles an SNMP packet.

To implement SNMPv1 and SNMPv2c configurations, several access groups are predefined. These access groups provide standard read-only, read-write, and read-write-all access groups and views that can be assigned community strings. To implement SNMP with security features, security models, security levels, and USM communities must be explicitly configured. Optionally, additional views which specify more specific OIDs (MIB objects in the subtree) can be configured.

Access to the management information in as SNMPv1/SNMPv2c agent is controlled by the inclusion of a community name string in the SNMP request. The community defines the subset of the agent-managed objects can be accessed by the requester. It also defines what type of access is allowed: read-only or read-write.

The use of community strings provide minimal security and context checking for both agents and managers that receive requests and initiate trap operations. A community string is a text string that acts like a password to permit access to the agent on the router.

The Nokia implementation of SNMP has defined three levels of community-named access:

  • Read-Only permission

    Grants only read access to objects in the MIB, except security objects.

  • Read-Write permission

    Grants read and write access to all objects in the MIB, except security objects.

  • Read-Write-All permission

    Grants read and write access to all objects in the MIB, including security objects.

User-based security model community strings

User-based security model (USM) community strings associates a community string with an SNMPv3 access group and its view. The access granted with a community string is restricted to the scope of the configured group.

Views

Views control the access to a managed object. The total MIB of a router can be viewed as a hierarchical tree. When a view is created, either the entire tree or a portion of the tree can be specified and made available to a user to manage the objects contained in the subtree. Object identifiers (OIDs) uniquely identify managed objects. A view defines the type of operations for the view such as read, write, or notify.

OIDs are organized in a hierarchical tree with specific values assigned to different organizations. A view defines a subset of the agent-managed objects controlled by the access rules associated with that view.

Predefined views are available that are particularly useful when configuring SNMPv1 and SNMPv2c.

The Nokia SNMP agent associates SNMPv1 and SNMPv2c community strings with a SNMPv3 view.

Access groups

Access groups associate a user group and a security model to the views the group can access. An access group is defined by a unique combination of a group name, security model (SNMPv1, SNMPv2c, or SNMPv3), and security level (no-authorization-no privacy, authorization-no-privacy, or privacy).

An access group, in essence, is a template which defines a combination of access privileges and views. A group can be associated to one or more network users to control their access privileges and views.

Additional access parameters must be explicitly configured if the preconfigured access groups and views for SNMPv1 and SNMPv2c do not meet your security requirements.

Users

By default, authentication and encryption parameters are not configured. Authentication parameters which a user must use to be validated by the device can be modified. SNMP authentication allows the device to validate the managing node that issued the SNMP message and determine whether the message has been tampered with.

User access and authentication privileges must be explicitly configured. In a user configuration, a user is associated with an access group, which is a collection of users who have common access privileges and views (see Access groups).

Which SNMP version to use

SNMPv1 and SNMPv2c do not provide security, authentication, or encryption. Without authentication, a non authorized user could perform SNMP network management functions and eavesdrop on management information as it passes from system to system. Many SNMPv1 and SNMPv2c implementations are restricted read-only access, which, in turn, reduces the effectiveness of a network monitor in which network control applications cannot be supported.

To implement SNMPv3, an authentication and encryption method must be assigned to a user to be validated by the device. SNMP authentication allows the router to validate the managing node that issued the SNMP message and determine whether the message was tampered with.

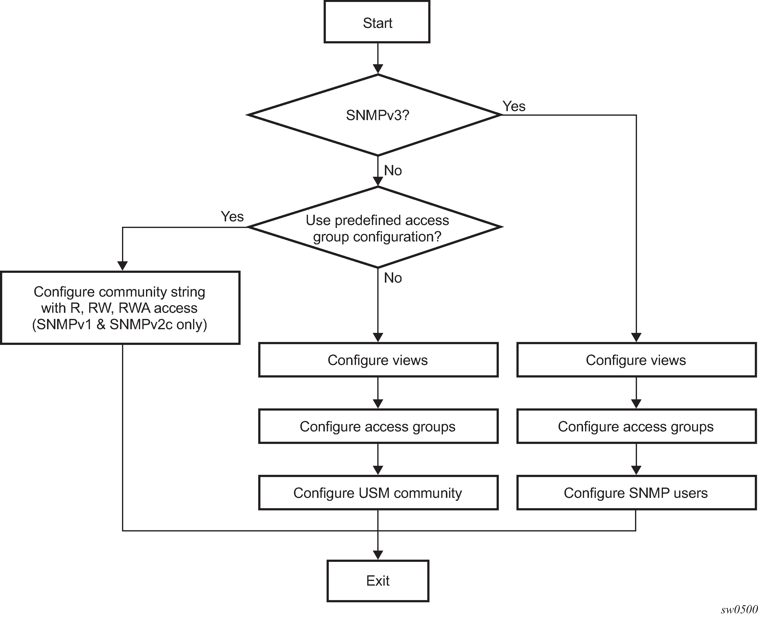
The following figure shows the configuration requirements to implement SNMPv1/SNMPv2c, and SNMPv3.

Figure 1. SNMPv1 and SNMPv2c configuration and implementation flow

Configuration notes

This section describes SNMP configuration caveats.

General

  • To avoid management systems attempting to manage a partially booted system, SNMP will remain in a shut down state if the configuration file fails to complete during system startup. While shutdown, SNMP gets and sets are not processed. However, notifications are issued if an SNMP trap group has been configured.

    To enable SNMP, the portions of the configuration that failed to load must be initialized properly. Start SNMP with the config>system>snmp>no shutdown CLI command.

  • Use caution when changing the SNMP engine ID. If the SNMP engine ID is changed in the config>system>snmp> engineID engine-id context, the current configuration must be saved and a reboot must be executed. If not, the previously configured SNMP communities and logger trap-target notify communities will not be valid for the new engine ID.

  • SNMP dying gasp uses system IP to send out packet. Therefore, the system IP must be configured before configuring SNMP dying gasp.

Configuring SNMP with CLI

This section provides information about configuring SNMP with CLI.

SNMP configuration overview

This section describes how to configure SNMP components which apply to SNMPv1 and SNMPv2c, and SNMPv3 on the router.

Configuring SNMPv1 and SNMPv2c

Nokia routers are based on SNMPv3. To use the routers with SNMPv1 and/or SNMPv2c, SNMP community strings must be configured. Three predefined access methods are available when SNMPv1 or SNMPv2c access is required. Each access method (r, rw, or rwa) is associated with an SNMPv3 access group that determines the access privileges and the scope of managed objects available. The community command is used to associate a community string with a specific access method and the required SNMP version (SNMPv1 or SNMPv2c). The access methods are:

  • Read-Only

    Grants read only access to the entire management structure with the exception of the security area.

  • Read-Write

    Grants read and write access to the entire management structure with the exception of the security area.

  • Read-Write-All

    Grants read and write access to the entire management structure, including security.

If the predefined access groups do not meet your access requirements, then additional access groups and views can be configured. The usm-community command is used to associate an access group with an SNMPv1 or SNMPv2c community string.

SNMP trap destinations are configured in the config>log>snmp-trap-group context.

Configuring SNMPv3

The 7210 SAS implements SNMPv3 by default. If security features other than the default views are required, configure the following parameters:

  • views

  • access groups

  • SNMP users

  • SNMP engine ID

    Note: When SNMPv3 is configured on the 7210 SAS-Sx/S 1/10GE (standalone-VC mode), use the config>system>snmp>engineID command to explicitly configure the SNMP engine ID. Failure to do so causes the SNMPv3 to stop working after a CPM switchover.

Basic SNMP security configuration

This section provides information to configure SNMP parameters and provides examples of common configuration tasks. The minimal SNMP parameters are:

  • For SNMPv1 and SNMPv2c:

    • Configure community string parameters.

  • For SNMPv3:

    • Configure view parameters

    • Configure SNMP group

    • Configure access parameters

    • Configure user with SNMP parameters

SNMP default views, access groups, and attempts parameters

A:ALA-1>config>system>security>snmp# info detail
----------------------------------------------
                view iso subtree 1
                    mask ff type included
                exit
                view no-security subtree 1
                    mask ff type included
                exit
                view no-security subtree 1.3.6.1.6.3
                    mask ff type excluded
                exit
                view no-security subtree 1.3.6.1.6.3.10.2.1
                    mask ff type included
                exit
                view no-security subtree 1.3.6.1.6.3.11.2.1
                    mask ff type included
                exit
                view no-security subtree 1.3.6.1.6.3.15.1.1
                    mask ff type included
                exit
                access group snmp-ro security-model snmpv1 security-level no-auth-
no-privacy read no-security notify no-security
                access group snmp-ro security-model snmpv2c security-level no-auth-
no-privacy read no-security notify no-security
                access group snmp-rw security-model snmpv1 security-level no-auth-
no-privacy read no-security write no-security notify no-security
                access group snmp-rw security-model snmpv2c security-level no-auth-
no-privacy read no-security write no-security notify no-security
                access group snmp-rwa security-model snmpv1 security-level no-auth-
no-privacy read iso write iso notify iso
                access group snmp-rwa security-model snmpv2c security-level no-auth-
no-privacy read iso write iso notify iso
                access group snmp-trap security-model snmpv1 security-level no-auth-
no-privacy notify iso
                access group snmp-trap security-model snmpv2c security-level no-
auth-no-privacy notify iso
                attempts 20 time 5 lockout 10

Configuring SNMP components

Use the following syntax to configure SNMP scenarios.

config>system>security>snmp
        attempts [count] [time minutes1] [lockout minutes2]
        community community-string access-permissions [version SNMP-version]
        usm-community community-string group group-name
        view view-name subtree oid-value
        mask mask-value [type {included|excluded}]
        access group group-name security-model security-model security-level security-level [context context-name [prefix-match]] [read view-name-1] [write view-name-2] [notify view-name-3]

Configuring a community string

SNMPv1 and SNMPv2c community strings are used to define the relationship between an SNMP manager and agent. The community string acts like a password to permit access to the agent. The access granted with a community string is restricted to the scope of the configured group.

One or more of these characteristics associated with the string can be specified:

  • Read-only, read-write, and read-write-all permission for the MIB objects accessible to the community.

  • The SNMP version, SNMPv1 or SNMPv2c.

Default access features are preconfigured by the agent for SNMPv1/SNMPv2c.

Use the following syntax to configure community options.

config>system>security>snmp
        community community-string access-permissions [version SNMP-version]
SNMP community configuration output
*A:cses-A13>config>system>security>snmp# info
----------------------------------------------
                community "uTdc9j48PBRkxn5DcSjchk" hash2 rwa version both
                community "Lla.RtAyRW2" hash2 r version v2c
                community "r0a159kIOfg" hash2 r version both
----------------------------------------------
*A:cses-A13>config>system>security>snmp#

Configuring view options

Use the following syntax to configure view options.

config>system>security>snmp
        view view-name subtree oid-value
        mask mask-value [type {included|excluded}]
View configuration output
*A:cses-A13>config>system>security>snmp# info
----------------------------------------------
                view "testview" subtree "1"
                    mask ff
                exit
                view "testview" subtree "1.3.6.1.2"
                    mask ff type excluded
                exit
                community "uTdc9j48PBRkxn5DcSjchk" hash2 rwa version both
                community "Lla.RtAyRW2" hash2 r version v2c
                community "r0a159kIOfg" hash2 r version both
----------------------------------------------
*A:cses-A13>config>system>security>snmp#

Configuring access options

The access command creates an association between a user group, a security model and the views that the user group can access. Access must be configured unless security is limited to the preconfigured access groups and views for SNMPv1 and SNMPv2. An access group is defined by a unique combination of the group name, security model and security level.

Use the following syntax to configure access features.

config>system>security>snmp
        access group group-name security-model security-model security-level security-level [context context-name [prefix-match]] [read view-name-1] [write view-name-2] [notify view-name-3]
Access configuration output

The following is a sample access configuration output with the view configurations.

*A:cses-A13>config>system>security>snmp# info
----------------------------------------------
                view "testview" subtree "1"
                    mask ff
                exit
                view "testview" subtree "1.3.6.1.2"
                    mask ff type excluded
                exit
                access group "test" security-model usm security-level auth-no-pr
ivacy read "testview" write "testview" notify "testview"
                community "uTdc9j48PBRkxn5DcSjchk" hash2 rwa version both
                community "Lla.RtAyRW2" hash2 r version v2c
                community "r0a159kIOfg" hash2 r version both
----------------------------------------------
*A:cses-A13>config>system>security>snmp#

Use the following syntax to configure user group and authentication parameters.

config>system>security# user user-name
        access [ftp] [snmp] [console]
        snmp
        authentication [none]|[[hash]{md5 key|sha key} privacy {none|des-key key}]
        group group-name
User SNMP configuration output
A:ALA-1>config>system>security# info
----------------------------------------------
user "testuser"
access snmp
snmp
authentication hash md5 e14672e71d3e96e7a1e19472527ee969 privacy none
group testgroup
exit
exit
...
----------------------------------------------
A:ALA-1>config>system>security#

Configuring USM community options

User-based security model (USM) community strings associate a community string with an SNMPv3 access group and its view. The access granted with a community string is restricted to the scope of the configured group.

By default, the implementation of SNMP uses SNMPv3. However, to implement SNMPv1 and SNMPv2c, USM community strings must be explicitly configured.

Use the following syntax to configure USM community options.

config>system>security>snmp
        usm-community community-string group group-name
SNMP community configuration output
A:ALA-1>config>system>security>snmp# info
----------------------------------------------
view "testview" subtree "1"
                    mask ff
                exit
                view "testview" subtree "1.3.6.1.2"
                    mask ff type excluded
                exit
                access group "test" security-model usm security-level auth-no-pr
ivacy read "testview" write "testview" notify "testview"
                community "uTdc9j48PBRkxn5DcSjchk" hash2 rwa version both
                community "Lla.RtAyRW2" hash2 r version v2c
                community "r0a159kIOfg" hash2 r version both
----------------------------------------------
A:ALA-1>config>system>security>snmp#

The group grouptest was configured in the config>system>security>snmp>access CLI context.

Configuring other SNMP parameters

Use the following syntax to modify the system SNMP options.

config>system>snmp
        engineID engine-id
        general-port port
        packet-size bytes
        no shutdown
System SNMP default values
A:ALA-104>config>system>snmp# info detail
----------------------------------------------
            shutdown
            engineID "0000xxxx000000000xxxxx00"
            packet-size 1500
            general-port 161
----------------------------------------------
A:ALA-104>config>system>snmp# 

SNMP command reference

Command hierarchies

Configuration commands

SNMP security commands
config
    - system 
        - security
            - snmp
                - access group-name security-model security-model security-level security-level [context context-name [prefix-match]] [read view-name-1] [write view-name-2] [notify view-name-3]
                - no access group-name [security-model security-model] [security-level security-level] [context context-name [prefix-match]] [read view-name-1] [write view-name-2] [notify view-name-3
                - attempts [count] [time minutes1] [lockout minutes2]
                - no attempts
                - community community-string [hash | hash2] access-permissions [version SNMP-version] 
                - no community community-string [hash | hash2]
                - usm-community community-string [hash | hash2] group group-name
                - no usm-community community-string [hash | hash2]
                - view view-name subtree oid-value
                - no view view-name [subtree oid-value]
                    - mask mask-value [type {included | excluded}]
                    - no mask

The following commands configure user-specific SNMP features. See the Security section for CLI syntax and command descriptions.

config
    - system 
        - security
            - [no] users user-name
                - [no] snmp
                    - authentication {[none] | [[hash] {md5 key-1 | sha key-1} privacy {privacy-level key-2}]
                    - group group-name
                    - [no] group

Command descriptions

Configuration commands

SNMP system commands
engineID
Syntax

[no] engineID engine-id

Context

config>system>snmp

Platforms

Supported on all 7210 SAS platforms as described in this document, including those configured in the access-uplink operating mode.

Description

This command sets the SNMP engine ID to uniquely identify the SNMPv3 node. By default, the engine ID is generated using information from the system backplane.

If the SNMP engine ID is changed using the config>system>snmp>engineID engine-id command, the current configuration must be saved and a reboot must be executed. If not, the previously configured SNMP communities and logger trap-target notify communities will not be valid for the new engine ID.

Note:
  • In conformance with IETF standard RFC 2274, User-based Security Model (USM) for version 3 of the Simple Network Management Protocol (SNMPv3), hashing algorithms that generate SNMPv3 MD5 or SHA security digest keys use the engineID. Changing the SNMP engineID invalidates all SNMPv3 MD5 and SHA security digest keys and may render the node unmanageable

  • When SNMPv3 is configured on the 7210 SAS-Sx/S 1/10GE (standalone-VC mode), use the config>system>snmp>engineID command to explicitly configure the SNMP engine ID. Failure to do so causes the SNMPv3 to stop working after a CPM switchover.

When a chassis is replaced, use the engine ID of the first system and configure it in the new system to preserve SNMPv3 security keys. This allows management stations to use their existing authentication keys for the new system.

Ensure that the engine IDs are not used on multiple systems. A management domain can only have one instance of each engineID.

The no form of this command reverts to the default setting.

Default

The engine ID is system generated.

Parameters
engine-id

An identifier from 10 to 64 hexadecimal digits (5 to 32 octet number), uniquely identifying this SNMPv3 node. This string is used to access this node from a remote host with SNMPv3.

general-port
Syntax

general-port port-number

no general-port

Context

config>system>snmp

Platforms

Supported on all 7210 SAS platforms as described in this document, including those configured in the access-uplink operating mode.

Description

This command configures the port number used by this node to receive SNMP request messages and to send replies.

Note:

SNMP notifications generated by the agent are sent from the port specified in the config>log>snmp-trap-group>trap-target CLI command.

The no form of this command reverts to the default value.

Default

general-port 161

Parameters
port-number

Specifies the port number used to send SNMP traffic other than traps.

Values

1 to 65535 (decimal)

packet-size
Syntax

packet-size bytes

no packet-size

Context

config>system>snmp

Platforms

Supported on all 7210 SAS platforms as described in this document, including those configured in the access-uplink operating mode.

Description

This command configures the maximum SNMP packet size generated by this node. If the packet size exceeds the MTU size of the egress interface, the packet will be fragmented.

The no form of this command to reverts to the default value.

Default

packet-size 1500

Parameters
bytes

Specifies the SNMP packet size in bytes.

Values

484 to 9216

snmp
Syntax

snmp

Context

config>system

Platforms

Supported on all 7210 SAS platforms as described in this document, including those configured in the access-uplink operating mode.

Description

Commands in this context configure SNMP parameters.

shutdown
Syntax

[no] shutdown

Context

config>system>snmp

Platforms

Supported on all 7210 SAS platforms as described in this document, including those configured in the access-uplink operating mode.

Description

This command administratively disables SNMP agent operations. System management can then only be performed using the command line interface (CLI). Shutting down SNMP does not remove or change configuration parameters other than the administrative state.

This command does not prevent the agent from sending SNMP notifications to any configured SNMP trap destinations. SNMP trap destinations are configured in the config>log>snmp-trap-group context.

This command is automatically invoked in the event of a reboot when the processing of the configuration file fails to complete or when an SNMP persistent index file fails while the bof persist on command is enabled.

The no form of this command administratively enables SNMP, which is the default state.

Default

no shutdown

SNMP security commands
access
Syntax

[no] access group group-name security-model security-model security-level security-level [context context-name [prefix-match]] [read view-name-1] [write view-name-2] [notify view-name-3]

Context

config>system>security>snmp

Platforms

Supported on all 7210 SAS platforms as described in this document, including those configured in the access-uplink operating mode.

Description

This command creates an association between a user group, a security model, and the views that the user group can access. Access parameters must be configured unless security is limited to the preconfigured access groups and views for SNMPv1 and SNMPv2. An access group is defined by a unique combination of the group name, security model, and security level.

Access must be configured unless security is limited to SNMPv1/SNMPv2c with community strings (see the community command).

Default access group configurations cannot be modified or deleted.

To remove the user group with associated, security models, and security levels, use the no access group group-name command.

To remove a security model and security level combination from a group, use the no access group group-name security-model {snmpv1 | snmpv2c | usm} security-level {no-auth-no-privacy | auth-no-privacy | privacy} command.

Parameters
group-name

Specifies a unique group name, up to 32 characters.

security-model {snmpv1 | snmpv2c | usm}

Specifies the security model required to access the views configured in this node. A group can have multiple security models. For example, one view may only require SNMPv1/ SNMPv2c access while another view may require USM (SNMPv3) access rights.

security-level {no-auth-no-priv | auth-no-priv | privacy}

Specifies the required authentication and privacy levels to access the views configured in this node.

security-level no-auth-no-privacy

Specifies that no authentication or privacy (encryption) is required. When configuring the user authentication, select the none option.

security-level auth-no-privacy

Specifies that authentication is required but privacy (encryption) is not required. When this option is configured, both the group and the user must be configured for authentication.

security-level privacy

Specifies that both authentication and privacy (encryption) is required. When this option is configured, both the group and the user must be configured for authentication. The user must also be configured for privacy.

context context-name

Specifies a set of SNMP objects that are associated with the context name. The context-name is treated as either a full context name string or a context name prefix depending on the keyword specified (exact or prefix).

read view-name-1

Specifies the name of the view, up to 32 characters, to read the MIB objects. This command must be configured for each view to which the group has read access.

write view-name-2

Specifies the name of the view, up to 32 characters, to configure the contents of the agent. This command must be configured for each view to which the group has write access.

notify view-name-3

Specifies the name of the view, up to 32 characters, to send a trap about MIB objects.This command must be configured for each view to which the group has notify access.

attempts
Syntax

attempts [count] [time minutes1] [lockout minutes2]

no attempts

Context

config>system>security>snmp

Platforms

Supported on all 7210 SAS platforms as described in this document, including those configured in the access-uplink operating mode.

Description

This command configures a threshold value of unsuccessful SNMP connection attempts allowed in a specified time frame. The command parameters are used to counter denial of service (DOS) attacks through SNMP.

If the threshold is exceeded, the host is locked out for the configured lockout time period.

If multiple attempts commands are entered, each new command overwrites the previously entered command.

The no form of this command resets the parameters to the default values.

Default

attempts 20 time 5 lockout 10

Parameters
count

Specifies the number of unsuccessful SNMP attempts allowed for the specified time.

Default

20

Values

1 to 64

time minutes1

Specifies the period of time, in minutes, that a specified number of unsuccessful attempts can be made before the host is locked out.

Default

5

Values

0 to 60

lockout minutes2

Specifies the lockout period, in minutes, where the host is not allowed to login. When the host exceeds the attempted count times in the specified time, that host is locked out from any further login attempts for the configured time period.

Default

10

Values

0 to 1440

community
Syntax

community community-string [hash | hash2] access-permissions [version SNMP-version]

no community community-string]

Context

config>system>security>snmp

Platforms

Supported on all 7210 SAS platforms as described in this document, including those configured in the access-uplink operating mode.

Description

This command enables SNMP community strings for SNMPv1 and SNMPv2c access. This command is used in combination with the predefined access groups and views. To create custom access groups and views and associate them with SNMPv1 or SNMPv2c access, use the usm-community command.

When configured, this command implies a security model for SNMPv1 and SNMPv2c only. For SNMPv3 security, the command must be configured.

The no form of this command removes a community string.

Parameters
community-string

Specifies the SNMPv1 / SNMPv2c community string.

Values

hash, hash2

access-permissions

Specifies the access permissions.

  • r — Grants only read access to objects in the MIB, except security objects.

  • rw — Grants read and write access to all objects in the MIB, except security.

  • rwa — Grants read and write access to all objects in the MIB, including security.

  • vpls-mgmt — Assigns a unique SNMP community string to the management virtual router.

version {v1 | v2c | both}

Specifies the scope of the community string for SNMPv1, SNMPv2c, or both SNMPv1 and SNMPv2c access.

Default

both

mask
Syntax

mask mask-value [type {included | excluded}]

no mask

Context

config>system>security>snmp>view

Platforms

Supported on all 7210 SAS platforms as described in this document, including those configured in the access-uplink operating mode.

Description

The mask value and mask type, along with the oid-value configured in the view command, determines the access of each sub-identifier of an object identifier (MIB subtree) in the view.

Each bit in the mask corresponds to a sub-identifier position; for example, the most significant bit for the first sub-identifier, the next most significant bit for the second sub-identifier, and so on. If the bit position on the sub-identifier is available, it can be included or excluded.

For example, the MIB subtree that represents MIB-II is 1.3.6.1.2.1. The mask that catches all MIB-II would be 0xfc or 0b11111100.

Only a single mask may be configured per view and OID value combination. If more than one entry is configured, each subsequent entry overwrites the previous entry.

Per RFC 2575, View-based Access Control Model (VACM) for the Simple Network Management Protocol (SNMP), each MIB view is defined by two sets of view subtrees: the included view subtrees, and the excluded view subtrees. Every view subtree, both the included and the excluded, are defined in this table. To determine whether a particular object instance is in a particular MIB view, compare the OID with each of the MIB view active entries in this table. If none match, the object instance is not in the MIB view. If one or more match, the object instance is included in, or excluded from, the MIB view according to the value of vacmViewTreeFamilyType in the entry whose value of vacmViewTreeFamilySubtree has the most sub-identifiers.

The no form of this command removes the mask from the configuration.

Parameters
mask-value

The mask value associated with the OID value determines whether the sub-identifiers are included or excluded from the view. (Default: all 1s)

The mask can be entered either

  • in hex; for example, 0xfc

  • in binary; for example, 0b11111100

Note:

If the number of bits in the bit mask is less than the number of sub-identifiers in the MIB subtree, the mask is extended with ones until the mask length matches the number of subidentifiers in the MIB subtree.

type {included | excluded}

Specifies whether to include or exclude MIB subtree objects.

Included means that all MIB subtree objects that are identified with a 1 in the mask are available in the view.

Excluded means that all MIB subtree objects that are identified with a 1 in the mask are denied access in the view.

Default

included

snmp
Syntax

snmp

Context

config>system>security

Platforms

Supported on all 7210 SAS platforms as described in this document, including those configured in the access-uplink operating mode.

Description

Commands in this context configure SNMPv1, SNMPv2, and SNMPv3 parameters.

usm-community
Syntax

usm-community community-string [hash | hash2] group group-name

no usm-community community-string [hash | hash2]

Context

config>system>security>snmp

Platforms

Supported on all 7210 SAS platforms as described in this document, including those configured in the access-uplink operating mode.

Description

This command is used to associate a community string with an SNMPv3 access group and its view. The access granted with a community string is restricted to the scope of the configured group.

The Nokia implementation of SNMP uses SNMPv3. To implement SNMPv1 and SNMPv2c configurations, several access groups are predefined. To implement SNMP with security features (Version 3), security models, security levels, and USM communities must be explicitly configured. Optionally, additional views that specify more specific OIDs (MIB objects in the subtree) can be configured.

The no form of this command removes a community string.

Parameters
community-string

Specifies the SNMPv1/SNMPv2c community string to determine the SNMPv3 access permissions to be used.

Values

hash, hash2

group

Specifies the group that governs the access rights of this community string. This group must first be configured in the config system security snmp access group context.

view
Syntax

view view-name subtree oid-value

no view view-name [subtree oid-value]

Context

config>system>security>snmp

Platforms

Supported on all 7210 SAS platforms as described in this document, including those configured in the access-uplink operating mode.

Description

This command configures a view. Views control the accessibility of an MIB object within the configured MIB view and subtree. OIDs uniquely identify MIB objects in the subtree. OIDs are organized hierarchically with specific values assigned by different organizations.

When the subtree (OID) is identified, a mask can be created to select the portions of the subtree to be included or excluded for access using this particular view. See the mask command for more information. The views configured with this command can subsequently be used in read, write, and notify commands, which are used to assign specific access group permissions to created views and assigned to particular access groups.

Multiple subtrees can be added or removed from a view name to tailor a view to the requirements of the user access group.

The no view view-name command removes a view and all subtrees.

The no view view-name subtree oid-value removes a sub-tree from the view name.

Parameters
view-name

Specifies a view name up to 32 characters.

oid-value

Specifies the OID value for the view-name. This value, for example, 1.3.6.1.6.3.11.2.1, combined with the mask and include and exclude statements, configures the access available in the view.

It is possible to have a view with different subtrees with their own masks and include and exclude statements. This allows for customizing visibility and write capabilities to specific user requirements.

Show commands

counters
Syntax

counters

Context

show>snmp

Platforms

Supported on all 7210 SAS platforms as described in this document, including those configured in the access-uplink operating mode.

Description

This command displays SNMP counters information. SNMP counters will continue to increase even when SNMP is shut down. Some internal modules communicate using SNMP packets.

Output

The following output is an example of SNMP counter information, and Output fields: SNMP counters describes the output fields.

Sample output
A:ALA-1# show snmp counters
==============================================================================
SNMP counters:
==============================================================================
  in packets :  463
------------------------------------------------------------------------------
    in gets     : 93
    in getnexts : 0
    in sets     : 370
  out packets:  463
------------------------------------------------------------------------------
    out get responses :  463
    out traps         :  0
  variables requested:  33
  variables set      :  497
==============================================================================
A:ALA-1# 
Table 1. Output fields: SNMP counters
Label Description

in packets

Displays the total number of messages delivered to SNMP from the transport service

in gets

Displays the number of SNMP get request PDUs accepted and processed by SNMP

in getnexts

Displays the number of SNMP get next PDUs accepted and processed by SNMP

in sets

Displays the number of SNMP set request PDUs accepted and processed by SNMP

out packets

Displays the total number of SNMP messages passed from SNMP to the transport service

out get responses

Displays the number of SNMP get response PDUs generated by SNMP

out traps

Displays the number of SNMP Trap PDUs generated by SNMP

variables requested

Displays the number of MIB objects requested by SNMP

variables set

Displays the number of MIB objects set by SNMP as the result of receiving valid SNMP set request PDUs

information
Syntax

information

Context

show>system

Platforms

Supported on all 7210 SAS platforms as described in this document, including those configured in the access-uplink operating mode.

Description

This command lists the SNMP configuration and statistics.

Output

The following output is an example of SNMP configuration and statistics information, and Output fields: system information describes the output fields.

Sample output
A:ALA-1# show system information
===============================================================================
System Information
===============================================================================
System Name            : ALA-1
System Type            : 
System Version         : B-0.0.I1204                                           
System Contact         : 
System Location        : 
System Coordinates     : 
System Active Slot     : A                                                     
System Up Time         : 1 days, 02:12:57.84 (hr:min:sec)                      
 
SNMP Port              : 161                                                   
SNMP Engine ID         : 0000197f00000479ff000000                              
SNMP Max Message Size  : 1500                                                  
SNMP Admin State       : Enabled                                               
SNMP Oper State        : Enabled                                               
SNMP Index Boot Status : Not Persistent                                        
SNMP Sync State        : OK                                                    
 
Telnet/SSH/FTP Admin   : Enabled/Enabled/Disabled                              
Telnet/SSH/FTP Oper    : Up/Up/Down                                            
 
BOF Source             : cf1:                                                  
Image Source           : primary                                               
Config Source          : primary                                               
Last Booted Config File: ftp://172.22.184.249/./debby-sim1/debby-sim1-config.cfg
Last Boot Cfg Version  : THU FEB 15 16:58:20 2007 UTC                          
Last Boot Config Header: # TiMOS-B-0.0.I1042 both/i386 Alcatel-Lucent SR 
                         Copyright (c) 2000-2007 Alcatel-Lucent. # All rights
                         reserved. All use subject to applicable license
                         agreements. # Built on Sun Feb 11 19:26:23 PST 2007 by
                         builder in /rel0.0/I1042/panos/main # Generated THU
                         FEB 11 16:58:20 2007 UTC 
Last Boot Index Version: N/A                                                   
Last Boot Index Header : # TiMOS-B-0.0.I1042 both/i386 Alcatel-Lucent SR 
                         Copyright (c) 2000-2007 Alcatel-Lucent. # All rights
                         reserved. All use subject to applicable license
                         agreements. # Built on Sun Feb 11 19:26:23 PST 2007 by
                         builder in /rel0.0/I1042/panos/main # Generated THU
                         FEB 15 16:58:20 2007 UTC 
Last Saved Config      : N/A                                                   
Time Last Saved        : N/A                                                   
Changes Since Last Save: No                                                    
Max Cfg/BOF Backup Rev : 5                                                     
Cfg-OK Script          : N/A                                                   
Cfg-OK Script Status   : not used                                              
Cfg-Fail Script        : N/A                                                   
Cfg-Fail Script Status : not used                                              
 
Management IP Addr     : 192.168.2.121/20                                      
DNS Server             : 192.168.1.246                                         
DNS Domain             : eng.timetra.com                                       
BOF Static Routes      :                                                       
  To                   Next Hop            
  172.16.10.0/23      192.168.1.251       
  172.16.184.0/22      192.168.1.251       
ATM Location ID        : 01:00:00:00:00:00:00:00:00:00:00:00:00:00:00:00       
ATM OAM Retry Up       : 2                                                     
ATM OAM Retry Down     : 4                                                     
ATM OAM Loopback Period: 10                                                    
===============================================================================
A:ALA-1#
Table 2. Output fields: system information
Label Description

System Name

Displays the name configured for the device

System Contact

Displays the text string that identifies the contact name for the device

System Location

Displays the text string that identifies the location of the device

System Coordinates

Displays the text string that identifies the system coordinates for the device location; for example, ‟37.390 -122.0550" is read as latitude 37.390 north and longitude 122.0550 west

System Up Time

Displays the time since the last reboot

SNMP Port

Displays the port which SNMP sends responses to management requests

SNMP Engine ID

Displays the ID for either the local or remote SNMP engine to uniquely identify the SNMPv3 node

SNMP Max Message Size

Displays the maximum size SNMP packet generated by this node

SNMP Admin State

Enabled — SNMP is administratively enabled

Disabled — SNMP is administratively disabled

SNMP Oper State

Enabled — SNMP is operationally enabled

Disabled — SNMP is operationally disabled

SNMP Index Boot Status

Persistent — Persistent indexes at the last system reboot was enabled

Disabled — Persistent indexes at the last system reboot was disabled

SNMP Sync State

The state when the synchronization of configuration files between the primary and secondary s finish

Telnet/SSH/FTP Admin

Displays the administrative state of the Telnet, SSH, and FTP sessions

Telnet/SSH/FTP Oper

Displays the operational state of the Telnet, SSH, and FTP sessions

BOF Source

The boot location of the BOF

Image Source

primary — Specifies whether the image was loaded from the primary location specified in the BOF

secondary — Specifies whether the image was loaded from the secondary location specified in the BOF

tertiary — Specifies whether the image was loaded from the tertiary location specified in the BOF

Config Source

primary — Specifies whether the configuration was loaded from the primary location specified in the BOF

secondary — Specifies whether the configuration was loaded from the secondary location specified in the BOF

tertiary — Specifies whether the configuration was loaded from the tertiary location specified in the BOF

Last Booted Config File

Displays the URL and filename of the configuration file used for the most recent boot

Last Boot Cfg Version

Displays the version of the configuration file used for the most recent boot

Last Boot Config Header

Displays header information of the configuration file used for the most recent boot

Last Boot Index Version

Displays the index version used in the most recent boot

Last Boot Index Header

Displays the header information of the index used in the most recent boot

Last Saved Config

Displays the filename of the last saved configuration

Time Last Saved

Displays the time the configuration was most recently saved

Changes Since Last Save

Yes — The configuration changed since the last save

No — The configuration has not changed since the last save

Time Last Modified

Displays the time of the last modification

Max Cfg/BOF Backup Rev

Displays the maximum number of backup revisions maintained for a configuration file

This value also applies to the number of revisions maintained for the BOF

Cfg-OK Script

URL — The location and name of the CLI script file executed following successful completion of the boot-up configuration file execution

N/A — No CLI script file is executed

Cfg-OK Script Status

Successful/Failed — The results from the execution of the CLI script file specified in the Cfg-OK Script location

Not used — No CLI script file was executed

Cfg-Fail Script

URL — The location and name of the CLI script file executed following a failed boot-up configuration file execution

Not used — No CLI script file was executed

Cfg-Fail Script Status

Successful/Failed — The results from the execution of the CLI script file specified in the Cfg-Fail Script location

Not used — No CLI script file was executed

Management IP address

Displays the Management IP address of the node

DNS Server

Displays the DNS address of the node

DNS Domain

Displays the DNS domain name of the node

BOF Static Routes

To — The static route destination

Next Hop — The next hop IP address used to reach the destination

Metric — Displays the priority of this static route versus other static routes

None — No static routes are configured

access-group
Syntax

access-group group-name

Context

show>system>security

Platforms

Supported on all 7210 SAS platforms as described in this document, including those configured in the access-uplink operating mode.

Description

This command displays access group information.

Output

The following output is an example of access group information, and Output fields: access group describes the output fields.

Sample output
A:ALA-1# show system security access-group
===============================================================================
Access Groups
===============================================================================
group name        security  security  read          write         notify
                  model     level     view          view          view
-------------------------------------------------------------------------------
snmp-ro           snmpv1    none      no-security                 no-security
snmp-ro           snmpv2c   none      no-security                 no-security
snmp-rw           snmpv1    none      no-security   no-security   no-security
snmp-rw           snmpv2c   none      no-security   no-security   no-security
snmp-rwa          snmpv1    none      iso           iso           iso
snmp-rwa          snmpv2c   none      iso           iso           iso
snmp-trap         snmpv1    none                                  iso
snmp-trap         snmpv2c   none                                  iso
-------------------------------------------------------------------------------
No. of Access Groups: 8
===============================================================================
A:ALA-1#


A:ALA-1# show system security access-group detail
===============================================================================
Access Groups
===============================================================================
group name        security  security  read          write         notify
                  model     level     view          view          view
-------------------------------------------------------------------------------
snmp-ro           snmpv1    none      no-security                 no-security
-------------------------------------------------------------------------------
No. of Access Groups: 
...
===============================================================================
A:ALA-1#
Table 3. Output fields: access group
Label Description

Group name

Displays the access group name

Security model

Displays the security model required to access the views configured in this node

Security level

Specifies the required authentication and privacy levels to access the views configured in this node

Read view

Specifies the view to read the MIB objects

Write view

Specifies the view to configure the contents of the agent

Notify view

Specifies the view to send a trap about MIB objects

No. of access groups

Displays the total number of configured access groups

authentication
Syntax

authentication [statistics]

Context

show>system>security

Platforms

Supported on all 7210 SAS platforms as described in this document, including those configured in the access-uplink operating mode.

Description

This command displays authentication information.

Output

The following output is an example of authentication information, and Output fields: authentication describes the output fields.

Sample output
A:ALA-49>show>system>security# authentication
===============================================================================
Authentication                  sequence : radius tacplus local
===============================================================================
server address   status  type    timeout(secs)  single connection  retry count
-------------------------------------------------------------------------------
10.10.10.103     up      radius  5              n/a                5
10.10.0.1        up      radius  5              n/a                5
10.10.0.2        up      radius  5              n/a                5
10.10.0.3        up      radius  5              n/a                5
-------------------------------------------------------------------------------
radius admin status  : down
tacplus admin status : up
health check         : enabled
-------------------------------------------------------------------------------
No. of Servers: 4
===============================================================================
A:ALA-49>show>system>security# 
Table 4. Output fields: authentication
Label Description

sequence

Displays the authentication order in which password authentication, authorization, and accounting is attempted among RADIUS, TACACS+, and local passwords.

server address

Displays the address of the RADIUS, TACACS+, or local server

status

Displays the status of the server

type

Displays the server type

timeout (secs)

Displays the number of seconds the server will wait before timing out

single connection

Specifies whether a single connection is established with the server

The connection is kept open and is used by all the TELNET/SSH/FTP sessions for AAA operations

retry count

Displays the number of attempts to retry contacting the server

radius admin status

Displays the administrative status of the RADIUS protocol operation

tacplus admin status

Displays the administrative status of the TACACS+ protocol operation

health check

Specifies whether the RADIUS and TACACS+ servers will be periodically monitored

Each server will be contacted every 30 seconds

If in this process a server is found to be unreachable, or a previously unreachable server starts responding, based on the type of the server, a trap will be sent

No. of Servers

Displays the total number of servers configured

keychain
Syntax

keychain [key-chain] [detail]

Context

show>system>security

Platforms

Supported on all 7210 SAS platforms as described in this document, including those configured in the access-uplink operating mode.

Description

This command displays keychain information.

Parameters
key-chain

Specifies the keychain name to display.

detail

Displays detailed keychain information.

Output

The following output is an example of keychain information, and Output fields: keychain describes the output fields.

Sample output
*A:ALA-A# show system security keychain test
===============================================================================
Key chain:test
===============================================================================
TCP-Option number send : 254 Admin state : Up
TCP-Option number receive : 254 Oper state : Up
===============================================================================
*A:ALA-A# 
Table 5. Output fields: keychain
Label Description

TCP-Option number send

Displays the TCP option number to be inserted in the header of sent TCP packets

TCP-Option number receive

Displays the TCP option number that will be accepted in the header of received TCP packets

management-access-filter
Syntax

management-access-filter

Context

show>system>security

Platforms

Supported on all 7210 SAS platforms as described in this document, including those configured in the access-uplink operating mode.

Description

This command displays management access filter information for IP and MAC filters.

ip-filter
Syntax

ip-filter [entry entry-id]

Context

show>system>security>mgmt-access-filter

Platforms

Supported on all 7210 SAS platforms as described in this document, including those configured in the access-uplink operating mode.

Description

This command displays management-access IP filters.

Parameters
entry-id

Displays information for the specified entry.

Values

1 to 9999

Output

The following output is an example of management access IP filter information, and Output fields: IP filter describes the output fields.

Sample output
*7210-SAS>show>system>security>management-access-filter# ip-filter entry 1

===============================================================================
IPv4 Management Access Filter
===============================================================================
filter type   : ip
Def. Action   : permit
Admin Status  : enabled (no shutdown)
-------------------------------------------------------------------------------
Entry         : 1
Description   : (Not Specified)
Src IP        : undefined
Src interface : undefined
Dest port     : undefined
Protocol      : undefined
Router        : undefined
Action        : none
Log           : disabled
Matches       : 0
===============================================================================
*7210-SAS>show>system>security>management-access-filter# 

Table 6. Output fields: IP filter
Label Description

Def. action

Permit — Specifies that packets not matching the configured selection criteria in any of the filter entries are permitted

Deny — Specifies that packets not matching the configured selection criteria in any of the filter entries are denied and that a ICMP host unreachable message will be issued

Deny-host-unreachable — Specifies that packets not matching the configured selection criteria in the filter entries are denied

Entry

Displays the entry ID in a policy or filter table

Description

Displays a text string describing the filter

Src IP

Displays the source IP address used for management access filter match criteria

Src Interface

Displays the interface name for the next-hop to which the packet should be forwarded if it hits this filter entry

Dest port

Displays the destination port

Match

Displays the number of times a management packet has matched this filter entry

Protocol

Displays the IP protocol to match

Action

Displays the action to take for packets that match this filter entry

password-options
Syntax

password-options

Context

show>system>security

Platforms

Supported on all 7210 SAS platforms as described in this document, including those configured in the access-uplink operating mode.

Description

This command displays password options.

Output

The following output is an example of password option information, and Output fields: password options describes the output fields.

Sample output
A:ALA-48>show>system>security# password-options
===============================================================================
Password Options
===============================================================================
Password aging in days                           : 365
Number of invalid attempts permitted per login   : 5
Time in minutes per login attempt                : 5
Lockout period (when threshold breached)         : 20
Authentication order                             : radius tacplus local
Configured complexity options                    :
Minimum password length                          : 8
===============================================================================
A:ALA-48>show>system>security#
Table 7. Output fields: password options
Label Description

Password aging in days

Displays the number of days a user password is valid before the user must change their password

Number of invalid attempts permitted per login

Displays the maximum number of unsuccessful login attempts allowed for a user

Time in minutes per login attempt

Displays the time in minutes that user is to be locked out

Lockout period (when threshold breached)

Displays the number of minutes the user is locked out if the threshold of unsuccessful login attempts has exceeded

Authentication order

Displays the most preferred method to authenticate and authorize a user

Configured complexity options

Displays the complexity requirements of locally administered passwords, HMAC-MD5-96, HMAC-SHA-96 and DES-keys configured in the authentication section

Minimum password length

Displays the minimum number of characters required in the password

profile
Syntax

profile [profile-name]

Context

show>system>security

Platforms

Supported on all 7210 SAS platforms as described in this document, including those configured in the access-uplink operating mode.

Description

This command displays user profiles for CLI command tree permissions.

Parameters
profile-name

Specifies the profile name to display information about a single user profile. If no profile name is displayed, the entire list of profile names is displayed.

Output

The following output is an example of user profile information, and Output fields: security profile describes the output fields.

Sample output
A:ALA-48>config>system>snmp# show system security profile
===============================================================================
User Profile
===============================================================================
User Profile : test
Def. Action  : none
-------------------------------------------------------------------------------
Entry        : 1
Description  :
Match Command:
Action       : unknown
===============================================================================
User Profile : default
Def. Action  : none
-------------------------------------------------------------------------------
Entry        : 10
Description  :
Match Command: exec
Action       : permit
-------------------------------------------------------------------------------
Entry        : 20
Description  :
Match Command: exit
Action       : permit
-------------------------------------------------------------------------------
Entry        : 30
Description  :
Match Command: help
Action       : permit
-------------------------------------------------------------------------------
...
-------------------------------------------------------------------------------
Entry        : 80
Description  :
Match Command: enable-admin
Action       : permit
===============================================================================

User Profile : administrative
Def. Action  : permit-all
-------------------------------------------------------------------------------
Entry        : 10
Description  :
Match Command: configure system security
Action       : permit
-------------------------------------------------------------------------------
Entry        : 20
Description  :
Match Command: show system security
Action       : permit
===============================================================================
-------------------------------------------------------------------------------
No. of profiles: 3
===============================================================================
A:ALA-48>config>system>snmp#
Table 8. Output fields: security profile
Label Description

User Profile

default — The action to be given to the user profile if none of the entries match the command

administrative — Specifies the administrative state for this profile

Def. Action

none — No action is given to the user profile when none of the entries match the command

permit-all — The action to be taken when an entry matches the command

Entry

10 - 80

Each entry represents the configuration for a system user

Description

Displays a text string describing the entry

Match Command

administrative — Enables the user to execute all commands

configure system security — Enables the user to execute the config system security command

enable-admin — Enables the user to enter a special administrative mode by entering the enable-admin command

exec — Enables the user to execute (exec) the contents of a text file as if they were CLI commands entered at the console

exit — Enables the user to execute the exit command

help — Enables the user to execute the help command

logout — Enables the user to execute the logout command

password — Enables the user to execute the password command

show config — Enables the user to execute the show config command

show — Enables the user to execute the show command

show system security — Enables the user to execute the show system security command

Action

permit — Enables the user access to all commands

deny-all — Denies the user access to all commands

snmp
Syntax

snmp

Context

show

show>system>security

Platforms

Supported on all 7210 SAS platforms as described in this document, including those configured in the access-uplink operating mode.

Description

This command displays SNMP information.

community
Syntax

community

community community-string

Context

show>system>security>snmp

Platforms

Supported on all 7210 SAS platforms as described in this document, including those configured in the access-uplink operating mode.

Description

This command lists SNMP communities and characteristics.

Parameters
community-string

Specifies the community name, up to 32 characters.

Output

The following output is an example of SNMP community information, and Output fields: community describes the output fields.

Sample output
A:Dut-P# show system security snmp community 
==============================================================================
Communities
==============================================================================
community           access  view                version   group name
------------------------------------------------------------------------------
cli-readonly        r       iso                 v2c       cli-readonly
cli-readwrite       rw      iso                 v2c       cli-readwrite
private             rwa     iso                 v1 v2c    snmp-rwa
public              rwa     iso                 v1 v2c    snmp-rwa
------------------------------------------------------------------------------
No. of Communities: 4
==============================================================================
A:Dut-P#
Table 9. Output fields: community
Label Description

Community

Displays the community string name for SNMPv1 and SNMPv2c access only

Access

r — The community string allows read-only access

rw — The community string allows read-write access

rwa — The community string allows read-write access

mgmt — The unique SNMP community string assigned to the management router

View

Displays the view name

Version

Displays the SNMP version

Group Name

Displays the access group name

No of Communities

Displays the total number of configured community strings

ssh
Syntax

ssh

Context

show>system>security

Platforms

Supported on all 7210 SAS platforms as described in this document, including those configured in the access-uplink operating mode.

Description

This command displays all the SSH sessions and the SSH status and fingerprint.

Output

The following output is an example of SSH session information, and Output fields: SSH describes the output fields.

Sample output
A:ALA-7# show system security ssh 
SSH is enabled
Key fingerprint: 34:00:f4:97:05:71:aa:b1:63:99:dc:17:11:73:43:83 
=======================================================
Connection Encryption Username
=======================================================
192.168.5.218 3des admin
-------------------------------------------------------
Number of SSH sessions : 1
======================================================= 
A:ALA-7# 


A:ALA-49>config>system>security# show system security ssh

SSH is disabled

A:ALA-49>config>system>security#
Table 10. Output fields: SSH
Label Description

SSH status

SSH is enabled — Displays that SSH server is enabled

SSH is disabled — Displays that SSH server is disabled

Key fingerprint

The key fingerprint is the server identity

Clients trying to connect to the server verify the server's fingerprint

If the server fingerprint is not known, the client may not continue with the SSH session since the server might be spoofed

Connection

Displays the IP address of the connected routers (remote client)

Encryption

des — Data encryption using a private (secret) key

3des — An encryption method that allows proprietary information to be transmitted over untrusted networks

Username

Displays the name of the user

Number of SSH sessions

Displays the total number of SSH sessions

users
Syntax

users [user-id] [detail]

Context

show>system>security

Platforms

Supported on all 7210 SAS platforms as described in this document, including those configured in the access-uplink operating mode.

Description

This command displays user information.

Output

The following output is an example of user information, and Output fields: users describes the output fields.

Sample output
A:ALA-1# show system security user
===============================================================================
Users
===============================================================================
user id           need    user permissions  password    attempted failed  local
                  new pwd console ftp snmp  expires     logins    logins  conf
-------------------------------------------------------------------------------
admin             n       y       n   n     never       2         0       y
testuser          n       n       n   y     never       0         0       y
-------------------------------------------------------------------------------
Number of users : 2
===============================================================================
A:ALA-1# 
Table 11. Output fields: users
Label Description

User ID

Displays the name of a system user

Need New PWD

Yes — The user must change their password at the next login

No — The user is not forced to change their password at the next login

User Permission

Console — Specifies whether the user is permitted console/Telnet access

FTP — Specifies whether the user is permitted FTP access

SNMP — Specifies whether the user is permitted SNMP access

Password expires

Displays the date on which the current password expires

Attempted logins

Displays the number of times the user has attempted to login irrespective of whether the login succeeded or failed

Failed logins

Displays the number of unsuccessful login attempts

Local Conf.

Y — Password authentication is based on the local password database

N — Password authentication is not based on the local password database

view
Syntax

view [view-name] [detail]

Context

show>system>security

Platforms

Supported on all 7210 SAS platforms as described in this document, including those configured in the access-uplink operating mode.

Description

This command lists one or all views and permissions in the MIB-OID tree.

Output

The following output is an example of MIB-OID tree views and permissions information, and Output fields: security view describes the output fields.

Sample output
A:ALA-1# show system security view
===============================================================================
Views
===============================================================================
view name         oid tree                        mask              permission
-------------------------------------------------------------------------------
iso               1                                                 included
no-security       1                                                 included
no-security       1.3.6.1.6.3                                       excluded
no-security       1.3.6.1.6.3.10.2.1                                included
no-security       1.3.6.1.6.3.11.2.1                                included
no-security       1.3.6.1.6.3.15.1.1                                included
-------------------------------------------------------------------------------
No. of Views: 6
===============================================================================
A:ALA-1#
A:ALA-1# show system security view no-security detail
===============================================================================
Views
===============================================================================
view name         oid tree                        mask              permission
-------------------------------------------------------------------------------
no-security       1                                                 included
no-security       1.3.6.1.6.3                                       excluded
no-security       1.3.6.1.6.3.10.2.1                                included
no-security       1.3.6.1.6.3.11.2.1                                included
no-security       1.3.6.1.6.3.15.1.1                                included
-------------------------------------------------------------------------------
No. of Views: 5
===============================================================================
=======================================
no-security used in
=======================================
group name
---------------------------------------
snmp-ro
snmp-rw
=======================================
A:ALA-1#

Table 12. Output fields: security view
Label Description

View name

Displays the name of the view. Views control the accessibility of a MIB object within the configured MIB view and subtree

OID tree

Displays the Object Identifier (OID) value

OIDs uniquely identify MIB objects in the subtree

Mask

Displays the mask value and the mask type, along with the oid-value configured in the view command, determines the access of each sub-identifier of an object identifier (MIB subtree) in the view

Permission

Included — Specifies to include MIB subtree objects

Excluded — Specifies to exclude MIB subtree objects

No. of Views

Displays the total number of configured views

Group name

Displays the access group name