Route policies

This chapter provides information about configuring route policies.

Configuring route policies

The Nokia 7210 SAS supports two databases for routing information. The routing database is composed of the routing information learned by the routing protocols. The forwarding database is composed of the routes actually used to forward traffic through a router. In addition, link state databases are maintained by interior gateway protocols (IGPs) such as IS-IS and OSPF.

Routing protocols calculate the best route to each destination and place these routes in a forwarding table. The routes in the forwarding table are used to forward routing protocol traffic, sending advertisements to neighbors and peers.

A routing policy can be configured that does not place routes associated with a specific origin in the routing table. Those routes are not used to forward data packets to the intended destinations and the routes are not advertised by the routing protocol to neighbors and peers.

Routing policies control the size and content of the routing tables, the routes that are advertised, and the best route to take to reach a destination. Careful planning is essential to implement route policies that can affect the flow of routing information or packets in and traversing through the router. Before configuring and applying a route policy, develop an overall plan and strategy to accomplish your intended routing actions.

There are no default route policies. Each policy must be created explicitly and applied to a routing protocol or to the forwarding table. Policy parameters are modifiable.

Policy statements

Route policies contain policy statements containing ordered entries containing match conditions and actions you specify. The entries should be sequenced from the most explicit to least explicit. Packet forwarding and routing can be implemented according to your defined policies. Policy-based routing allows you to dictate where traffic can be routed, through specific paths, or whether to forward or drop the traffic.

Route policies can match a specific route policy entry and continue searching for other matches within either the same route policy or the next route policy.

The process can stop when the first complete match is found and executes the action defined in the entry, either to accept or reject packets that match the criteria or proceed to the next entry or the next policy. You can specify matching criteria based on source, destination, or particular properties of a route. Route policies can be constructed to support multiple stages to the evaluation and setting various route attributes. You can also provide more matching conditions by specifying criteria such as:

  • prefix list

    A named list of prefixes.

  • To and From criteria

    A route source and destination.

Default action behavior

The default action specifies how packets are to be processed when a policy related to the route is not explicitly configured. The default actions are applied in the following cases:

  • If a route policy does not specify a matching condition, all the routes being compared with the route policy are considered to be matches.

  • If a packet does not match any policy entries, then the next policy is evaluated. If a match does not occur then the last entry in the last policy is evaluated.

  • If no default action is specified, the default behavior of the protocol controls whether the routes match or not.

If a default action is defined for one or more of the configured route policies, then the default action is handled as follows:

  • The default action can be set to all available action states including accept, reject, next-entry, and next-policy.

  • If the action states accept or reject, then the policy evaluation terminates and the appropriate result is returned.

  • If a default action is defined and no matches occurred with the entries in the policy, then the default action is used.

  • If a default action is defined and one or more matches occurred with the entries of the policy, then the default action is not used.

Denied IP prefixes

The following IP address prefixes are not allowed by the routing protocols and the Route Table Manager and are not be populated within the forwarding table:

  • 0.0.0.0/8 or longer

  • 127.0.0.0/8 or longer

  • 224.0.0.0/4 or longer

  • 240.0.0.0/4 or longer

Any other prefixes that need to be filtered can be filtered explicitly using route policies.

Controlling route flapping

Route damping is a controlled acceptance of unstable routes from BGP peers so that any ripple effect caused by route flapping across BGP AS border routers is minimized. The motive is to delay the use of unstable routes (flapping routes) to forward data and advertisements until the route stabilizes.

The Nokia implementation of route damping is based on the following parameters:

  • Figure of Merit

    A route is assigned a Figure of Merit (FoM), which is proportional to the frequency of flaps. FoM should be able to characterize a route behavior over a period of time.

  • route flap

    A route flap is not limited to the withdrawn route. It also applies to any change in the AS path or the next hop of a reachable route. A change in AS path or next hop indicates that the intermediate AS or the route-advertising peer is not suppressing flapping routes at the source or during the propagation. Even if the route is accepted as a stable route, the data packets destined to the route could experience unstable routing as a result of the unstable AS path or next hop.

  • suppress threshold

    The threshold is a configured value that, when exceeded, the route is suppressed and not advertised to other peers. The state is considered to be down from the perspective of the routing protocol.

  • reuse threshold

    When FoM value falls below a configured reuse threshold and the route is still reachable, the route is advertised to other peers. The FoM value decays exponentially after a route is suppressed. This requires the BGP implementation to decay thousands of routes from a misbehaving peer.

The two events that could trigger the route flapping algorithm are:

  • route flapping

    If a route flap is detected within a configured maximum route flap history time, the route FoM is initialized and the route is marked as a potentially unstable route. Every time a route flaps, the FoM is increased and the route is suppressed if the FoM crosses the suppress threshold.

  • route reuse timer trigger

    A suppressed route FoM decays exponentially. When it crosses the reuse threshold, the route is eligible for advertisement if it is still reachable.

If the route continues to flap, the FoM, with respect to time scale, looks like a sawtooth waveform with the exponential rise and decay of FoM. To control flapping, the following parameters can be configured:

  • half-life

    The half life value is the time, expressed in minutes, required for a route to remain stable in order for one half of the FoM value to be reduced. For example, if the half life value is 6 (minutes) and the route remains stable for 6 minutes, then the new FoM value is 3. After another 6 minutes passes and the route remains stable, the new FoM value is 1.5.

  • max-suppress

    The maximum suppression time, expressed in minutes, is the maximum amount of time that a route can remain suppressed.

  • suppress

    If the FoM value exceeds the configured integer value, the route is suppressed for use or inclusion in advertisements.

  • reuse

    If the suppress value falls below the configured reuse value, then the route can be reused.

Regular expressions

7210 SAS uses regular expression strings to specify match criteria for:

  • an AS path string; for example, ‟100 200 300”

  • a community string; for example, ‟100:200” where 100 is the ASN, and 200 is the community-value

A regular expression is expressed in terms of terms and operators. A term for an AS path regular expression is:

  • regular expressions should always be enclosed in quotes

  • an elementary term; for example, an ASN ‟200”

  • a range term composed of two elementary terms separated by the ‛-’ character like ‟200-300”

  • the '.' dot wild-card character which matches any elementary term

  • a regular expression enclosed in parenthesis ‟( )”

  • a regular expression enclosed in square brackets used to specify a set of choices of elementary or range terms; for example, [100-300 400] matches any ASN between 100 and 300 or the ASN 400

A term for a community string regular expression is a string that is evaluated character by character and is composed of:

  • an elementary term which for a community string is any single digit like ‟4”

  • a range term composed of two elementary terms separated by the ‛-’ character like ‟2-3”

  • a colon ':' to delimit the ASN from the community value

  • the '.' dot wild-card character which matches any elementary term or ':'

  • a regular expression enclosed in parenthesis ‟( )”

  • a regular expression enclosed in square brackets used to specify a set of choices of elementary or range terms; for example, [1-37] matches any single digit between 1 and 3 or the digit 7

The regular expression OPERATORS are listed in the following table.

Table 1. Regular expression operators

Operator

Description

|

Matches the term on alternate sides of the pipe.

*

Matches multiple occurrences of the term.

?

Matches 0 or 1 occurrence of the term.

+

Matches 1 or more occurrence of the term.

( )

Used to parenthesize so a regular expression is considered as one term.

[ ]

Used to demarcate a set of elementary or range terms.

-

Used between the start and end of a range.

{m,n}

Matches least m and at most n repetitions of the term.

{m}

Matches exactly m repetitions of the term.

{m,}

Matches m or more repetitions of the term.

^

Matches the beginning of the string - only allowed for communities.

$

Matches the end of the string - only allowed for communities.

\

An escape character to indicate that the following character is a match criteria and not a grouping delimiter.

Examples of AS path and community string regular expressions are listed in the following table.

Table 2. AS path and community regular expression examples

AS path to match criteria

Regular expression

Example matches

Null AS path

null 1

Null AS path

AS path is 11

11

11

AS path is 11 22 33

11 22 33

11 22 33

Zero or more occurrences of ASN 11

11*

Null AS path

11

11 11

11 11 11

11 … 11

Path of any length that begins with ASNs 11, 22, 33

11 22 33 .*

11 22 33

11 22 33 400 500 600

Path of any length that ends with ASNs 44, 55, 66

.* 44 55 66

44 55 66

100 44 55 66

100 200 44 55 66

100 200 300 44 55 66

100 200 300 … 44 55 66

One occurrence of the ASNs 100 and 200, followed by one or more occurrences of the number 33

100 200 33+

100 200 33

100 200 33 33

100 200 33 33 33

100 200 33 33 33 … 33

One or more occurrences of ASN 11, followed by one or more occurrences of ASN 22, followed by one or more occurrences of ASN 33

11+ 22+ 33+

11 22 33

11 11 22 33

11 11 22 22 33

11 11 22 22 33 33

11 … 11 22 … 22 33 …33

Path whose second ASN must be 11 or 22

(. 11) | (. 22) .*

or

. (11 | 22) .*

100 11

200 22 300 400

Path of length one or two whose second ASN might be 11 or 22

. (11 | 22)?

100

200 11

300 22

Path whose first ASN is 100 and second ASN is either 11 or 22

100 (11 | 22) .*

100 11

100 22 200 300

Either AS path 11, 22, or 33

[11 22 33]

11

22

33

Range of ASNs to match a single ASN

10-14

10 or 11 or 12 or 13 or 14

[10-12]*

Null AS path

10 or 11 or 12

10 10 or 10 11 or 10 12

11 10 or 11 11 or 11 12

12 10 or 12 11 or 12 12

Zero or one occurrence of ASN 11

11? or 11{0,1}

Null AS path

11

One through four occurrences of ASN 11

11{1,4}

11

11 11

11 11 11

11 11 11 11

One through four occurrences of ASN 11 followed by one occurrence of ASN 22

11{1,4} 22

11 22

11 11 22

11 11 11 22

11 11 11 11 22

Path of any length, except nonexistent, whose second ASN can be anything, including nonexistent

. .* or . .{0,}

100

100 200

11 22 33 44 55

ASN is 100. Community value is 200.

^100:200$

100:200

ASN is 11 or 22. Community value is any number.

^((11)|(22)):(.*)$

11:100

22:100

11:200

ASN is 11. Community value is any number that starts with 1.

^11:(1.*)$

11:1

11:100

11:1100

ASN is any number. Community value is any number that ends with 1, 2, or 3.

^(.*):(.*[1-3])$

11:1

100:2002

333:55553

ASN is 11 or 22. Community value is any number that starts with 3 and ends with 4, 5 or 9.

^((11)|(22)):(3.*[459])$

11:34

22:3335

11:3777779

ASN is 11 or 22. Community value ends in 33 or 44.

[^((11|22)):(.*((33)|(44)))$

11:33

22:99944

22:555533

1 The null keyword matches an empty AS path.

BGP and OSPF route policy support

OSPF and BGP requires route policy support. BGP route policy diagram and OSPF route policy diagram show where route policies are evaluated in the protocol. BGP route policy diagram shows BGP which applies a route policy as an internal part of the BGP route selection process. OSPF route policy diagram shows OSPF which applies routing policies at the edge of the protocol, to control only the routes that are announced to or accepted from the Route Table Manager (RTM).

Figure 1. BGP route policy diagram

BGP route policies

The Nokia implementation of BGP uses route policies extensively. The implied or default route policies can be overridden by customized route policies. The default BGP properties, with no route policies configured, behave as follows:

  • Accept all BGP routes into the RTM for consideration.

  • Announce all used BGP learned routes to other BGP peers

  • Announce none of the IGP, static or local routes to BGP peers.

    Figure 2. OSPF route policy diagram

Re-advertised route policies

Occasionally, BGP routes may be readvertised from BGP into OSPF, IS-IS. OSPF export policies (policies control which routes are exported to OSPF) are not handled by the main OSPF task but are handled by a separate task or an RTM task that filters the routes before they are presented to the main OSPF task.

When to use route policies

The following are examples of circumstances of when to configure and apply unique route policies:

  • When you want to control the protocol to allow all routes to be imported into the routing table. This enables the routing table to learn about particular routes to enable packet forwarding and redistributing packets into other routing protocols.

  • When you want to control the exporting of a protocol learned active routes.

  • When you want a routing protocol to announce active routes learned from another routing protocol, which is sometimes called ‟route redistribution”.

  • Route policies can be used to filter IGMP membership reports from specific hosts and/or specific multicast groups.

  • When you want unique behaviors to control route characteristics. For example, change the route preference, AS path, or community values to manipulate the control the route selection.

  • When you want to control BGP route flapping (damping).

Route policy configuration process overview

The following figure shows the process to provision basic route policy parameters.

Figure 3. Route policy configuration and implementation flow

Configuration notes

This section describes route policy configuration restrictions.

General

When configuring policy statements, the policy statement name must be unique.

Configuring route policies with CLI

This section provides information to configure route policies using the command line interface.

Route policy configuration overview

Route policies allow you to configure routing according to specifically defined policies. You can create policies and entries to allow or deny paths based on various parameters such as destination address.

Policies can be as simple or complex as required. A simple policy can block routes for a specific location or IP address. More complex policies can be configured using numerous policy statement entries containing matching conditions to specify whether to accept or reject the route, control how a series of policies are evaluated, and manipulate the characteristics associated with a route.

When to create routing policies

Route policies are created in the config>router context. There are no default route policies. Each route policy must be explicitly created and applied. Applying route policies can introduce more efficiency as well as more complexity to 7210 SAS routers’ capabilities.

A route policy impacts the flow of routing information or packets within and through the router. A routing policy can be specified to prevent a particular customer routes to be placed in the route table which causes those routes to not forward traffic to various destinations and the routes are not advertised by the routing protocol to neighbors.

Route policies can be created to control:

  • a protocol to export all the active routes learned by that protocol

  • route characteristics to control which route is selected to act as the active route to reach a destination and advertise the route to neighbors

  • protocol to import all routes into the routing table (a routing table must learn about particular routes to be able to forward packets and redistribute to other routing protocols)

  • damping

Before a route policy is applied, analyze the policy purpose and be aware of the results (and consequences) when packets match the specified criteria and the associated actions and default actions, if specified, are executed. Membership reports can be filtered based on a specific source address.

Default route policy actions

Each routing protocol has default behaviors for the import and export of routing information. The following table describes the default behavior for each routing protocol.

Table 3. Default route policy actions

Protocol

Import

Export

OSPF

Not applicable. All OSPF routes are accepted from OSPF neighbors and cannot be controlled via route policies.

  • Internal routes: All OSPF routes are automatically advertised to all neighbors.

  • External routes: By default all non-OSPF learned routes are not advertised to OSPF neighbors

IS-IS

Not applicable. All IS-IS routes are accepted from IS-IS neighbors and cannot be controlled using route policies

  • Internal routes: All IS-IS routes are automatically advertised to all neighbors.

  • External routes: By default, all non-IS-IS learned routes are not advertised to IS-IS peers.

BGP

By default, all routes from BGP.

  • Internal routes: By default, all active BGP routes are advertised to BGP peers

  • External routes: By default all non-BGP learned routes are not advertised to BGP peers.

RIP

By default, all RIP-learned routes are accepted.

  • Internal routes: By default, directly connected interfaces are not advertised using RIP unless a routing policy is attached and exported to the peers. By default, only RIP learned routes are advertised to RIP neighbors.
  • External routes: By default, all non-RIP learned routes are not advertised to RIP peers.

Policy evaluation

Routing policy statements can consist of as few as one or several entries. The entries specify the matching criteria. A route is compared to the first entry in the policy statement. If it matches, the specified entry action is taken, either accepted or rejected. If the action is to accept or reject the route, that action is taken and the evaluation of the route ends.

If the route does not match the first entry, the route is compared to the next entry (if more than one is configured) in the policy statement. If there is a match with the second entry, the specified action is taken. If the action is to accept or reject the route, that action is taken and the evaluation of the route ends, and so on.

Each route policy statement can have a default-action clause defined. If a default-action is defined for one or more of the configured route policies, then the default actions should be handled in the following ways:

  • The process stops when the first complete match is found and executes the action defined in the entry.

  • If the packet does not match any of the entries, the system executes the default action specified in the policy statement.

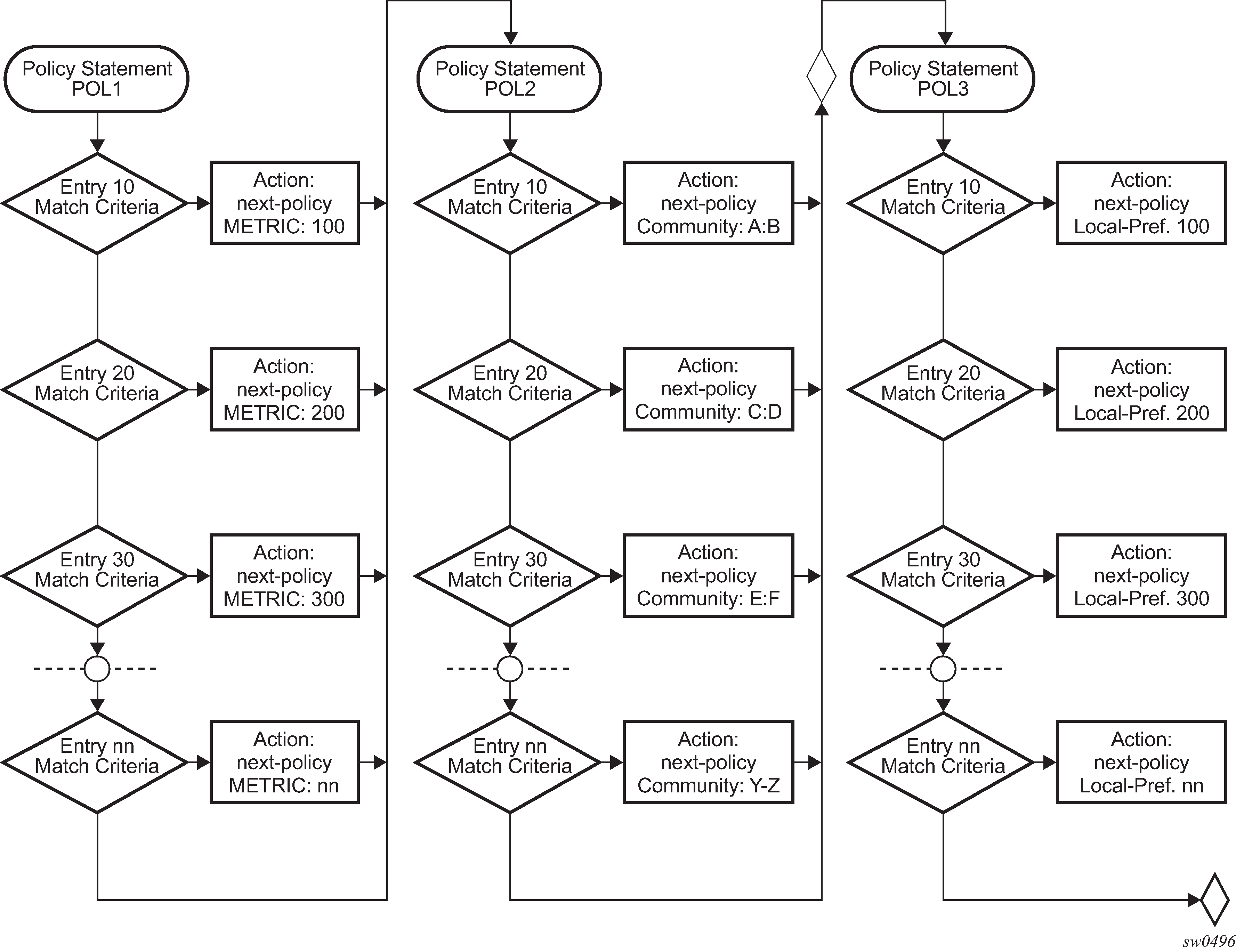
Route policy process example shows an example of the route policy process.

Route policies can also match a specific route policy entry and continue to search for other entries within either the same route policy or the next route policy by specifying the next-entry or next-policy option in the entry action command. Policies can be constructed to support multiple states to the evaluation and setting of various route attributes.

Next policy logic example shows the next-policy and next-entry route processes.

Figure 4. Route policy process example
Figure 5. Next policy logic example

Damping

Damping initiates controls when routes flap. Route flapping can occur when an advertised route between nodes alternates (flaps) back and forth between two paths as a result of network problems that cause intermittent route failures. It is necessary to reduce the amount of routing state change updates propagated to limit processing requirements. Therefore, when a route flaps beyond a configured value (the suppress value), then that route is removed from the routing tables and routing protocols until the value falls below the reuse value.

A route can be suppressed according to the Figure of Merit (FoM) value. The FoM is a value that is added to a route each time it flaps. A new route begins with an FoM value of 0.

Damping is optional. If damping is configured, the following parameter values must be explicitly specified as there are no default values:

When a route's FoM value exceeds the suppress value, then the route is removed from the routing table. The route is considered to be stable when the FoM drops below the reuse value by means of the specified half life parameter. The route is returned to the routing tables. When routes have higher FoM and half life values, they are suppressed for longer periods of time. The following figure shows an example of a flapping route, the suppress threshold, the half life decay (time), and reuse threshold. The peaks represent route flaps, the slopes represent half life decay.

Figure 6. Damping example

Basic configurations

This section provides information to configure route policies and configuration examples of common tasks. The minimal route policy parameters that need to be configured are the following.

A policy statement with the following parameters specified:

  • At least one entry

  • Entry action

The following is a sample route policy configuration output.

A:ALA-B>config>router>policy-options# info
----------------------------------------------
. . . 

            policy-statement "aggregate-customer-peer-only"
                entry 1
                    from
                        community "all-customer-announce"
                    exit
                    action accept
                    exit
                exit
                default-action reject
                exit
            exit
----------------------------------------------
A:ALA-B>config>router>policy-options#

Configuring route policy components

The following section describes the syntax used to configure the route policy components.

Beginning the policy statement

Use the following syntax to begin a policy statement configuration. In order for a policy statement to be complete an entry must be specified (see Configuring an entry).

config>router>policy-options
    begin
    policy-statement name
        description text

The following error message displays when the you try to modify a policy options command without entering begin first.

A:ALA-B>config>router>policy-options# policy-statement ‟allow all”
MINOR: CLI The policy options must be in edit mode by calling begin before any 
changes can be made.

The following shows the command usage to configure a policy statement. These commands are configured in the config>router context.

config>router# policy-options
    policy-options# begin

There are no default policy statement options. All parameters must be explicitly configured.

Creating a route policy

To enter the mode to create or edit route policies, you must enter the begin keyword at the config>router>policy-options prompt. Other editing commands include:

  • The commit command saves changes made to route policies during a session.

  • The abort command discards changes that have been made to route policies during a session.

The following error message displays when the you try to modify a policy options command without entering begin first.

A:ALA-B>config>router>policy-options# policy-statement ‟allow all”
MINOR: CLI The policy-options must be in edit mode by calling begin before 
any changes can be made.

A:ALA-B>config>router>policy-options# info
#------------------------------------------
# Policy
#------------------------------------------

        policy-options
            begin
            policy-statement "allow all"
description "General Policy"
...
            exit
exit
----------------------------------------------
A:ALA-B>config>router>policy-options#

Configuring a default action

Specifying a default action is optional. The default action controls those packets not matching any policy statement entries. If no default action is specified for the policy, then the action associated with the protocol to which the routing policy was applied is performed. The default action is applied only to those routes that do not match any policy entries.

A policy statement must include at least one entry (see Configuring an entry).

To enter the mode to create or edit route policies, you must enter the begin keyword at the config>router>policy-options prompt. Other editing commands include:

  • The commit command saves changes made to route policies during a session.

  • The abort command discards changes that have been made to route policies during a session.

The following is a sample default action configuration output.

A:ALU-7210>config>router>policy-options# info
----------------------------------------------
            policy-statement "1"
                default-action accept
                    metric set 10
                exit
            exit
----------------------------------------------
A:ALU-7210>config>router>policy-options#

Configuring an entry

An entry action must be specified. The other parameters in the entry action context are optional. See the Route policy command reference for the commands and syntax.

The following are sample entry parameters and include the default action parameters, which were shown in the previous section.

A:ALA-B>config>router>policy-options# info
----------------------------------------------
            policy-statement "1"
                entry 1
                    to
                        neighbor 10.10.10.104
                    exit
                    action accept
                    exit
                exit
                entry 2
                    from
                        protocol ospf 1
                    exit
                    to
                        protocol ospf
                        neighbor 10.10.0.91
                    exit
                    action accept
                    exit
                exit
                default-action accept
                    . . .
                exit
            exit
----------------------------------------------
A:ALA-B>config>router>policy-options#

Configuring damping

For each damping profile, all parameters must be configured.

The suppress value must be greater than the reuse value (see Damping example).

Damping can be enabled in the config>router>bgp context on the BGP global, group, and neighbor levels. If damping is enabled, but route policy does not specify a damping profile, the default damping profile is used. This profile is always present and consists of the following parameters:

half-life:

15 minutes

max-suppress:

60 minutes

suppress:

3000

reuse:

750

The following is a sample damping configuration output.

*A:cses-A13>config>router>policy-options# info
----------------------------------------------
            damping "damptest123"
                half-life 15
                max-suppress 60
                reuse 750
                suppress 1000
            exit
----------------------------------------------
*A:cses-A13>config>router>policy-options#

Configuring a prefix list

The following is a sample prefix list configuration output.

A:ALA-B>config>router>policy-options# info
----------------------------------------------
            prefix-list "western"
                    prefix 10.10.0.1/32 exact
                    prefix 10.10.0.2/32 exact
                    prefix 10.10.0.3/32 exact
                    prefix 10.10.0.4/32 exact
            exit
----------------------------------------------
A:ALA-B>config>router>policy-options#

Route policy configuration management tasks

This section describes the route policy configuration management tasks.

Editing policy statements and parameters

Route policy statements can be edited to modify, add, or delete parameters. To enter the mode to edit route policies, you must enter the begin keyword at the config>router>policy-options prompt. Other editing commands include:

  • The commit command saves changes made to route policies during a session.

  • The abort command discards changes that have been made to route policies during a session.

The following is a sample changed configuration output.

A:ALA-B>config>router>policy-options>policy-statement# info
----------------------------------------------
                description "Level 1"
                entry 1
                    to
                        neighbor 10.10.10.104
                    exit
                    action accept
                    exit
                exit
                entry 2
                    from
                        protocol ospf
                    exit
                    to
                        protocol ospf
                        neighbor 10.10.0.91
                    exit
                    action accept
                    exit
                exit
                entry 4
                    description "new entry"
                    from
                        protocol isis
                        area 0.0.0.20
                    exit
                    action reject
                exit
                default-action accept
                    metric set 10
                exit
----------------------------------------------

Deleting an entry

Use the following syntax to delete a policy statement entry.

config>router>policy-options
        begin
        commit
        abort
        policy-statement name
            no entry entry-id

The following shows the command usage to delete a policy statement entry.

config>router>policy-options# begin
    policy-options# policy-statement "1"
    policy-options>policy-statement# no entry 4
    policy-options>policy-statement# commit

Deleting a policy statement

Use the following syntax to delete a policy statement.

config>router>policy-options
        begin
        commit
        abort
        no policy-statement name

The following shows the command usage to delete a policy statement.

config>router>policy-options# begin
    policy-options# no policy-statement 1
    policy-options# commit

Use of route policies for IGMP filtering

The following is a sample route policy configuration output that can be used for IGMP filtering. This policy needs to be configured with a SAP for filtering to take effect.

----------------------------------------------
A:ALA-B>config>router>policy-options#info
----------------------------------------------
prefix-list "host"
     prefix 10.0.0.0/8 longer
exit
prefix-list "group"
     prefix 239.6.6.6/32 exact
exit

policy-statement "block-igmp"
     description "Reject-Reports-From-Specific-Group-And-Host"
     entry 1
          from
               host-ip "host"
          exit
          action next-entry
          exit
     exit
     entry 2
          from
               group-address "group"
          exit
          action reject
          exit
     default-action accept
     exit
exit

policy-statement "permit-igmp"
     description "Accept-Reports-From-Specific-Group-And-Host"
     entry 1
          from
               host-ip "host3"
               group-address "group3"
          exit
          action accept
          exit
     exit
     default-action reject
exit
----------------------------------------------
A:ALA-B>config>router>policy-options#

Route policy command reference

Command hierarchies

Route policy configuration commands

config 
    - [no] router
        - [no] triggered-policy
        - [no] policy-options
            - abort
            - as-path name expression regular-expression
            - no as-path name
            - begin
            - commit
            - community name members comm-id [comm-id  (up to 15 max)]
            - no community name [members comm-id]
            - [no] damping name
                - half-life minutes
                - no half-life
                - max-suppress minutes
                - no max-suppress
                - reuse integer
                - no reuse
                - suppress integer
                - no suppress
            - [no] policy-statement name
                - default-action {accept | next-entry | reject}
                - no default-action
                    - aigp-metric metric
                    - aigp-metric metric add
                    - aigp-metric igp
                    - no aigp-metric
                    - as-path {add | replace} name
                    - no as-path
                    - as-path-prepend as-number [repeat]
                    - no as-path-prepend
                    - community {{add name [remove name]} | {remove name [add name]} | {replace name}}
                    - no community
                    - damping {name | none} 
                    - no damping
                    - local-preference local-preference
                    - no local-preference
                    - metric {add | subtract | set} metric
                    - no metric
                    - next-hop ip-address
                    - no next-hop
                    - [no] next-hop-self
                    - origin {igp | egp | incomplete}
                    - no origin
                    - preference preference
                    - tag
                    - type
                - description description-string
                - no description
                - [no] entry entry-id
                    - action {accept | next-entry | next-policy | reject}
                    - no action
                        - aigp-metric metric
                        - aigp-metric metric add
                        - aigp-metric igp
                        - no aigp-metric
                        - as-path {add | replace} name
                        - no as-path
                        - as-path-prepend as-number [repeat]
                        - no as-path-prepend
                        - community {{add name [remove name]} | {remove name [add name]} | {replace name}} 
                        - no community
                        - damping {name | none}
                        - no damping
                        - local-preference local-preference
                        - no local-preference
                        - metric {add | subtract | set} metric
                        - no metric
                        - next-hop ip-address
                        - no next-hop
                        - [no] next-hop-self
                        - origin {igp | egp | incomplete}
                        - no origin
                        - [no] preference preference
                        - [no] tag
                        - [no] type
                    - description description-string
                    - no description
                    - [no] from
                        - [no] area
                        - community name 
                        - no community
                        - [no] external
                        - family [ipv4] [ipv6] [vpn-ipv4] [vpn-ipv6] [l2-vpn] [ms-pw] [mvpn-ipv4] 
                        - no family
                        - group-address prefix-list-name
                        - no group-address
                        - [no] host-ip prefix-list-name
                        - prefix-list name [name...(up to 5 max)]
                        - no prefix-list
                        - level {1 | 2}
                        - no level
                        - neighbor {ip-address | prefix-list name}
                        - no neighbor
                        - source-address ip-address
                        - no source-address
                        - [no] protocol protocol [all | {instance instance-id}]
                        - [no] tag tag
                        - no tag
                        - type type
                        - no type
                    - [no] to
                        - level {1 | 2}
                        - no level
                        - neighbor {ip-address | prefix-list name}
                        - no neighbor
                        - [no] prefix-list name [name...(up to 5 max)]
                        - protocol protocol [all | {instance instance-id}]
                        - no protocol
config 
    - [no] router 
        - [no] policy-options
            - [no] prefix-list name
                - prefix ip-prefix/prefix-length [exact | longer | through length | prefix-length-range length1-length2]
                - no prefix [ipv-prefix/prefix-length] [exact | longer | through length | prefix-length-range  length1-length2]

Show commands

show
    - router router-name
        - policy [name | prefix-list name | admin]   

Command descriptions

Generic commands

abort
Syntax

abort

Context

config>router>policy-options

Platforms

Supported on all 7210 SAS platforms as described in this document, including platforms configured in the access-uplink operating mode

Description

This command discards changes made to a route policy.

begin
Syntax

begin

Context

config>router>policy-options

Platforms

Supported on all 7210 SAS platforms as described in this document, including platforms configured in the access-uplink operating mode

Description

This command enters the mode to create or edit route policies.

commit
Syntax

commit

Context

config>router>policy-options

Platforms

Supported on all 7210 SAS platforms as described in this document, including platforms configured in the access-uplink operating mode

Description

This command saves changes made to a route policy.

description
Syntax

description string

no description

Context

config>router>policy-options>policy-statement

config>router>policy-options>policy-statement>entry

Platforms

Supported on all 7210 SAS platforms as described in this document, including platforms configured in the access-uplink operating mode

Description

This command creates a text description that is stored in the configuration file to help identify the content of the entity.

The no form of this command removes the string from the configuration.

Parameters
string

Specifies the description character string. Allowed values are any string up to 80 characters composed of printable, 7-bit ASCII characters. If the string contains special characters (#, $, spaces, and so on), the entire string must be enclosed within double quotes.

Route policy options

as-path
Syntax

as-path name expression regular-expression

no as-path name

Context

config>router>policy-options

Platforms

Supported on all 7210 SAS platforms as described in this document

Description

This command configures a route policy AS path regular expression statement to use in route policy entries.

The no form of this command deletes the AS path regular expression statement.

Parameters
name

Specifies the AS path regular expression name. Allowed values are any string up to 32 characters composed of printable, 7-bit ASCII characters. If the string contains special characters (#, $, spaces, and so on), the entire string must be enclosed within double quotes.

regular-expression

Specifies the AS path regular expression (any string or null).

Values

Any string up to 256 characters composed of printable, 7-bit ASCII characters. If the string contains special characters (#, $, spaces, and so on), the entire string must be enclosed within double quotes.

null — Specifies the AS path expressed as an empty regular expression string.

community
Syntax

community name members comm-id [comm-id...up to 15 max]

no community name [members comm-id]

Context

config>router>policy-options

Platforms

Supported on all 7210 SAS platforms as described in this document

Description

This command configures a route policy community list to use in route policy entries.

The no form of this command deletes the community list or the provided community ID.

Default

no community

Parameters
name

Specifies the community list name. Allowed values are any string up to 32 characters composed of printable, 7-bit ASCII characters. If the string contains special characters (#, $, spaces, and so on), the entire string must be enclosed within double quotes.

comm-id

Specifies the community ID. Up to 15 community ID strings can be specified, to a maximum of 72 characters.

Values

72 chars max

2byte-asnumber:comm-val | reg-ex | ext-comm | well-known-comm

ext-comm

type:{ip-address:comm-val | reg-ex1&reg-ex2 | ip-address&reg-ex2 | 2byte-asnumber:ext-comm-val |4byte-asnumber:comm-val}

2byte-asnumber

0 to 65535

comm-val

0 to 65535

reg-ex

72 chars max

type

target, origin

ip-address

a.b.c.d

ext-comm-val

0 to 4294967295

4byte-asnumber

0 to 4294967295

reg-ex1

63 chars max

reg-ex2

63 chars max

well-known-comm

null, no-export, no-export-subconfed, no-advertise

A community ID can be specified in different forms:

  • as-num:comm.-value — Specifies the as-num is the Autonomous System (AS) number.

    Values:

    as-num:

    1 to 65535

    comm-value:

    0 to 65535

  • type {target | origin}:as-num:comm.-value — Keywords target or origin denote the community as an extended community of type route target or route origin respectively. The as-num and comm.-value allow the same values as described previously for regular community values.

  • reg-ex1 reg-ex2 — Specifies a regular expression string. Allowed values are any string up to 63 characters composed of printable, 7-bit ASCII characters. If the string contains special characters (#, $, spaces, etc.), the entire string must be enclosed within double quotes.

  • well-known-comm — Keywords are the following: null, no-export, no-export-subconfed, no-advertise

policy-options
Syntax

[no] policy-options

Context

config>router

Platforms

Supported on all 7210 SAS platforms as described in this document, including platforms configured in the access-uplink operating mode

Description

Commands in this context configure route policies.

In the access-uplink operating mode, route policies are used for IGMP group membership report filtering.

The no form of this command deletes the route policy configuration.

triggered-policy
Syntax

[no] triggered-policy

Context

config>router

Platforms

Supported on all 7210 SAS platforms as described in this document

Description

This command triggers route policy reevaluation.

By default, when a change is made to a policy in the config>router>policy>options context and then committed, the change is effective immediately. There may be circumstances when the changes should or must be delayed; for example, if a policy change is implemented that would effect every BGP peer on a 7210 SAS router, the consequences could be dramatic. It is more effective to control changes on a peer-by-peer basis.

When this command is enabled, a specific peer is established, and you want the peer to remain up, in order for a change to a route policy to take effect, a clear command with the soft or soft-inbound option must be used. When a triggered-policy is enabled, any routine policy change or policy assignment change within the protocol does not take effect until the protocol is reset or a clear command is issued to reevaluate route policies; for example, clear router bgp neighbor x.x.x.x soft. This keeps the peer up and the change made to a route policy is applied only to that peer or group of peers.

Route policy damping commands

damping
Syntax

[no] damping name

Context

config>router>policy-options

Platforms

Supported on all 7210 SAS platforms as described in this document

Description

This command configures a route damping profile to use in route policy entries.

The no form of this command deletes the named route damping profile.

Parameters
name

Specifies the damping profile name. Allowed values are any string up to 32 characters composed of printable, 7-bit ASCII characters. If the string contains special characters (#, $, spaces, and so on), the entire string must be enclosed within double quotes.

half-life
Syntax

half-life minutes

no half-life

Context

config>router>policy-options>damping

Platforms

Supported on all 7210 SAS platforms as described in this document

Description

This command configures the half life value for the route damping profile.

The half life value is the time required for a route to remain stable in order for the Figure of Merit (FoM) value to be reduced by one half; for example, if the half life value is 6 (minutes) and the route remains stable for 6 minutes, the new FoM value is 3 (minutes). After another 3 minutes pass and the route remains stable, the new FoM value is 1.5 (minutes).

When the FoM value falls below the reuse threshold, the route is again considered valid and can be reused or included in route advertisements.

The no form of this command removes the half life value from the damping profile.

Parameters
minutes

Specifies the half life, in minutes, expressed as a decimal integer.

Values

1 to 45

max-suppress
Syntax

max-suppress minutes

no max-suppress

Context

config>router>policy-options>damping

Platforms

Supported on all 7210 SAS platforms as described in this document

Description

This command configures the maximum suppression value for the route damping profile.

This value indicates the maximum time that a route can remain suppressed.

The no form of this command removes the maximum suppression value from the damping profile.

Parameters
minutes

Specifies the maximum suppression time, in minutes, expressed as a decimal integer.

Values

1 to 720

reuse
Syntax

reuse integer

no reuse

Context

config>router>policy-options>damping

Platforms

Supported on all 7210 SAS platforms as described in this document

Description

This command configures the reuse value for the route damping profile.

When the FoM value falls below the reuse threshold, the route is again considered valid and can be reused or included in route advertisements.

The no form of this command removes the reuse parameter from the damping profile.

Parameters
integer

Specifies the reuse value, expressed as a decimal integer.

Values

1 to 20000

suppress
Syntax

suppress integer

no suppress

Context

config>router>policy-options>damping

Platforms

Supported on all 7210 SAS platforms as described in this document

Description

This command configures the suppression value for the route policy damping profile.

A route is suppressed when it has flapped frequently enough to increase the FoM value to exceed the suppress threshold limit. When the FoM value exceeds the suppress threshold limit, the route is removed from the route table or inclusion in advertisements.

The no form of this command removes the suppress value from the damping profile.

Parameters
integer

Specifies the suppress value, expressed as a decimal integer.

Values

1 to 20000

Route policy prefix commands

prefix-list
Syntax

[no] prefix-list name

Context

config>router>policy-options

Platforms

Supported on all 7210 SAS platforms as described in this document

Description

Commands in this context configure a prefix list to use in route policy entries.

The no form of this command deletes the named prefix list.

Parameters
name

Specifies the prefix list name. Allowed values are any string up to 32 characters composed of printable, 7-bit ASCII characters. If the string contains special characters (#, $, spaces, and so on), the entire string must be enclosed within double quotes.

prefix
Syntax

[no] prefix [ipv-prefix/prefix-length] [exact | longer | through length | prefix-length-range length1-length2]

no prefix [ipv-prefix/prefix-length] [exact | longer | through length | prefix-length-range length1-length2]

Context

config>router>policy-options>prefix-list

Platforms

Supported on all 7210 SAS platforms as described in this document

Description

This command creates a prefix entry in the route policy prefix list.

The no form of this command deletes the prefix entry from the prefix list.

Parameters
ip-prefix

Specifies the IP prefix for a prefix list entry, in dotted decimal notation.

Values

ipv4-prefix:

a.b.c.d (host bits must be 0)

ipv4-prefix-length:

0 to 32

ipv6-prefix - x:x:x:x:x:x:x:x (eight 16-bit pieces)

x:x:x:x:x:x:d.d.d.d

x - [0 to FFFF]H

d - [0 to 255]D

ipv6-prefix-le - [0 to 128]

<exact|longer|thro*> : keyword

<length> : [0 to 128] (prefix-length <= length)

<length1-length2> : length1/length - [0 to 128] (prefix-length <= length1 <=length2)

exact

Keyword to specify the prefix list entry only matches the route with the specified ip-prefix and prefix mask (length) values.

longer

Keyword to specify the prefix list entry matches any route that matches the specified ip-prefix and prefix mask length values greater than the specified mask.

through length

Specifies the prefix list entry matches any route that matches the specified ip-prefix and has a prefix length between the specified length values inclusive.

Values

0 to 32

prefix-length-range length1 - length2

Specifies a route must match the most significant bits and have a prefix length with the specific range. The range is inclusive of start and end values.

Values

0 to 32, length2 > length1

Route policy entry match commands

entry
Syntax

entry entry-id

no entry

Context

config>router>policy-options>policy-statement

Platforms

Supported on all 7210 SAS platforms as described in this document, including platforms configured in the access-uplink operating mode

Description

Commands in this context edit route policy entries within the route policy statement.

Multiple entries can be created using unique entries. The 7210 SAS exits the filter when the first match is found and executes the action specified. For this reason, entries must be sequenced correctly from most to least explicit.

An entry does not require matching criteria defined (in which case, everything matches) but must at least define an action to be considered complete. Entries without an action are considered incomplete and are rendered inactive.

The no form of this command removes the specified entry from the route policy statement.

Parameters
entry-id

Specifies the entry ID, expressed as a decimal integer. An entry ID uniquely identifies match criteria and the corresponding action. Nokia recommends that multiple entries be specific entry IDs in staggered increments. This allows users to insert a new entry in an existing policy without needing to renumber all the existing entries.

Values

1 to 4294967295

from
Syntax

[no] from

Context

config>router>policy-options>policy-statement>entry

Platforms

Supported on all 7210 SAS platforms as described in this document, including platforms configured in the access-uplink operating mode

Description

Commands in this context configure policy match criteria based on a route source or the protocol from which the route is received.

If no condition is specified, all route sources are considered to match.

The no form of this command deletes the source match criteria for the route policy statement entry.

family
Syntax

family [ipv4] [ipv6] [vpn-ipv4] [vpn-ipv6] [l2-vpn] [mvpn-ipv4] [ms-pw]

no family

Context

config>router>policy-options>policy-statement>entry>from

Platforms

Supported on all 7210 SAS platforms as described in this document, including platforms configured in the access-uplink operating mode

Description

This command specifies address families as matching conditions.

Parameters
ipv4

Keyword to specify IPv4 routing information.

ipv6

Keyword to specify IPv6 routing information. This keyword is not supported on 7210 SAS platforms configured in the access-uplink operating mode.

vpn-ipv4

Keyword to specify IPv4 VPN routing information. This keyword is not supported on 7210 SAS platforms configured in the access-uplink operating mode.

vpn-ipv6

Keyword to specify IPv6 VPN routing information. This keyword is not supported on 7210 SAS platforms configured in the access-uplink operating mode.

l2-vpn

Keyword that exchanges Layer 2 VPN information. This keyword is not supported on 7210 SAS platforms configured in the access-uplink operating mode.

mvpn-ipv4

Keyword that exchanges multicast VPN related information. Supported on 7210 SAS-T, 7210 SAS-R6, 7210 SAS-R12, 7210 SAS-Mxp, 7210 SAS-Sx/S 1/10GE: standalone and standalone-VC, and 7210 SAS-Sx 10/100GE devices only. This keyword is not supported on 7210 SAS platforms configured in the access-uplink operating mode.

ms-pw

Keyword to specify ms-pw routing information. This keyword is not supported on 7210 SAS platforms configured in the access-uplink operating mode.

area
Syntax

area area-id

no area

Context

config>router>policy-options>policy-statement>entry>from

Platforms

Supported on all 7210 SAS platforms as described in this document

Description

This command configures an OSPF area as a route policy match criterion.

This match criterion is only used in export policies.

All OSPF routes (internal and external) are matched using this criterion if the best path for the route is by the specified area.

The no form of this command removes the OSPF area match criterion.

Parameters
area-id

Specifies the OSPF area ID, expressed in dotted decimal notation or as a 32-bit decimal integer.

Values

ip-address: a.b.c.d

0 to 4294967295

community
Syntax

community name

no community

Context

config>router>policy-options>policy-statement>entry>from

Platforms

Supported on all 7210 SAS platforms as described in this document

Description

This command configures a community list as a match criterion for the route policy entry.

If no community list is specified, any community is considered a match.

The no form of this command removes the community list match criterion.

Default

no community

Parameters
name

Specifies the community list name. Allowed values are any string up to 32 characters composed of printable, 7-bit ASCII characters. If the string contains special characters (#, $, spaces, and so on), the entire string must be enclosed within double quotes.

The name specified must already be defined.

external
Syntax

[no] external

Context

config>router>policy-options>policy-statement>entry>from

Platforms

Supported on all 7210 SAS platforms as described in this document

Description

This command specifies the external route matching criteria for the entry.

Default

no external

group-address
Syntax

group-address prefix-list-name

no group-address

Context

config>router>policy-options>policy-statement>entry>from

Platforms

Supported on all 7210 SAS platforms as described in this document, including platforms configured in the access-uplink operating mode

Description

This command specifies the multicast group address prefix list containing multicast group addresses that are embedded in the join or prune packet as a filter criterion. The prefix list must be configured before entering this command. Prefix lists are configured in the config>router>policy-options>prefix-list context.

The no form of this command removes the criterion from the configuration.

Default

no group-address

Parameters
prefix-list-name

Specifies the prefix list name. Allowed values are any string up to 32 characters composed of printable, 7-bit ASCII characters. If the string contains special characters (#, $, spaces, and so on), the entire string must be enclosed within double quotes.

The prefix-list-name is defined in the config>router>policy-options>prefix-list context.

host-ip
Syntax

host-ip prefix-list-name

Context

config>router>policy-options>policy-statement>entry>from

Platforms

Supported on all 7210 SAS platforms as described in this document, including platforms configured in the access-uplink operating mode

Description

This command specifies a prefix list host IP address as a match criterion for the route policy-statement entry.

Default

no host-ip

Parameters
prefix-list-name

Specifies the prefix-list name. Allowed values are any string up to 32 characters composed of printable, 7-bit ASCII characters. If the string contains special characters (#, $, spaces, and so on), the entire string must be enclosed within double quotes.

The prefix-list-name is defined in the config>router>policy-options>prefix-list context.

interface
Syntax

interface interface-name

no interface

Context

config>router>policy-options>policy-statement>entry>from

Platforms

Supported on all 7210 SAS platforms as described in this document

Description

This command specifies the router interface, specified either by name or address, as a filter criterion.

The no form of this command removes the criterion from the configuration.

Default

no interface

Parameters
ip-int-name

Specifies the name of the interface as a match criterion for this entry. If the string contains special characters (#, $, spaces, and so on), the entire string must be enclosed within double quotes.

level
Syntax

level {1 | 2}

no level

Context

config>router>policy-options>policy-statement>entry>from

config>router>policy-options>policy-statement>entry>to

Platforms

Supported on all 7210 SAS platforms as described in this document

Description

This command specifies the IS-IS route level as a match criterion for the entry.

Default

no level

Parameters
1 | 2

Keyword that matches the IS-IS route learned from level 1 or level 2.

neighbor
Syntax

neighbor {ip-address | prefix-list name}

no neighbor

Context

config>router>policy-options>policy-statement>entry>to

config>router>policy-options>policy-statement>entry>from

Platforms

Supported on all 7210 SAS platforms as described in this document

Description

This command specifies the neighbor address as found in the source address of the actual join and prune message as a filter criterion. If no neighbor is specified, any neighbor is considered a match.

The no form of the of the command removes the neighbor IP match criterion from the configuration.

Default

no neighbor

Parameters
ip-addr

Specifies the neighbor IP address, in dotted decimal notation.

Values

ipv4-address:

a.b.c.d

ipv6-address - x:x:x:x:x:x:x:x[-interface]

x:x:x:x:x:x:d.d.d.d[-interface]

x - [0 to FFFF]H

d - [0 to 255]D

interface - 32 chars max, mandatory for link local addresses

name : [32 chars max]

prefix-list name

Specifies the prefix-list name. Allowed values are any string up to 32 characters composed of printable, 7-bit ASCII characters. If the string contains special characters (#, $, spaces, and so on), the entire string must be enclosed within double quotes.

The name specified must already be defined.

origin
Syntax

origin {igp | egp | incomplete | any}

no origin

Context

config>router>policy-options>policy-statement>entry>from

Platforms

Supported on all 7210 SAS platforms as described in this document

Description

This command configures a BGP origin attribute as a match criterion for a route policy statement entry.

If no origin attribute is specified, any BGP origin attribute is considered a match.

The no form of this command removes the BGP origin attribute match criterion.

Default

no origin

Parameters
igp

Keyword that configures matching path information originating within the local AS.

egp

Keyword that configures matching path information originating in another AS.

incomplete

Keyword that configures matching path information learned by another method.

any

Keyword that specifies to ignore this criteria.

policy-statement
Syntax

[no] policy-statement name

Context

config>router>policy-options

Platforms

Supported on all 7210 SAS platforms as described in this document, including platforms configured in the access-uplink operating mode

Description

Commands in this context configure a route policy statement. The policy statement is a logical grouping of match and action criteria. The processing action taken is determined by the action associated with the entries configured in the policy statement.

In the access-uplink operating mode, route policy statements enable appropriate processing of IGMP group membership reports received from hosts.

The no form of this command deletes the policy statement.

Default

no policy-statement

Parameters
name

Specifies the route policy statement name. Allowed values are any string up to 32 characters composed of printable, 7-bit ASCII characters. If the string contains special characters (#, $, spaces, and so on), the entire string must be enclosed within double quotes.

prefix-list
Syntax

prefix-list name [name...up to 5 max]

no prefix-list

Context

config>router>policy-options>policy-statement>entry>from

config>router>policy-options>policy-statement>entry>to

Platforms

Supported on all 7210 SAS platforms as described in this document, including platforms configured in the access-uplink operating mode

Description
Note:

The config>router>policy-options>policy-statement>entry>to context is not supported on 7210 SAS platforms configured in the access-uplink operating mode.

This command configures a prefix list as a match criterion for a route policy statement entry.

If no prefix list is specified, any network prefix is considered a match.

The prefix lists specify the network prefix (this includes the prefix and length) a specific policy entry applies.

A maximum of five prefix names can be specified.

The no form of this command removes the prefix list match criterion.

Default

no prefix-list

Parameters
name

Specifies the prefix list name. Allowed values are any string up to 32 characters composed of printable, 7-bit ASCII characters. If the string contains special characters (#, $, spaces, and so on), the entire string must be enclosed within double quotes.

protocol
Syntax

protocol {protocol} [all | {instance instance-id}]

no protocol

Context

config>router>policy-options>policy-statement>entry>from

config>router>policy-options>policy-statement>entry>to

Platforms

Supported on all 7210 SAS platforms as described in this document

Description

This command configures a routing protocol as a match criterion for a route policy statement entry. This command is used for both import and export policies depending how it is used.

If no protocol criterion is specified, any protocol is considered a match.

The no form of this command removes the protocol match criterion.

Default

no protocol

Parameters
protocol

Specifies the protocol name to use as the match criterion.

Values

direct, static, bgp, isis, ospf, rip, aggregate, bgp-vpn, igmp, ospf3, ldp, periodic

The rip protocol value is supported only on 7210 SAS-Mxp.

instance-id

Specifies the OSPF or IS-IS instance.

Values

1 to 31

all

Keyword to specify OSPF- or ISIS-only.

source-address
Syntax

source-address ip-address

no source-address

Context

config>router>policy-options>policy-statement>entry>from

Platforms

Supported on all 7210 SAS platforms as described in this document, including platforms configured in the access-uplink operating mode

Description

This command specifies the source address that is embedded in the join or prune packet as a filter criterion.

The no form of this command removes the criterion from the configuration.

This command specifies a multicast data source address as a match criterion for this entry.

Parameters
ip-address

Specifies the IP prefix for the IP match criterion, in dotted decimal notation.

Values

ipv4-address - a.b.c.d

ipv6-address - x:x:x:x:x:x:x:x (eight 16-bit pieces)

x:x:x:x:x:x:d.d.d.d

x - [0 to FFFF]H

d - [0 to 255]D

tag
Syntax

tag tag

no tag

Context

config>router>policy-options>policy-statement>entry>from

Platforms

Supported on all 7210 SAS platforms as described in this document

Description

This command adds an integer tag to the static route. These tags are then matched to control route redistribution.

The no form of this command removes the tag field match criterion.

Default

no tag

Parameters
tag

Specifies to match a specific external LSA tag field.

Values

no-tag, 1 to 4294967295

to
Syntax

[no] to

Context

config>router>policy-options>policy-statement>entry

Platforms

Supported on all 7210 SAS platforms as described in this document

Description

Commands in this context configure export policy match criteria based on a route destination or the protocol into which the route is being advertised.

If no condition is specified, all route destinations are considered to match.

The to command context only applies to export policies. If it is used for an import policy, match criterion is ignored.

The no form of this command deletes export match criteria for the route policy statement entry.

type
Syntax

type type

no type

Context

config>router>policy-options>policy-statement>entry>from

Platforms

Supported on all 7210 SAS platforms as described in this document

Description

This command configures an OSPF type metric as a match criterion in the route policy statement entry.

If no type is specified, any OSPF type is considered a match.

The no form of this command removes the OSPF type match criterion.

Parameters
type

Specifies to match OSPF routes with LSAs.

Values

1 — Matches OSPF routes with type 1 LSAs

2 — Matches OSPF routes with type 2 LSAs

Route policy action commands

action
Syntax

action {accept | next-entry | next-policy | reject}

no action

Context

config>router>policy-options>policy-statement>entry

Platforms

Supported on all 7210 SAS platforms as described in this document, including platforms configured in the access-uplink operating mode

Description

Commands in this context configure actions to take for routes matching a route policy statement entry.

This command is required and must be entered for the entry to be active.

Any route policy entry without the action command is considered incomplete and inactive.

The no form of this command deletes the action context from the entry.

Default

no action

Parameters
accept

Keyword to specify routes matching the entry match criteria is accepted and propagated.

next-entry

Keyword to specify that the actions specified would be made to the route attributes and then policy evaluation would continue with next policy entry (if any others are specified).

next-policy

Keyword to specify that the actions specified would be made to the route attributes, and then policy evaluation would continue with next route policy (if any others are specified).

reject

Keyword to specify routes matching the entry match criteria would be rejected.

aigp-metric
Syntax

aigp-metric metric

aigp-metric metric add

aigp-metric igp

no aigp-metric

Context

config>router>policy-options>policy-statement>default-action

config>router>policy-options>policy-statement>entry>action

Platforms

7210 SAS-Mxp, 7210 SAS-R6, and 7210 SAS-R12

Description

The effect of this command on a route matched and accepted by a route policy entry depends on how the policy is applied (BGP import policy versus BGP export policy), the type of route, and the specific form of this command.

In a BGP import policy, this command is used to:

  • associate an AIGP metric with an iBGP route received with an empty AS path and no AIGP attribute

  • associate an AIGP metric with an eBGP route received without an AIGP attribute that has an AS path containing only AS numbers belonging to the local AIGP administrative domain

  • modify the received AIGP metric value before BGP path selection

In a BGP export policy, this command is used to:

  • add the AIGP attribute and set the AIGP metric value in a BGP route originated by exporting a direct, static, or IGP route from the routing table

  • remove the AIGP attribute from a route advertisement to a specific peer

  • modify the AIGP metric value in a route advertisement to a specific peer

The no form of this command removes the AIGP attribute and any explicit AIGP metric value changes that were previously configured using this command.

Default

no aigp-metric

Parameters
add

Keyword to add the AIGP attribute.

igp

Keyword to set the AIGP metric value to the IGP metric value.

metric

Specifies the AIGP metric value.

Values

0 to 4294967295

as-path
Syntax

as-path {add | replace} name

no as-path

Context

config>router>policy-options>policy-statement>default-action

config>router>policy-options>policy-statement>entry>action

Platforms

Supported on all 7210 SAS platforms as described in this document

Description

This command assigns a BGP AS path list to routes matching the route policy statement entry.

If no AS path list is specified, the AS path attribute is not changed.

The no form of this command disables the AS path list editing action from the route policy entry.

Default

no as-path

Parameters
add

Keyword to specify that the AS path list is to be prepended to an existing AS list.

replace

Keyword to specify that the AS path list replaces any existing AS path attribute.

name

Specifies the AS path list name. Allowed values are any string up to 32 characters composed of printable, 7-bit ASCII characters. If the string contains special characters (#, $, spaces, and so on), the entire string must be enclosed within double quotes.

The name specified must already be defined.

as-path-prepend
Syntax

as-path-prepend as-num [repeat]

no as-path-prepend

Context

config>router>policy-options>policy-statement>default-action

config>router>policy-options>policy-statement>entry>action

Platforms

Supported on all 7210 SAS platforms as described in this document

Description

The command prepends a BGP AS number once or numerous times to the AS path attribute of routes matching the route policy statement entry.

If an AS number is not configured, the AS path is not changed.

If the optional number is specified, the AS number is prepended as many times as indicated by the number.

The no form of this command disables the AS path prepend action from the route policy entry.

Default

no as-path-prepend

Parameters
as-num

Specifies the AS number to prepend, expressed as a decimal integer.

Values

1 to 4294967295

repeat

Specifies the number of times to prepend the specified AS number, expressed as a decimal integer.

Values

1 to 50

community
Syntax

community {{add name [remove name]} | {remove name [add name]} | {replace name}}

no community

Context

config>router>policy-options>policy-statement>default-action

config>router>policy-options>policy-statement>entry>action

Platforms

Supported on all 7210 SAS platforms as described in this document

Description

This command adds or removes a BGP community list to or from routes matching the route policy statement entry.

If no community list is specified, the community path attribute is not changed.

The community list changes the community path attribute according to the add and remove keywords.

The no form of this command disables the action to edit the community path attribute for the route policy entry.

Default

no community

Parameters
add

Keyword that adds the specified community list to an existing list of communities.

remove

Keyword that removes the specified community from the existing list of communities.

replace

Keyword to specify that the community list replaces an existing community attribute.

name

Specifies the community list name. Allowed values are any string up to 32 characters composed of printable, 7-bit ASCII characters. If the string contains special characters (#, $, spaces, and so on), the entire string must be enclosed within double quotes.

damping
Syntax

damping {name | none}

no damping

Context

config>router>policy-options>policy-statement >default-action

config>router>policy-options>policy-statement>entry>action

Platforms

Supported on all 7210 SAS platforms as described in this document

Description

This command configures a damping profile used for routes matching the route policy statement entry.

If no damping criterion is specified, the default damping profile is used.

The no form of this command removes the damping profile associated with the route policy entry.

Default

no damping

Parameters
name

Specifies the damping profile name. Allowed values are any string up to 32 characters composed of printable, 7-bit ASCII characters. If the string contains special characters (#, $, spaces, and so on), the entire string must be enclosed within double quotes.

The name specified must already be defined.

none

Keyword that disables route damping for the route policy.

default-action
Syntax

default-action {accept | next-entry | reject}

no default-action

Context

config>router>policy-options>policy-statement

Platforms

Supported on all 7210 SAS platforms as described in this document, including platforms configured in the access-uplink operating mode

Description

This command configures actions for routes that do not match any route policy statement entries when the accept parameter is specified.

The default-action command can be set to all available action states. If the action states are accepted or rejected, the policy evaluation terminates and a result is returned.

If a default action is defined and no matches occur with the entries in the policy, the default action is used.

If a default action is defined and one or more matches occur with the entries of the policy, the default action is not used.

The no form of this command deletes the default-action context for the policy statement.

Default

no default-action

Parameters
accept

Keyword to specify routes matching the entry match criteria are accepted and propagated.

next-entry

Keyword to specify that the actions specified would be made to the route attributes and then policy evaluation would continue with next policy entry (if any others are specified).

reject

Keyword to specify routes matching the entry match criteria would be rejected.

local-preference
Syntax

local-preference preference

no local-preference

Context

config>router>policy-options>policy-statement>default-action

config>router>policy-options>policy-statement>entry

Platforms

Supported on all 7210 SAS platforms as described in this document

Description

This command assigns a BGP local preference to routes matching a route policy statement entry.

If no local preference is specified, the BGP configured local preference is used.

The no form of this command disables assigning a local preference in the route policy entry.

Default

no local-preference

Parameters
preference

Specifies the local preference, expressed as a decimal integer.

Values

0 to 4294967295

metric
Syntax

metric {add | subtract | set} metric

no metric

Context

config>router>policy-options>policy-statement>default-action

config>router>policy-options>policy-statement>entry>action

Platforms

Supported on all 7210 SAS platforms as described in this document

Description

This command assigns a metric to routes matching the policy statement entry.

If no metric is specified, the configured metric is used. If neither is defined, no metric is advertised.

The value assigned to the metric by the route policy is controlled by the required keywords.

The no form of this command disables assigning a metric in the route policy entry.

Default

no metric

Parameters
add

Keyword to specify integer is added to any existing metric. If the result of the addition results in a number greater than 4294967295, the value 4294967295 is used.

subtract

Keyword to specify integer is subtracted from any existing metric. If the result of the subtraction results in a number less than 0, the value of 0 is used.

set

Keyword to specify integer replaces any existing metric.

metric

Specifies the metric modifier, expressed as a decimal integer.

Values

0 to 4294967295

next-hop
Syntax

next-hop ip-address

no next-hop

Context

config>router>policy-options>policy-statement>default-action

config>router>policy-options>policy-statement>entry>action

Platforms

Supported on all 7210 SAS platforms as described in this document

Description

This command assigns the specified next-hop IP address to routes matching the policy statement entry.

If a next-hop IP address is not specified, the next-hop attribute is not changed.

The no form of this command disables assigning a next-hop address in the route policy entry.

Default

no next-hop

Parameters
ip-address

Specifies the next-hop IP address in dotted decimal notation.

Values

ipv4-prefix:

a.b.c.d (host bits must be 0)

ipv4-prefix-length:

0 to 32

next-hop-self
Syntax

[no] next-hop-self

Context

config>router>policy-options>policy-statement>default-action

config>router>policy-options>policy-statement>entry>action

Platforms

Supported on all 7210 SAS platforms as described in this document

Description

This command advertises a next-hop IP address belonging to this router, even if a third-party next hop is available to routes matching the policy statement entry.

The no form of this command disables advertising the next-hop-self command for the route policy entry.

Default

no next-hop-self

origin
Syntax

origin {igp | egp | incomplete}

no origin

Context

config>router>policy-options>policy-statement>default-action

config>router>policy-options>policy-statement>entry>action

Platforms

Supported on all 7210 SAS platforms as described in this document

Description

This command sets the BGP origin assigned to routes exported into BGP.

If the routes are exported into protocols other than BGP, this option is ignored.

The no form of this command disables setting the BGP origin for the route policy entry.

Default

no origin

Parameters
igp

Keyword that sets the path information as originating within the local AS.

egp

Keyword that sets the path information as originating in another AS.

incomplete

Keyword that sets the path information as learned by some other means.

preference
Syntax

preference preference

no preference

Context

config>router>policy-options>policy-statement>default-action

config>router>policy-options>policy-statement>entry>action>action

Platforms

Supported on all 7210 SAS platforms as described in this document

Description

This command assigns a route preference to routes matching the route policy statement entry.

If no preference is specified, the default Route Table Manager (RTM) preference for the protocol is used.

The no form of this command disables setting an RTM preference in the route policy entry.

Default

no preference

Parameters
preference

Specifies the route preference, expressed as a decimal integer.

Values

1 to 255 (0 represents unset — MIB only)

tag
Syntax

tag tag

no tag

Context

config>router>policy-options>policy-statement>default-action

config>router>policy-options>policy-statement>entry>action

Platforms

Supported on all 7210 SAS platforms as described in this document

Description

This command assigns an OSPF tag to routes matching the entry. The tag value is used to apply a tag to a route for either an OSPF or RIP route. A hexadecimal value of 4 octets can be entered.

For OSPF, all four octets can be used.

For RIP, only the two most significant octets are used when more than two octets are configured.

The no form of this command removes the tag.

Default

no tag

Parameters
tag

Specifies to assign an OSPF or ISIS tag to routes matching the entry.

Values

Accepts decimal or hex formats:

OSPF and ISIS:

[0x0..0xFFFFFFFF]H

RIP:

[0x0..0xFFFF]H

type
Syntax

type {type}

no type

Context

config>router>policy-options>policy-statement>default-action

config>router>policy-options>policy-statement>entry>action

Platforms

Supported on all 7210 SAS platforms as described in this document

Description

This command assigns an OSPF type metric to routes matching the route policy statement entry and being exported into OSPF.

The no form of this command disables assigning an OSPF type within the route policy entry.

Default

no type

Parameters
type

Specifies the OSPF type metric.

Values

1 — Set as OSPF routes with type 1 LSAs

2 — Set as OSPF routes with type 2 LSAs

Show commands

policy
Syntax

policy [name | damping | prefix-list name |as-path name |community name | admin]

Context

show>router

Platforms

Supported on all 7210 SAS platforms as described in this document

Description

This command displays configured policy statement information.

Parameters
policy name

Displays information similar to the info command for a specific policy-statement. If a name is provided, the matching policy-statement displays. If no statement name is specified, a list of all policies statements and descriptions display.

damping

Displays the damping profile for use in the route policy.

prefix-list name

Displays the prefix lists configured in the route policy.

as-path name

Displays AS path regular expression statements used in the route policy.

community name

Displays community lists used in the route policy.

admin

Keyword that displays the entire policy option configuration, including any uncommitted configuration changes. This command is similar to the info command.

Output

The following outputs are examples of router policy statement information, and Output fields: route policy describes the output fields.

Sample output: show router policy

The show router policy command displays all configured route policies.

A:ALA-1# show router policy 
===============================================================================
Route Policies
===============================================================================
Policy                           Description                                    
-------------------------------------------------------------------------------
OSPF to OSPF                     Policy Statement for 'OSPF to OSPF'
Direct And Aggregate             Policy Statement ABC
-------------------------------------------------------------------------------
Policies : 2
===============================================================================
A:ALA-1# 

Sample output: show router policy admin

The show router policy admin command is similar to the info command, which displays information about the route policies and parameters.

*A:7210-SAS>show>router# policy admin
    prefix-list "abc"
        prefix 10.1.1.0/24 longer
        prefix 10.1.1.1/32 exact
        prefix 10.1.0.0/16 prefix-length-range 16-24
    exit
    community "SOO" members "origin:12345:1"
    community "sample" members "target:12345:10"
    as-path "null" "null"
    as-path "test" "1234"
    as-path "prevent loop" "null"
    damping "re"
        reuse 100
    exit
    damping "max"
        max-suppress 20
    exit
    damping "sup"
        suppress 20000
    exit
    damping "half"
        half-life 10
    exit
    damping "test"
    exit
    policy-statement "abcd"
        description "Test for policy statements"
        entry 1
            from
                area 0.0.0.0
            exit
to
                protocol bgp
            exit
            action accept
            exit
        exit
        entry 2
            from
                community "sample"
            exit
            to
                neighbor 10.2.2.2
            exit
            action accept
            exit
        exit
        entry 3
            from
                external
            exit
            to
                level 2
            exit
            action accept
            exit
        exit
        entry 4
            from
                family vpn-ipv4
            exit
            to
                protocol bgp-vpn
            exit
            action accept
            exit
        exit
      entry 5
            from
                protocol bgp
            exit
            action accept
                next-hop 10.1.1.1
            exit
        exit
        entry 6
            from
                protocol bgp
            exit
            action accept
                as-path add "null"
            exit
        exit
        entry 7
            from
                protocol bgp
            exit
            action accept
                as-path replace "sample"
            exit
exit
        default-action accept
        exit
    exit
    policy-statement "test"
        entry 2
            from
            exit
            to
            exit
            action accept
            exit
        exit
        default-action accept
        exit
    exit
*A:7210-SAS>show>router#

Sample output: show router policy name

The show router policy name command displays information about a specific route policy.

A:ALA-1# show router policy "OSPF To OSPF"
    entry 10
        description "Entry For Policy Statement OSPF To OSPF"
        from
            protocol ospf
        exit
        to
            protocol ospf
        exit
        action accept
            tag 100
        exit
    exit
    default-action reject
ALA-1#
Sample output
d*A:dut-c>config>router>policy-options>policy-statement# info detail
----------------------------------------------
                description "Policy From direct To rip"
                entry 2
                    description "Entry 2 - From Prot. rip To rip"
                    from
                        protocol rip
                        no neighbor
                        no prefix-list
                        no as-path
                        no as-path-group
                        no community
                        no type
                        no area
                        no level
                        no external
                        no host-ip
                        no group-address
                        no interface
                        no tag
                        no family
                    exit
                    to
                        protocol rip
                        no neighbor
                        no level
                        no prefix-list
                    exit
Table 4. Output fields: route policy

Label

Description

Policy

Displays a list of route policy names

Description

Displays the description of each route policy

Policies

The total number of policies configured

Damping

Displays the damping profile name

half-life

Displays the half-life parameter for the route damping profile

max-suppress

Displays the maximum suppression parameter configured for the route damping profile

Prefix List

Displays the prefix list name and IP address/mask and whether the prefix list entry only matches (exact) the route with the specified ip-prefix and prefix mask (length) values or values greater (longer) than the specified mask

AS Path Name

Displays a list of AS path names

AS Paths

Displays the total number of AS paths configured

Community Name

Displays a list of community names

Communities

Displays the total number of communities configured