System initialization and boot options

This section describes the system initialization and boot option process.

Boot process

The router startup process begins after a reset or power cycle with the firmware initializing the hardware before executing the Boot Loader images. The Boot Loader then executes the Boot Options File (BOF) to load the SR OS software image and configuration. The BOF file contains system initialization commands including the software image and configuration locations.

SR OS Boot Loader, software images, and configuration files are stored in storage media cards referred to as CF in the system. See Storage devices for more information about the type of storage supported for each platform.

The following diagram shows the system boot process from the firmware up to the SR OS image and configuration file.

Figure 1. Boot process

Boot Loader

The Boot Loader executes the initialization parameters from the BOF to load the software images and configuration file.

The Boot Loader phase can be manually interrupted even if the BOF is present by pressing any key on the console connected to the console port. This is done by typing sros and pressing the Enter key within 30 seconds to enter the BOF Manual Mode. This mode allows the configuration of the BOF system initialization commands manually and overwrites the existing BOF file if present.

Different Boot Loader images are used depending on the CPM control module:

  • 7705 SAR-1, 7705 SAR-Hx, 7705 SAR-Mx
    • bootaa64.efi is the original Boot Loader image located in /EFI/BOOT

    • bootaa64.efi executes the other images in /EFI/BOOT/aarch64 before executing the BOF file and loading SR OS TiMOS software images and configuration

Boot Options File

The BOF file (bof.cfg) must be located at the root of the CF3 card directory and contains various system initialization commands including:

  • management Ethernet port (speed, duplex, IP address, static routes)
  • console port speed
  • software image locations
  • configuration file locations
  • BOF and configuration file encryption settings
  • BOF password
  • system profile
  • wait time
  • Zero Touch Provisioning
  • licenses
  • persistency

BOF manual mode

The system enters the BOF manual mode if the BOF is not present on cf3:\ or if the user interrupts the Boot Loader phase and requires access to the console port for configuration.

After the manual BOF configuration is completed and saved, a bof.cfg file with the new configured command options is created on cf3:\ and used for subsequent reboots. The Boot Loader image then processes the new BOF command options to boot the system.

This process is described in the following diagram.

Figure 2. BOF manual mode

Software and configuration

The software image and configuration file location are configured in the BOF.

Up to three locations, local or remote, can be configured for the software image and configuration file defined as primary image, secondary image, tertiary image, primary config, secondary config and tertiary config in the BOF.

Before loading the configuration, the software first attempts to read the license file if one has been included in the BOF. If a license file is found, it is activated. If there are any issues with the activation, a log event is raised, and the startup processing continues with the reading of the configuration file.

The following usage guidelines apply:

  • The primary, secondary, and tertiary image locations must have the same version of software. If the secondary or tertiary image is configured with an older software image, this may result in a failure to load the configuration file as the file may contain commands only applicable to the more recent release.
  • Similarly, the secondary and tertiary configuration files, if used, should be saved with the same version of software as the software executed on boot as it can result in a failure to load the configuration file otherwise.
  • In the model-driven configuration mode, with incremental saved configuration files enabled, the primary configuration location supports complete and incremental saved configuration files. The secondary and tertiary configuration locations support complete saved configuration files. The user must ensure that complete saved configuration files are stored at both locations.

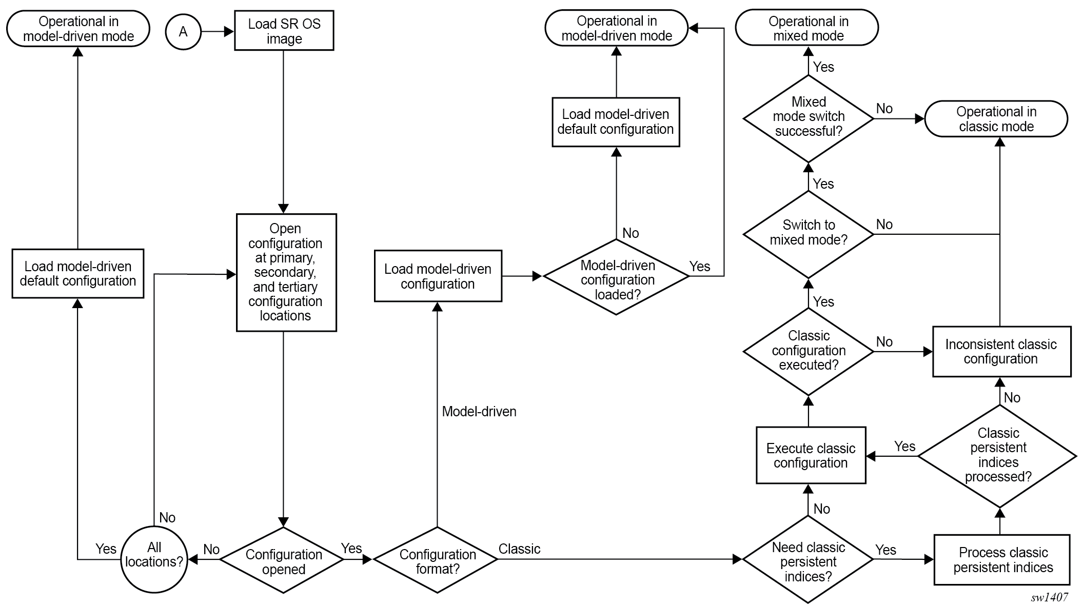
The following diagram provides additional details on the boot process differences between classic and MD-CLI configuration file processing.

Figure 3. Load SR OS configuration

Management interface configuration modes

The system can operate in different management interface configuration modes, which affect the CLI and network management protocols that can be used to configure the system. When the system boots and loads the configuration file, the configuration mode is set as follows:

  • The default configuration mode is model-driven and a model-driven configuration file format is loaded.

    The value of configure system management-interface configuration-mode in the configuration file must not be classic or mixed.

  • If the configuration file has exit all as the first executable line, the configuration mode is set to classic and a classic configuration file format is loaded. Lines beginning with a number sign character (#) are ignored.
    • The configuration mode may be changed to mixed if the value of configure system management-interface configuration-mode is mixed in the configuration file.
    • The value of configure system management-interface configuration-mode in the configuration file must not be model-driven.

See "Management interface configuration modes" in the 7705 SAR Gen 2 System Management Guide for more information.

Initial installation and software update

SR OS is preinstalled on 7705 SAR Gen 2 systems from Nokia. The user is not required to perform initial software installation.

The 7705 SAR Gen 2 boot files are released by Nokia in a cflash package. When upgrading or changing software, the boot files must be placed in the root of cf3:\. The BOF primary location must be configured to to the location of the boot files.

USB recovery boot

  • USB drive installed in cf:2\ containing the cflash package from Nokia that includes the boot files for the desired SR OS software release. The cflash package must be extracted and placed in the root of the USB drive. The files are preconfigured by Nokia to use the correct boot settings and should not be modified for the recovery procedure.
WARNING: The USB recovery procedure erases the contents of the eMMC or SD card. Nokia recommends creating a backup of the eMMC or SD card contents, if possible, to prevent data loss.

The 7705 SAR Gen 2 supports a boot recovery procedure using the USB drive installed on cf2:\. This procedure should be used only if the eMMC or SD card on cf3:\ becomes corrupt and the system fails to boot.

Perform the following steps to recover the eMMC or SD card to a bootable state.

  1. Power on the system.
  2. On the boot screen, press the Up arrow key to enter the Recovery menu when the screen displays the following message: Autoboot in # seconds.
    Booting /MemoryMapped(0xa0000000, 0x199000)
    
    Boot rom version is v72
    Nokia 7xxx Boot ROM. Copyright 2020-2025 Nokia
    All rights reserved. All use is subject to applicable license agreements.
    X-0.0.18017 on Sat Feb 1 02:15:28 UTC 2025 by builder
    
    INFO: Board type 0x24 [xxxxx_r3]
    Autoboot in 3 seconds
  3. In the Recovery Menu, enter 1 to select the Recover using USB(cf2) option.
    ------------------------------
    Recovery Menu:
    ------------------------------
    1. Recover using USB(cf2)
    2. Exit
    
    Enter valid recovery drive option: 1
  4. Enter Y to confirm the recovery process.
    eMMC
    ------------------------------
    Recovery Menu:
    ------------------------------
    1. Recover using USB(cf2)
    2. Exit
    
    Enter valid recovery drive option: 1
    
    [WARNING]: eMMC(cf3) will be erased during recovery. Ensure to have a backup before proceeding.
    Continue to recover eMMC(cf3) using USB(cf2) - y/ [N] ? y
    SD card
    d

Upon user confirmation in step 4, the system reformats the eMMC or SD card using the files from the USB drive, then initiates the boot process.

Storage card content

SR OS software downloaded from the Nokia support website includes boot and operating system images for all platforms. This section describes the required storage media card directory and filenames on a per-platform basis to clarify which files and directory apply to which platform.

On the 7705 SAR-1, the primary copy of the SR OS software is located on the eMMC on cf3:\.

On the 7705 SAR-Hx and 7705 SAR-Mx, the primary copy of SR OS is located on the SD card on cf3:\.

Configurations and executable images can be stored in any storage media supported by the platform while the boot loader images, and boot option file must be installed in the cf3: storage device.

See the Storage devices section for the list of storage media names, locations, and support.

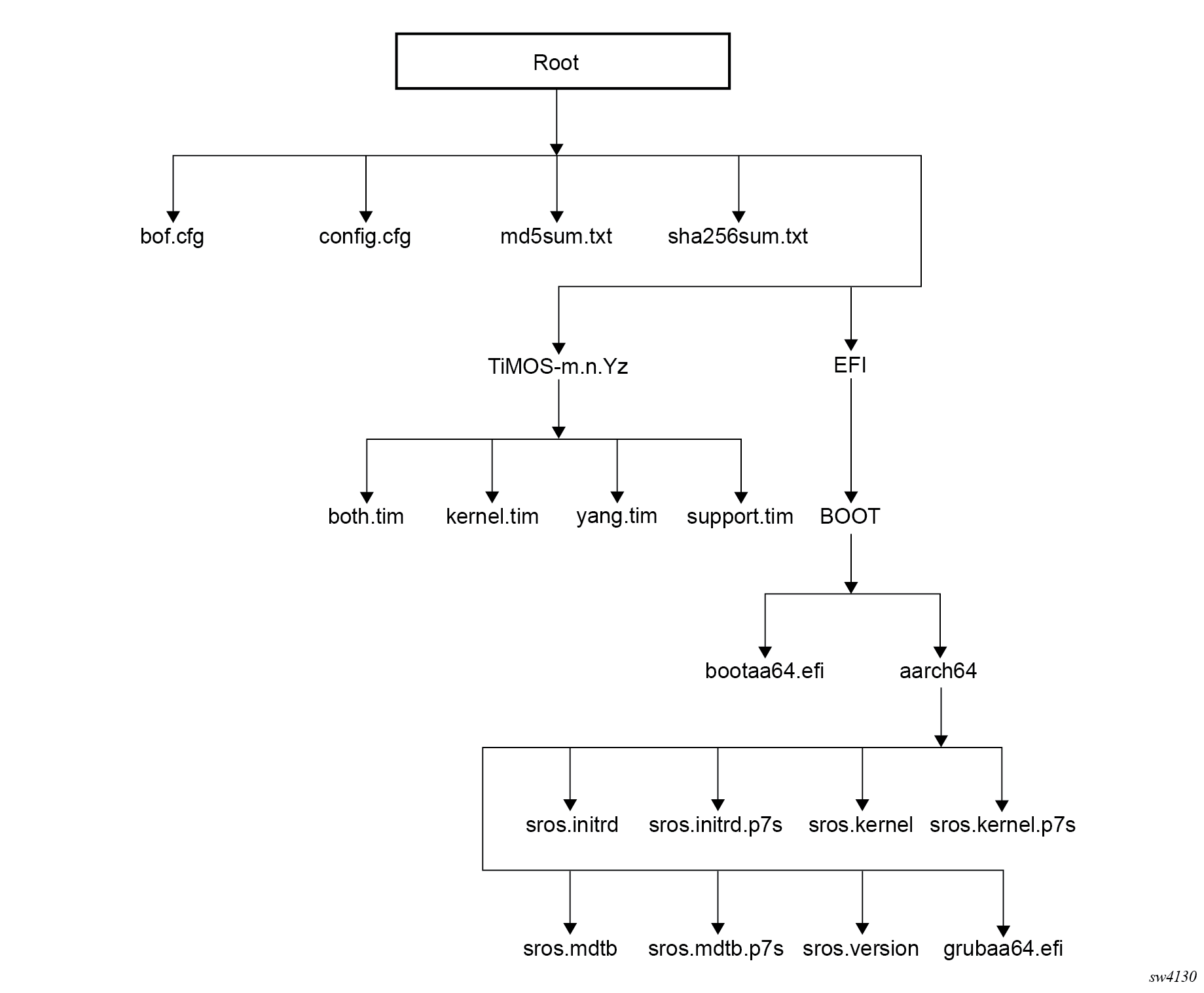
7705 SAR-1, 7705 SAR-Hx and 7705 SAR-Mx storage card content

When installing a new storage media card into the system for the first time, ensure that the media card contains only the software files shipped by Nokia.

The following figure shows the required storage media card directory structure and filenames.

Figure 4. Files on storage card — 7705 SAR-1, 7705 SAR-Hx and 7705 SAR-Mx

The following files are present on the storage media card:

  • bof.cfg – boot option file

  • config.cfg – default configuration file

  • md5sum.txt – MD5 checksum file

  • sha256sum.txt – SHA256 checksum file

  • TiMOS-m.n.Yz:

    m – signifies a major release number

    n – signifies a minor release number

    Y: A signifies an alpha release

    B – signifies a beta release

    M – signifies a maintenance release

    R – signifies a released software

    z – signifies a version number

    • both.tim – CPM and IOM image file

    • kernel.tim – host operating system

    • support.tim – required data for SR OS .tim files
    • yang.tim – YANG model library

The following files and folder structure under /EFI should only be included if the system is booted with a new storage media card installed for the first time:

  • EFI:

    • BOOT:

      • bootaa64.efi – EFI file; Boot Loader

      • aarch64

        sros.mdtb - device tree blob

        sros.initrd – OS installer file; installer rootfs

        sros.kernel – OS installer file; installer kernel

        sros.version – OS installer file; installer version

        grubaa64.efi – EFI file; GRUB boot loader

        sros.kernel.p7s - OS installer file; installer kernel digital signature

        sros.initrd.p7s - OS installer file; installer rootfs digital signature

        sros.mdtb.p7s - device tree blob digital signature

Persistent indexes in classic and mixed configuration mode

The BOF persist command option specifies whether the system should preserve system indexes when the configuration is saved. During a subsequent boot, the index file is read along with the configuration file. As a result, a number of system indexes are preserved between reboots, including the SNMP interface index, LSP IDs, path IDs, and so on. If persistence is not required and the configuration file is successfully processed, the system becomes operational. If persist is required, a matching config.ndx file must be successfully processed before the system can become operational. Configuration and index files must have the same filename prefix such as config.cfg and config.ndx and are created at the same time when an admin save command is executed. Note that the persistence option must be enabled to deploy a Network Management System (NMS) using SNMP. The default is off.

Note: System indexes in model-driven configuration mode are always persistent.

BOF and configuration file encryption

In cases where the platform is not installed in a physically secure location, the user can encrypt the BOF and the configuration file to halt or hinder interpretation of the file content.

By default, the BOF and configuration files are not encrypted. When encryption is enabled for either file and a change is saved , the original file is moved to filename.1 and the encrypted file becomes the new filename.cfg.

Caution: The first time a file is encrypted and the original file is moved to filename.1, the filename.1 file is unencrypted. Delete the unencrypted file to maintain node security.

When the BOF is encrypted on the Compact Flash, the BOF interactive menu can be used during node startup to access the file and modify BOF fields. To prevent unauthorized modification of the BOF using the BOF interactive menu, configure a password using the following command:

  • MD-CLI
    bof configuration password
  • classic CLI
    bof password

The BOF interactive menu is accessible only when the configured password is entered. If the correct password is not entered in 30 seconds, the node reboots.

See Configuring BOF encryption for information about configuring BOF encryption. See Configuring the BOF interactive menu password for information about configuring the BOF interactive menu password. See Configuring configuration file encryption for information about configuring configuration file encryption.

System profiles

System profiles provide flexibility when using line cards by supporting different system capabilities. The system profile is defined in the BOF and is used by the system when it is next rebooted.

The following system profiles are supported on 7705 SAR Gen 2 platforms:

  • profile none

    This profile represents the existing system capabilities. This profile is indicated by the omission of the profile parameter in the BOF.

  • profile A

    This profile is intended for generic deployment scenarios, IP forwarding and MPLS switching use-cases.

  • profile B

    This profile is intended for applications requiring high packet manipulation and processing (for example, NAT and IPsec).

Use the following command to configure the profile:
  • MD-CLI
    bof system profile
  • classic CLI
    bof system-profile

When changing between system profiles, it is mandatory to remove all configuration commands for features that are not supported in the target system profile before rebooting the system, otherwise the reboot fails at the unsupported configuration command on startup.

On the 7705 SAR Gen 2, the following conditions apply about the profile parameter:

  • The default system profile is none when the parameter is omitted.

  • The parameter can be configured to either profile-a or profile-b.

  • If the parameter is configured to an invalid value, it is ignored and profile none is used by the system.

Use the following command to display the BOF system profile:

  • MD-CLI
    admin show configuration bof | match profile
  • classic CLI
    show bof | match system-profile

The BOF system profile used by the system when it booted can be seen in the boot messages (using the show boot-messages command), which display the BOF read when rebooting.

Use the following command to display the system profile that is in use on the system.
show chassis | match "System Profile"

Configuring the Boot Options File with CLI

This section provides information about configuring BOF parameters with CLI.

Basic BOF configuration

The parameters which specify the location of the image filename that the router tries to boot from and the configuration file are in the BOF.

The most basic BOF configuration should include the following:

  • primary address

  • primary image location

  • primary configuration location

The following is an example of a basic BOF configuration.

MD-CLI

[]
A:admin@node-2# admin show configuration bof
# TiMOS-B-22.2.R1 both/x86_64 Nokia 7705 SAR Copyright (c) 2000-2022 Nokia.
# All rights reserved. All use subject to applicable license agreements.
# Built on Sat Feb 26 15:31:00 PST 2022 by builder in /builds/c/222B/R1/panos/main/sros
# Configuration format version 22.2 revision 0

# Generated 2022-03-07T17:08:41.4+00:00 by admin from Console

bof {
    configuration {
        primary-location "cf3:\config.cfg"
    }
    console {
        speed 115200
    }
    dns {
        domain "example.com"
        primary-server 10.251.72.68
        secondary-server 10.251.10.29
    }
    image {
        primary-location "cf3:\timos\"
    }
    li {
        local-save false
        separate false
    }
    license {
        primary-location "cf3:\license.txt"
    }
    port "management" {
        autonegotiate true
    }
    router "management" {
        interface "management" {
            cpm active {
                ipv4 {
                    ip-address 192.168.189.52
                    prefix-length 24
                }
            }
            cpm standby {
            }
        }
        static-routes {
            route 192.168.0.0/16 {
                next-hop 192.168.189.1
            }
            route 172.16.0.0/16 {
                next-hop 192.168.189.1
            }
            
        }
    }
    system {
        fips-140 false
        persistent-indices true
    }
}

# Finished 2022-03-07T17:09:40.4+00:00

classic CLI

A:node-2# show bof 
===============================================================================
BOF (Memory)
===============================================================================
    primary-image    ftp://*:*@192.168.15.1/./images/
    primary-config   ftp://*:*@192.168.15.1/./images/dut-a.cfg
    address          192.168.189.53/16 active
    address          192.168.189.54/16 standby
    static-route     192.0.2.0/24 next-hop 192.0.2.254
    static-route     192.168.0.0/16 next-hop 192.0.2.254
    static-route     192.168.10.10/16 next-hop 192.0.2.254
    autonegotiate
    duplex           full
    speed            100
    wait             3
    persist          off
    console-speed    115200
===============================================================================

Common configuration tasks

This sections describes basic system tasks that must be performed to configure BOF.

For more information about hardware installation and initial router connections, see the specific hardware installation guide.

Searching for the BOF

The BOF should be on the same drive (cf3:) as the bootstrap image file. If the system cannot load or cannot find the BOF, the system checks whether the boot sequence was manually interrupted.

Accessing the CLI

To access the CLI to configure the software for the first time, perform the following steps:

  • When the power to the chassis is turned on, the SR OS software automatically begins the boot sequence.

  • When the boot loader and BOF image and configuration files are successfully located, establish a router connection (console session).

Console connection

To establish a console connection, you need the following:

  • a ASCII terminal or a PC running terminal emulation software set to the parameters shown in the following table

  • a standard serial cable connector for connecting to an RS232 port (provides an RJ-45 connector)

    Table 1. Console configuration parameter values
    Parameter Value

    Baud rate

    115200

    Data bits

    8

    Parity

    None

    Stop bits

    1

    Flow control

    None

Configuring BOF encryption

The BOF contents are encrypted using AES256 and authenticated and hashed using SHA256.

Use the following command to configure BOF encryption:

  • MD-CLI
    bof configuration encrypt
  • classic CLI
    bof encrypt

Configuring the BOF interactive menu password

Access to the BOF interactive menu can be controlled using a password.

Use the following command to configure a BOF interactive menu password:

  • MD-CLI
    bof configuration password
  • classic CLI
    bof password

The password can be in one of the following formats:

  • a plaintext string between 8 and 32 characters; the plaintext string cannot contain embedded nulls or end with ‟ hash”, ‟ hash2”, or ‟ custom”

    Caution: When entering the password in plaintext, ensure that the password is not visible to bystanders.
  • a hashed string between 1 and 64 characters; the selected hashing scheme can be hash, hash2, or custom

    Note: The hash2 encryption scheme is node-specific and the password cannot be transferred between nodes.

Configuring configuration file encryption

The configuration file contents can be encrypted using AES256 or SHA256.

Use the following command to configure a configuration file encryption key:

  • MD-CLI
    bof configuration encryption-key
  • classic CLI
    bof encryption-key

When configuring an encryption key, the key can be in one of the following formats:

  • a plaintext string between 8 and 32 characters; the plaintext string cannot contain embedded nulls or end with ‟ hash”, ‟ hash2”, or ‟ custom”

    Caution: When entering the encryption key in plaintext, ensure that the key is not visible to bystanders.
  • a hashed string between 1 and 64 characters; the selected hashing scheme can be hash, hash2, or custom

    Note: The hash2 encryption scheme is node-specific and the key cannot be transferred between nodes.
Caution: In model-driven configuration mode with incremental saved configuration files enabled, the admin save command must be executed after changing configuration file encryption keys to ensure that a complete saved configuration file is saved with the new encryption key. After changing the encryption key, previously saved configuration files are no longer readable or loadable with the following command:
  • MD-CLI
    rollback
  • classic CLI
    admin rollback
Caution: Previously saved unencrypted configuration files, including incremental saved configuration files, are not automatically removed and must be removed manually.

Autoconfigure

When autoconfigure is enabled, the router performs a DHCP discovery or solicit (IPv6) to get the IP address of the out-of-band (OOB) management port.

The OOB management port can support a DHCP client for IPv4, IPv6, or dual stack. For dual stack, both IPv4 and IPv6 DHCP are configured. When the offer for either of the address families arrives, the management port is configured with the IP address in the offer. Eventually, both offers arrive and the management port is configured with both address families.

When a DHCP client is configured using autoconfigure, all image and license files should be placed and loaded from the CF. The configuration file could be loaded from the network, but Nokia recommends that the config file be on the CF as well. The configuration file is not loaded until the DHCP client offer is received and programmed successfully for the management port IP address, or the DHCP client timeout is expired.

Autoconfigure restrictions

When autoconfigure is enabled, a static IP address or static route cannot be configured in the BOF.

Similarly, a DNS server cannot be configured in the BOF, and only the DNS server provided by the DHCP offer can be used to resolve URLs.

The option 15 DNS domain name is not supported. The user can configure the DNS domain in the BOF so that the domain is not blocked when autoconfigure is used. Otherwise, the user must use the absolute URL with the hostname and domain included.

DHCP discovery of MAC addresses

When autoconfigure is used on redundant CPM chassis, the DHCP discovery uses the chassis MAC address. Only the active CPM performs a DHCP discovery and not the inactive CPM. When the offer arrives, the node uses that IP and the chassis MAC as addresses for management. Consequently, the inactive CPM is not reachable by the network, because it has no separate IP address. On activity switch, the inactive CPM inherits the active IP and chassis MAC.

For non-redundant CPMs, the management port MAC is used.

Note: The router must be rebooted when enabling autoconfigure for the first time to ensure that the CPM card uses the chassis MAC address.

IPv6 DUID

The SR OS supports type 2 DUID (link local), which is set to the chassis serial number. Type 3 (enterprise) is set to the chassis MAC address. Type 1 is not supported.

For type 2 DUID, the SR OS sends the Nokia Enterprise ID as the second byte of the DUID, followed by the chassis serial number. The first byte is the DUID type code. The chassis serial number starts with capital ASCII letters, which ensures that the serial number is unique as an application ID in the SR OS IPv6 DHCP application domain.

DUID type codes are as follows:

  • DHCP6C_DUID_ENT_ID__IPSEC_IPV4ADDR - 1

  • DHCP6C_DUID_ENT_ID__IPSEC_ASN1DN - 2

  • DHCP6C_DUID_ENT_ID__IPSEC_FQDN - 3

  • DHCP6C_DUID_ENT_ID__IPSEC_USER_FQDN - 4

  • DHCP6C_DUID_ENT_ID__IPSEC_IPV6ADDR - 5

  • DHCP6C_DUID_ENT_ID__IPSEC_ASN1GN - 6

  • DHCP6C_DUID_ENT_ID__IPSEC_KEYID - 7

  • DHCP6C_DUID_ENT_ID__WLAN_GW - 8

  • DHCP6C_DUID_ENT_ID__AUTOBOOT - 9

  • DHCP6C_DUID_ENT_ID__ZTP_BOF_AUTOP - Capital letters in ASCII

IPv6 DHCP RAs

An IPv6 DHCP offer does not have an IP prefix within the offer, unlike an IPv4 DHCP offer. The IPv6 prefix is usually obtained from the IPv6 Route Advertisement (RA) arriving from the upstream router. For ZTP, the SR OS is a host and assigns a /128 prefix to the IPv6 address obtained from the DHCP offer. In addition, the SR OS supports the installation of IPv6 default and static routes from upstream routers using the IPv6 RA. Multiple upstream routers can respond to a route solicitation with their own RA. The SR OS installs all the routes advertised by the RA. If the same route is advertised by multiple upstream routers (next hops), the SR OS installs the route with the highest preference. The SR OS does not support ECMP when the same route is advertised from multiple next hops by multiple RAs.

To ensure that all the RAs are obtained before the auto-provisioning process is started for IPv6, the SR OS follows the RFC 4861 recommendation that the host (in this case, the SR OS) send a minimum of three route solicitations. This is to ensure that if a route solicitation is lost, at least one of the three would reach the upstream routers. Each route solicitation is followed by a 4 s timeout. If the first route solicitation is sent at T0, the second is sent at T0+4 s and the third is sent at T0+8 s. The upstream routers must respond to the route solicitation within 0.5 s. This means that the SR OS has all of the RAs and the routes within 8.5 s of the first route solicitation. Therefore, the SR OS waits for a maximum of 9 s to receive all RAs.

If the DHCPv6 timeout is less than 9 s, the DHCPv6 timeout is honored even for the RA wait time. If the node has received a single RA and DHCP offer, the process is considered a success. However, it is possible that not all the RAs have arrived on the node because the node has waited less than 9 s.

Service management tasks

This section describes the service management tasks and the system administration commands.

System management commands in the classic CLI

For more information about the supported classic CLI commands, see the 7705 SAR Gen 2 Classic CLI Command Reference Guide.

Use the following administrative commands to perform management tasks.

admin display-config
admin reboot
admin save
Viewing the current configuration

Use the following command to display the current configuration. The detail option displays all default values. The index option applies to the classic CLI and displays only the persistent indexes.

admin display-config

Use the following command to display context-level information.

info detail

The following example shows a configuration file for the 7705 SAR Gen 2.

# TiMOS-B-25.3.R1.I8049 both/x86_64 Nokia 7705 SAR Gen 2 Copyright (c) 2000-2025 Nokia.
# All rights reserved. All use subject to applicable license agreements.
# Built on Mon Mar 3 02:15:04 UTC 2025 by builder in /builds/00/I8049/panos/main/srux
# Configuration format version 25.3 revision 0

# Generated Fri Mar 14 22:33:00 2025 UTC

exit all
configure
#--------------------------------------------------
echo "System Configuration"
#--------------------------------------------------
    system
        name "7705-1"
        config-backup 5
        boot-good-exec "ftp://test.*.*.*/./images/env.cfg"
        switchover-exec "ftp://test.*.*.*/./images/env.cfg"
        management-interface
            cli
                md-cli
                    no auto-config-save
                exit
            exit
            yang-modules
                no nokia-combined-modules
                nokia-submodules
            exit
        exit
        netconf
            no auto-config-save
        exit
        time
            ntp
                no shutdown
            exit
            sntp
                shutdown
            exit
            zone UTC
        exit
    exit
...
#--------------------------------------------------
echo "System Configuration Mode Configuration"
#--------------------------------------------------
    system
        management-interface
            configuration-mode mixed
        exit
    exit

exit all

# Finished Fri Mar 14 22:33:04 2025 UTC
Modifying and saving a configuration

If you modify a configuration file, the changes remain in effect only during the current power cycle unless a save command is executed. Changes are lost if the system is powered down or the router is rebooted without saving:

  • Specify the file URL location to save the running configuration. If a destination is not specified, the files are saved to the location where the files were found for that boot sequence. The same configuration can be saved with different filenames to the same location or to different locations.

  • The detail option adds the default parameters to the saved configuration.

  • The index option forces a save of the index file.

  • Changing the active and standby addresses without reboot standby CPM may cause a boot-env sync to fail.

Saving the BOF configuration
A:node-2# bof save
Writing configuration to cf3:/bof.cfg ... OK
Completed.
Saving the system configuration
A:node-2# admin save
Writing configruation to cf3:/config.cfg
Saving configuration ... OK
Completed.
Note: If the persist option is enabled and the admin save command is executed with an FTP path used as the file URL, two FTP sessions simultaneously open to the FTP server. The FTP server must be configured to allow multiple sessions from the same login; otherwise, the configuration and index files will not be saved correctly.
Deleting BOF parameters

You can delete specific BOF parameters. The changes remain in effect only during the current power cycle unless a save command is executed. Changes are lost if the system is powered down or the router is rebooted without saving.

Deleting a BOF address entry is not allowed from a remote session.

Use the no form of following commands to remove and save BOF configuration parameters.

bof address <ip-prefix/ip-prefix-length> [<cpm>]
bof autonegotiate
bof console-speed <baud-rate>
bof dns-domain <dns-name>
bof duplex <duplex>
bof ip-mtu <octets>
bof li-local-save
bof li-separate
bof license-file <file-url>
bof persist {on|off}
bof primary-config <file-url>
bof primary-dns <ip-address>
bof primary-image <file-url>
bof secondary-config <file-url>
bof secondary-dns <ip-address>
bof secondary-image <file-url>
bof speed <speed>
bof static-route <ip-prefix/ip-prefix-length> next-hop <ip-address>
bof system-base-mac <mac-address>
bof system-profile <profile>
bof tertiary-config <file-url>
bof tertiary-dns <ip-address>
bof tertiary-image <file-url>
bof wait <seconds>
Saving BOF configuration parameters
A:node-2# bof save
Writing configuration to cf3:/bof.cfg ... OK
Completed.
Saving a configuration to a different filename

Save the current configuration with a unique filename to have additional backup copies and to edit parameters with a text editor. You can save your current configuration to an ASCII file.

The following example shows saving a configuration to a different location.

Using the admin save command
A:node-2>admin save cf3:\testABC.cfg
Writing configuration to cf3:\testABC.cfg
Saving configuration ... OK
Completed.
Rebooting

When an admin>reboot command is issued, routers with redundant CPM are rebooted as well as the XMAs, XCMs, and IOMs. Changes are lost unless the configuration is saved. Use the admin>save file-url command to save the current configuration. If no command line options are specified, the user is prompted to confirm the reboot operation.

The following example shows a reboot.

A:node-2>admin# reboot
Are you sure you want to reboot (y/n)? y
Setting the MTU value for the management port

You can configure the MTU for IP packets transmitted out the interface of the management router instance associated with the management port. The command applies to the SR OS, however, it does not necessarily apply during the boot loader processing.

The operational MTU for the port is set to the lesser of the values configured with the ip-mtu command and the management port MTU. For example, with the port MTU fixed at 1514 bytes and an Ethernet header size of 14 bytes, the MTU of the management port is 1500 bytes (the default operational IP MTU).

If the interface supports IPv6 packets, the command value must be set to 1280 or higher, in accordance with RFC 2460, Internet Protocol, Version 6 (IPv6) Specification. Use the following command to configure the MTU for IP packets transmitted out the interface of the management router instance.

bof ip-mtu

System management commands in the MD-CLI

For more information about the supported MD-CLI commands, see the 7705 SAR Gen 2 MD-CLI Command Reference Guide.

Use the following administrative commands to perform management tasks.
admin show configuration
admin reboot
admin save
Viewing the current configuration

The admin show configuration command displays the current configuration for a specified configuration region (the default region is configure). The booted and cflash-id options are valid only for the bof configuration region.

Detailed show output of BOF configuration file

The following example shows a BOF configuration file with the detail option to display all default and unconfigured values and the units option to show units where applicable.

A:admin@node-2# admin show configuration bof units detail
# TiMOS-B-22.10.R1 both/x86_64 Nokia 7705 SAR Copyright (c) 2000-2022 Nokia.
# All rights reserved. All use subject to applicable license agreements.
# Built on Sun Oct 30 14:49:55 PDT 2022 by builder in /builds/c/2210B/R1/panos/main/sros
# Configuration format version 22.10 revision 0
# Generated 2023-01-12T16:57:57.6-05:00 by admin from Console

bof {
    configuration {
        primary-location "cf3:\config.cfg"
     ## secondary-location
     ## tertiary-location
    }
    console {
        speed 115200 bps
        wait-time 3 seconds
    }
    dns {
     ## domain
     ## primary-server
     ## secondary-server
     ## tertiary-server
    }
    image {
        primary-location "cf3:\timos\"
     ## secondary-location
     ## tertiary-location
    }
    li {
        local-save false
        separate false
    }
    license {
        primary-location "cf3:\license.txt"
    }
    port "management" {
        autonegotiate true
        duplex full
        speed 100 megabps
    }
    router "management" {
        interface "management" {
         ## ip-mtu
            cpm active {
                ipv4 {
                    ip-address 192.168.189.52
                    prefix-length 24
                }
             ## ipv6
            }
            cpm standby {
             ## ipv4
             ## ipv6
            }
        }
        static-routes {
            route 192.168.0.0/16 {
                next-hop 192.168.189.1
            }
            route 172.16.0.0/16 {
                next-hop 192.168.189.1
            }
        }
    }
    system {
     ## base-mac-address
        fips-140 false
     ## gateway-role
        persistent-indices true
     ## profile
    }
}
# Finished 2023-01-12T16:57:57.6-05:00
Modifying BOF parameters

BOF parameters can be modified via a BOF session in exclusive, private, or read-only configuration mode in the MD-CLI. The same configuration management commands that are available in the configure region are available in the bof region.

Note: Changing the active and standby addresses without rebooting the standby CPM may cause synchronization with the boot-env option to fail.

Deleting a BOF address entry is not allowed from a remote session.

[/]
A:admin@node-2# bof exclusive
INFO: CLI #2060: Entering exclusive configuration mode
INFO: CLI #2061: Uncommitted changes are discarded on configuration mode exit

[ex:/bof]
A:admin@node-2# ?

 configuration         + Enter the configuration context
 console               + Enter the console context
 dns                   + Enter the dns context
 image                 + Enter the image context
 li                    + Enter the li context
 license               + Enter the license context
 port                  + Enter the port list instance
 router                + Enter the router list instance
 system                + Enter the system context

See the 7705 SAR Gen 2 MD-CLI Command Reference Guide and the 7705 SAR Gen 2 MD-CLI User Guide for more information.

Saving a configuration

Configuration changes are lost if the system is powered down or the router is rebooted before the changes are saved. If the URL location to save the running configuration is not specified, the files are saved to the location where the files were found for the boot sequence. The same configuration can be saved with different filenames to the same location or to different locations.

Changing the active and standby addresses without rebooting the standby CPM may cause synchronization with the boot-env option to fail.

The following command saves the running configuration for the configure region. If no URL is specified, the configuration is saved to the config.cfg file.

admin save
Configuration save output
[admin]
A:admin@node-2# save
Writing configuration to cf3:\config.cfg
Saving configuration OK
Completed.

The BOF configuration is saved to cf3:\bof.cfg with every commit command.

The BOF configuration can be manually saved to a backup file on a server or to a different location, as shown in the following example.

[]
A:admin@node-2# admin save bof ftp://10.9.236.68/backup/node-2/bof.cfg
Writing configuration to ftp://10.9.236.68/backup/node-2/bof.cfg OK
Completed.

The following example saves the BOF configuration to a file, named testbof.cfg on cf3:.

[]
A:admin@node-2# admin save bof testbof.cfg
Writing configuration to cf3:\testbof.cfg OK
Completed.
Note: The BOF configuration file is saved in classic CLI format.
Rebooting

When a reboot command is issued, routers with redundant CPM are rebooted as well as the XMAs, XCMs, and IOMs. If the now option is not specified, the user is prompted to confirm the reboot operation.

Setting the MTU value for the management port

The following command configures the MTU for IP packets transmitted out the interface of the management router instance associated with the management port.

bof router "management" interface "management" ip-mtu

The command applies to the SR OS but does not necessarily apply during the boot loader processing.

The operational MTU for the port is set to the lesser of the values configured with the ip-mtu command and the management port MTU. For example, with the port MTU fixed at 1514 bytes and an Ethernet header size of 14 bytes, the MTU of the management port is 1500 bytes (the default operational IP MTU).

If the interface supports IPv6 packets, the command value must be set to 1280 or higher, in accordance with RFC 2460 Internet Protocol, Version 6 (IPv6) Specification.

[ex:bof]
A:admin@node-2# router "management" interface "management" ip-mtu ?

 ip-mtu <number>
 <number> - <512..9786> - bytes

    Interface IP MTU

    Note: The new value of this element takes effect when the candidate is
    committed.

Anti-theft

To discourage theft, the 7705 SAR Gen 2 includes an anti-theft feature that ensures the 7705 SAR Gen 2 cannot be redeployed in other networks when it is powered down and removed from the original network. This feature also ensures that the router cannot be deployed in any network other than the one for which it is intended.

Before activating the anti-theft feature, the user must configure the OS security password. The password length must be between 8 to 32 characters, and must not contain any non-printable characters, spaces, or double quotes (").

Use the following command to configure the OS security password.

admin system security os-security set-password

Users can reconfigure the OS security password using the set-password command. When prompted, the user must enter the current-password followed by the new-password. Use the activate-password command to activate the newly entered password. The system immediately reboots and encrypts the BOF and configuration files with the new password.

Note:
  • Nokia recommends using a random password generator to ensure a strong and secure password.

  • After the OS security password is configured, the router reboots to save the password.

  • The anti-theft feature does not need to be deactivated to reconfigure the OS security password.

After the OS security password is set, the anti-theft feature can be enabled on a per-CPM basis. When anti-theft is enabled, after a router reboot, the router blocks the CLI configuration until the administrative user logs on to the router and enters the OS security password to unlock anti-theft. If the entered OS security password is incorrect, the CLI configuration remains blocked.

Use the following command to activate the anti-theft feature for a CPM.
admin system security os-security anti-theft activate

When prompted, the user must enter their OS security password to enable the anti-theft feature. For each incorrect password attempt, the initial unsuccessful authentication wait period is doubled. This wait period is common for all users. Entering the correct password resets the wait period to the initial value for all users.

Enable anti-theft (MD-CLI)

[/admin system security os-security]
A:admin@node-2# set-password
New password: 
Re-enter new password: 

A:admin@node-2# admin system security os-security anti-theft activate card "A"
force password 

Enable anti-theft (classic CLI)

*A:node-2>admin>system>security>os-security# 
set-password
New password:
Re-enter new password:

A:node-2>admin>system>security>os-security>anti-theft# 
activate card "A"
Current password:

When the anti-theft feature is enabled and the router reboots, all CLI configuration is blocked for the CPM after booting up, until the user unlocks the OS. Use the following command to unlock the OS.

admin system security os-security anti-theft unlock

When prompted, the user must enter the OS security password to unlock the router. For each incorrect password attempt, the initial unsuccessful authentication wait period is doubled. This wait period is common for all users. When the correct password is entered, the router resumes normal operation and allows configuration.

Use the following command to disable the anti-theft feature. When prompted, the user must enter the OS security password to disable anti-theft.

admin system security os-security anti-theft deactivate

Use the following command to remove the OS security password.

admin system security os-security remove-password

Node behavior when the anti-theft password is set

If it reboots when in the anti-theft mode, the node performs the following actions in the listed order upon booting up:

  1. The node can be accessed using the console connection at this point. Remote connection using SSH/Telnet, SFTP/SCP, SNMP, NETCONF, and so on, is not possible until after the BOF and configuration are successfully loaded.

  2. The node loads the configuration only if the BOF and the configuration file is decrypted successfully.

    The configuration file is loaded and a remote connection is allowed for management and entering the OS security password to get the router into a normal mode of operation.

    It is assumed the current configuration file is not useful to the organization that stole the router.

  3. After connecting to the node, configuration using any management interface is not allowed.

    Example: Anti-theft node error

    *A:node-2#ssh admin@192.168.239.179 
    KANVMPLM6 -  Dut-B 
    admin@192.168.239.179's password:  
    *A:node-2# configure 
    ERROR: “MINOR: MGMT_CORE #2XXX: Operation not permitted – OS lockdown activated – enter OS security password” 
    
  4. The user can enter the OS security password after the reboot by using interactive management sessions, the corresponding NETCONF YANG, and so on.

  5. After the OS security password is set, the node starts normal operation and allows configuration.

BOF and configuration file behavior

When the anti-theft feature is enabled, the BOF and configure files are saved in the encrypted format and the router reboots. The router loads the configuration only if the BOF and configuration files are successfully decrypted.

If there is a failure in decryption and execution of the BOF, the router reboots. If the configuration file is not decrypted correctly, the router does not load the configuration file. This ensures that the router does not accept any configuration files that are loaded from unknown sources.

BOF and configuration files can be decrypted and stored as a single backup file. They are not saved as the active configuration or BOF, and do not overwrite the existing encrypted files.

All encrypted configuration files can be saved as backup configuration in cleartext using the cleartext option in the following command.

admin save

All encrypted BOF files can be saved as cleartext using the cleartext option in the following command.

  • MD-CLI
    admin save bof
  • classic CLI
    bof save

When anti-theft is enabled on the system and the cleartext option is used to save in cleartext, the user must enter the anti-theft OS security password or the BOF encryption key to perform the save operation.

Note: The bof save cleartext command does not require a password when bof encryption is enabled.

If the BOF and configuration files are already in cleartext and are saved using the cleartext option, there is no effect on the admin save command.

Note: When anti-theft is enabled, Nokia recommends transferring the files and then deleting the cleartext copies as soon as possible to prevent insecure file leakage.

Management interface interaction in anti-theft mode

In the anti-theft mode, the configure and bof branches are blocked in both the classic CLI and MD-CLI after a reboot of the router. The branches only become available again if the OS security password is entered.

The following branches are allowed for debugging the router in the anti-theft mode:

  • show

  • tools

  • debug

  • clear

Commands in the admin branch, with the following exceptions, can be used in the anti-theft mode:

MD-CLI

admin clear security lockout all
admin clear security lockout user
global-commands rollback
admin show configuration
admin system security hash-control custom-hash key
admin system security system-pasword admin-password 
admin system security pki import type
admin system security pki crl-update ca-profile
admin save clear-text
admin system security os-security
admin system management-interface commit confirmed

classic CLI

admin clear lockout all
admin clear lockout user 
admin rollback
admin display-config 
admin system security hash-control custom-hash key
admin system security system-pasword admin-password 
admin system security system-password dynsvc-password 
admin certificate import type
admin certificate crl-update ca 
admin save clear-text
admin system security os-security 

The SCP, SFTP, and FTP are accessible in anti-theft mode. Actions such as removing and copying files are allowed.

Note: Deleting the configure or bof branches will cause encryption or authentication failure and the router will not boot up.

The exec command is only allowed for non-configuration command contexts (for example, show, tools, debug, clear). Any configuration command in the script is blocked. The router stops executing the script as soon as it encounters a configuration command in the script. The configuration commands are blocked until the following command is executed:

admin system security os-security anti-theft unlock